时间:2025-04-17 10:35
人气:
作者:admin
LM3xxLV 系列包括单路 LM321LV、双路 LM358LV 和四路 LM324LV 运算放大器。这些器件由 2.7V 至 5.5V 的低电压供电。
数据手册:*附件:LM358LV 双通道、5.5V、1MHz运算放大器技术手册.pdf
在成本敏感型低压应用中,这些运算放大器可作为 LM321、LM358 和 LM324 的替代产品。部分应用为大型电器、烟雾探测器和个人电子产品。LM3xxLV 器件在低电压下可提供比 LM3xx 器件更佳的性能,并且功耗更低。这些运算放大器具有单位增益稳定性,并且在过驱情况下不会出现相位反转。ESD 设计为 LM3xxLV 系列提供了至少 2kV 的 HBM 规格。
LM3xxLV 系列采用行业标准封装。这些封装包括 SOT-23、SOIC、VSSOP 和 TSSOP 封装。
特性
• 适用于成本敏感型系统的行业标准放大器
• 低输入失调电压:±1mV
• 共模电压范围包括接地
• 单位增益带宽:1MHz
• 低宽带噪声:40nV/√Hz
• 低静态电流:90µA/通道
• 单位增益稳定
• 可在 2.7V 至 5.5V 的电源电压范围内工作
• 提供单通道、双通道和四通道型号
• 严格的 ESD 规格:2kV HBM
• 工作温度范围:–40°C 至 125°C
引脚功能和配置
典型特性
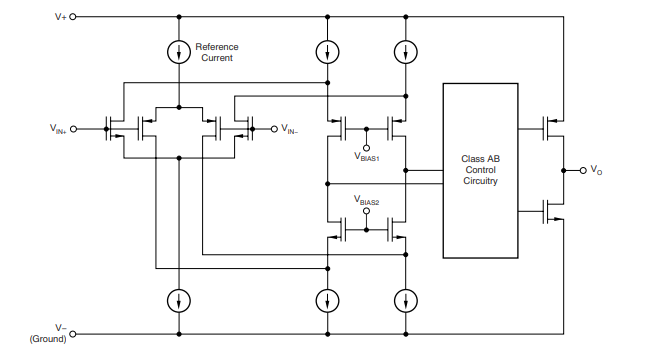
功能方框图
应用
• 无线电器
• 不间断电源
• 电池组、充电器和测试设备
• 电源模块
• 环境传感器信号调节
• 现场变送器:温度传感器
• 示波器、数字万用表、测试设备
• 机架式服务器
• HVAC:暖通空调
• 直流电机控制
• 低侧电流感测
龙腾半导体SGT MOSFET LSGT085R018在智慧农业无