时间:2025-04-17 11:14
人气:
作者:admin
THS6301 是一款采用单通道电流反馈架构的差分线路驱动器,支持 G.Fast 和不同数字用户线路 (DSL) 家庭网关系统。该器件支持
106MHz 和 212MHz G.Fast 数字用户线路配置文件,使用本地离散多音调制 (DMT) 信号。THS6301 可在 8dBm 线路功率下以 212 MHz 的频率发挥高线性特性。
数据手册:*附件:THS6301 单端口、G.Fast 106MHz、212MHz CPE DSL线路驱动器放大器技术手册.pdf
该器件的独特架构可以最大限度地降低静态电流,同时仍可提供极高的线性特性。对于并不需要该放大器全部性能的线路驱动模式,该器件的内在偏置设置可提供节能效果。为了进一步提高灵活性并节省更多电力,可以通过连接到一个器件引脚的外部偏置电阻器来调节总静态电流。此外,该器件还 具备 两种线路端接模式,以便在非常低的功耗下保持阻抗匹配。
该器件还可用作固定增益差分放大器,可以扩展带宽和功率以适应不同应用的 需求。
该器件采用 16 引脚 4 x 4mm VQFN 封装。
特性
• 支持 G.Fast 106MHz、212MHz DSL 应用
• 支持传统 VDSL 和 ADSL2+ 应用
• 适合 G.Fast 和传统应用的高 MTPR (线路功率 =
8dBm):
– ADSL2+ = 69dB
– VDSL-17a = 73dB
– VDSL-30a = 69dB
– G.Fast 106MHz = 62dB
– G.Fast 212MHz = 55dB
• 多种电源模式可适应不同外形
• 可通过外部电阻器调节偏置电流
• 低功耗线路端接模式:10.2mA
• 掉电模式
• 12V 技术支持高功率输出
引脚功能和配置
典型特性
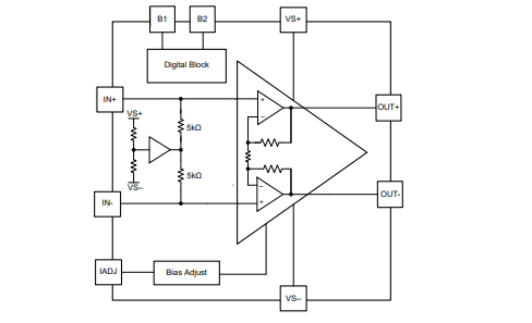
功能方框图
应用
• G.Fast 和传统 DSL 线路驱动器
• 通用宽带线路驱动器
• PLC 驱动器
• DAC 输出放大器
龙腾半导体SGT MOSFET LSGT085R018在智慧农业无