时间:2025-04-02 11:25
人气:
作者:admin
OPAx397 系列运算放大器(OPA397、OPA2397 和 OPA4397)具有超低失调电压、温漂以及输入偏置电流,可提供轨至轨输入和输出操作。除了精密直流精度,交流性能经优化可实现低噪声和快速稳定的瞬态响应。得益于这些特性,OPAx397 成为驱动高精度模数转换器 (ADC) 或缓冲高分辨率数模转换器 (DAC) 输出的理想选择。
数据手册:*附件:OPA397 单通道、低失调电压 (60µV)、低噪声、低偏置电流RRIO e-trim™运算放大器技术手册.pdf
OPAx397 采用 TI 的 e-trim™ 运算放大器技术,无需任何输入斩波或自动置零技术,即可实现超低失调电压以及失调电压温漂。此项技术可针对传感器输入或光电二极管电流至电压测量实现超低输入偏置电流,从而为光学模块或医疗仪表创建高性能跨阻级。
特性
• 低失调电压:±60µV(最大值)
• 低温漂:±0.18µV/°C
• 低输入偏置电流:10fA
• 低噪声:10kHz 时为 4.4 nV√Hz
• 低 1/f 噪声:2µVPP(0.1Hz 至 10Hz)
• 低电源电压运行范围:1.7 V 至 5.5 V
• 低静态电流:1.22mA
• 快速稳定:0.75µs(1V,0.1%)
• 快速压摆率:4.5 V/µs
• 高输出电流:+65/–55mA 短路
• 增益带宽:13MHz
• 轨至轨输入和输出
• 额定温度范围:–40°C 至 +125°C
• EMI/RFI 滤波输入
引脚配置和功能
典型特性
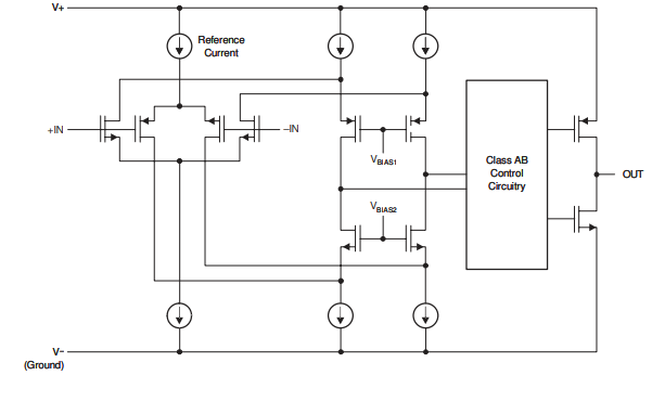
功能方框图
典型应用
此单电源低侧双向电流检测设计示例可检测到从 –1A 到 +1A 的负载电流。单端输出范围从 110mV 到 3.19V。由于失调电压以及轨到轨输入和输出较低,所以此设计使用 OPA397。其中一个放大器配置为差分放大器,另一个放大器提供基准电压。图 8-1 展示了原理图。
应用
• 多参数患者监护仪
• 心电图 (ECG)
• 化学/气体分析仪
• 光学模块
• 模拟输入模块
• 过程分析(pH、气体、浓度、力和湿度)
• 气体检测仪
• 模拟安防摄像机
• 商用直流/直流
• 脉搏血氧仪
• 数据中心内部互联(长距离、水下)
• 数据采集 (DAQ)
龙腾半导体SGT MOSFET LSGT085R018在智慧农业无