时间:2025-04-07 10:08
人气:
作者:admin
THS4567 器件是一款全新的全差分放大器 (FDA),包含独立的输入共模 (VICM) 和输出共模 (VOCM) 控制。标准 FDA 仅具有输出共模控制。THS4567 是一款非完全补偿放大器,其最小稳定增益为 10V/V。
数据手册:*附件:THS4567 具有VICM和VOCM控制的、220MHz、CMOS输入全差分放大器技术手册.pdf
THS4567 在单个集成级中作为全差分跨阻放大器 (TIA) 和模数转换器 (ADC) 驱动器运行。
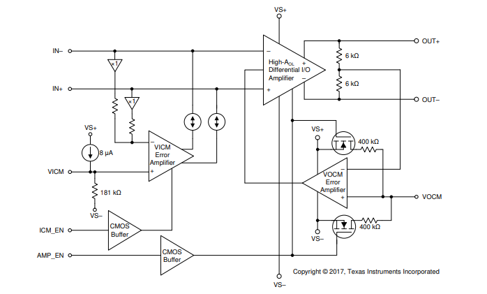
VICM 环路将光电二极管 (PD) 两端的反向偏置与放大器输入和输出摆幅顺从电压范围解耦,使设计人员能够尽可能提高 PD 反向偏置并尽可能减小 PD 电容。可以禁用 VICM 环路,然后 THS4567 便可作为标准 FDA 运行。
VOCM 环路设置差分输出共模电压,通常设置为后续 ADC 级共模基准电压。
特性
• 增益带宽积 (GBWP):220MHz
• 压摆率:500V/µs
• 带宽:42MHz (G = 10V/V)
• 电压噪声:4.2nV/√ Hz
• 电源电流 (IQ):2mA
• IQ:28µA(关断时)
• 轨至轨输出 (RRO)
• 高阻抗 CMOS 输入
• 独立输入和输出共模控制
• 禁用输入共模环路,以用作标准全差分放大器(FDA)
• 单电源电压范围:3.3V 至 5.5V
• 双电源电压范围:±1.65V 至 ±2.75V
• 工作温度范围:-40°C 至 125°C
引脚功能和配置
典型特性
功能方框图
应用
• 绝对光学编码器
• 交流驱动器位置反馈
• 线性电机位置传感器
• 临床脉搏血氧仪
• 光学相干层析成像
典型应用
THS4567 输入共模环路的主要用例是差分跨阻应用,在此类应用中,由于环境光的影响,会产生较大的共模偏移。本节中,我们将对启用了输入共模环路(TIA 模式)的 THS4567 器件的性能(如图 8-2 所示)与使用两个分立运算放大器通道(OPA 模式)构建的差分 TIA 实现(如图 8-3 所示)进行比较。

龙腾半导体SGT MOSFET LSGT085R018在智慧农业无