时间:2025-04-07 10:25
人气:
作者:admin
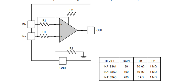
INA183 是一款高精度电压输出、电流分流监控器(也称为电流检测放大器),常用于过流保护、针对系统优化的精密电流测量或闭环反馈电路。该器件可在独立于电源电压的 2.7V 至 26V 共模电压下感应分流电阻器上的电压降。50 V/V、100V/V 和 200 V/V。零漂移架构的低偏移使得该器件能够在分流器上的最大压降低至 10mV(满量程)的情况下进行电流感应。
数据手册:*附件:INA183 具有输入电源的、2.7V至26V、高精度电流检测放大器技术手册.pdf
该器件通过从 IN+ 引脚获取功率而运行,消耗的最大电源电流为 130µA。所有版本的额定工作温度范围为 -40°C 至 125°C,并且采用 5 引脚的 SOT-23 封装。
特性
• 宽共模范围:2.7V 至 26V
• 失调电压:±170µV(最大值)
(支持 10mV 满量程分流压降)
• 精度:
– 增益误差 ±0.4%(最高过热温度):
– 0.5µV/°C 偏移漂移(最大值)
– 10ppm/°C 增益漂移(最大值)
• 增益选择:
– INA183A1:50V/V
– INA183A2:100V/V
– INA183A3:200V/V
• 静态电流:130μA(最大值)
• 封装:5 引脚 SOT-23
引脚功能和配置
典型特性
功能方框图
典型应用
应用
• 服务器
• 电源
• 电池管理
• 电信设备
龙腾半导体SGT MOSFET LSGT085R018在智慧农业无