时间:2025-04-07 15:18
人气:
作者:admin
INA849 是一款超低噪声仪表放大器,经优化可在高分辨率系统中实现更高精度,并可在宽范围的单电源或双电源电压下工作。由于采用了超级 ß 输入晶体管,该器件的输入偏置电流显著低于竞争产品。先进的制造工艺实现了极低的电压噪声、输入失调电压和失调电压漂移。
数据手册:*附件:INA849 超低噪声、高速、精密仪表放大器技术手册.pdf
精确匹配的集成电阻器可在整个输入共模范围内提供 92dB (G = 1) 的高共模抑制比。可通过单个外部电阻器在 1 到 10,000 范围内设置任意增益。INA849 的电流反馈拓扑以更高的增益提供宽带宽,从而实现快速移动的超小信号。例如,该器件在 G=100 时提供 8MHz 的带宽,在 G=1 时提供 28MHz 的带宽,具有达 0.4µs 的快速建立时间 (0.01%),用于直接驱动高分辨率模数转换器 (ADC)。
特性
• 超低噪声:1nV/√Hz 输入电压噪声(典型值)
• 精密超级 ß 输入性能:
– 低失调电压:35µV(最大值)
– 低失调电压漂移:0.4μV/°C(最大值)
– 低输入偏置电流:20nA(最大值)
– 低增益漂移:G = 1 时,为 5ppm/°C(最大值)
• 带宽:28MHz (G = 1)、8MHz (G = 100)
• 压摆率:35V/µs
• 共模抑制比:在最大增益下,为 120dB(最小值)
• 电源电压范围:
– 单电源:8V 至 36V
– 双电源:±4V 至 ±18V
• 额定温度范围:
–40°C 至 +125°C
• 封装:8 引脚 SOIC 和 VSSOP
引脚功能和配置
典型特性
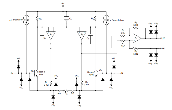
功能方框图
典型应用
应用
• 模拟输入模块
• 麦克风前置放大器
• 流量发送器
• 电池测试
• LCD 测试
• 心电图 (ECG)
• 外科手术设备
• 过程分析(pH、气体、浓度、力和湿度)
龙腾半导体SGT MOSFET LSGT085R018在智慧农业无