时间:2025-04-09 13:47
人气:
作者:admin
OPA607 和 OPA2607 器件是一款解补偿通用 CMOS 运算放大器,最小稳定增益为 6V/V,具有 3.8nV/√Hz 的低噪声和 50MHz 的 GBW。OPAx607 器件具有低噪声和高带宽特性,因此非常适合要求在成本和性能之间达到良好平衡的通用应用。高阻抗 CMOS 输入使得 OPAx607 放大器适合连接具有高输出阻抗的传感器(例如,压电式传感器)。
数据手册:*附件:OPA2607 双通道、低功耗、精密、50MHz解补偿CMOS运算放大器技术手册.pdf
OPAx607 器件具有断电模式,最大静态电流小于 1µA,因此,该器件适用于便携式电池供电型应用。OPAx607 器件的轨至轨输出 (RRO) 相对于电源轨具有高达 8mV 的摆幅,从而更大限度提高动态范围。
OPAx607 经过优化,适合在低至 2.2V (±1.1V) 和高达 5.5V (±2.75V) 的低电源电压下工作,且额定工作温度范围为 –40°C 至 +125°C。
特性
• 增益带宽积 (GBW):50MHz
• 静态电流:900µA(典型值)
• 宽带噪声:3.8nV/√Hz
• 输入温漂:1.5μV/°C(最大值)
• 失调电压:120µV(典型值)
• 输入偏置电流:10pA(最大值)
• 轨至轨输出 (RRO)
• 解补偿增益 ≥ 6V/V(稳定)
• 关断电流:1µA(最大值)
• 电源电压范围:2.2V 至 5.5V
引脚功能和配置
典型特性
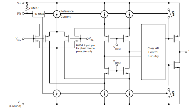
功能方框图
应用
• 电流感应
• 探鱼器和声纳
• 超声波流量计
• 园艺和电动工具
• 打印机
• 光幕和安全防护装置
• 光学模块
• 手持测试设备
• PM2.5 和 PM10 颗粒传感器
龙腾半导体SGT MOSFET LSGT085R018在智慧农业无