时间:2025-04-09 15:58
人气:
作者:admin
双通道OPA1678-Q1和四通道OPA1679-Q1(OPA167x-Q1)运算放大器提供了比音频电路中常用的传统运算放大器更高的系统级性能。OPA167x-Q1放大器在1 kHz时实现了4.5-nV/√Hz的低噪声密度和0.0001%的低失真,从而提高了音频信号的保真度。这些器件还提供2-kΩ负载下800mV以内的轨对轨输出摆动,这增加了净空并最大限度地提高了动态范围。
数据手册:*附件:OPA1679-Q1 汽车类、四通道、低噪声4.5nV rtHz、低失真120dB音频运算放大器技术手册.pdf
为了适应多种音频产品的电源限制,OPA167x-Q1在仅2mA的电源电流下,可在±2.25V至±18V(或4.5V至36V)的非常宽的电源范围内工作。这些运算放大器的单位增益稳定,在各种负载条件下具有出色的动态性能,使OPA167x-Q1可用于许多音频电路。
OPA167x-Q1的温度范围规定为-40°C至+125°C。
特征
1•AEC-Q100符合汽车应用标准:
–温度等级1:-40°C至+125°C,TA
•低噪声:1 kHz时为4.5 nV/√Hz
•低失真:1 kHz时为0.0001%
•高开环增益:114 dB
•低静态电流:
–每个通道2 mA
•低输入偏置电流:10 pA(典型值)
•转换速率:9 V/μs
•宽增益带宽:16 MHz(G=1)
•轨对轨输出
•供应范围广:
–±2.25 V至±18 V,或4.5 V至36 V
•可用套餐:
–双声道:SOIC-8(预览版)
四:小QFN-16
引脚功能和配置
典型特性
功能方框图
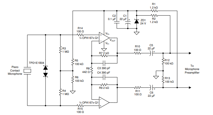
典型应用
接触式或表面式麦克风可用于测量汽车测试应用中的表面压力。最多接触式麦克风使用压电元件将乐器体内的振动转换为电压其可以被放大或记录。OPA167x-Q1的低噪声和低输入偏置电流使该器件是压电元件高阻抗前置放大器的绝佳选择。该前置放大器电路提供压电元件具有高输入阻抗,但对于驱动长电缆线路具有低输出阻抗。电路也设计为由48V幻象电源供电,这在专业人士中很常见麦克风前置放大器和录音控制台。
以下电路的TINA-TI™仿真示意图可在OPA1679-Q1产品文件夹。

应用
•远程通信控制单元
•紧急呼叫(eCall)
•售后远程信息处理
•汽车主机
•汽车主动降噪
•汽车外部放大器
龙腾半导体SGT MOSFET LSGT085R018在智慧农业无