时间:2025-03-26 11:17
人气:
作者:admin
OPA391、OPA2391 和 OPA4391 (OPAx391) 精密放大器器件具有高带宽 (1MHz) 和超低静态电流 (24µA) 的独特组合。这些特性加上轨到轨输入和输出,使这些器件成为高增益、低功耗应用的理想选择。10fA 的超低输入偏置电流、仅 45µV 的失调电压(最大值)和 1.2µV/°C 的温漂有助于在具有严苛低功耗要求的比例式传感器和电流分析传感器前端中保持高精度。
数据手册:*附件:OPA2391 双路、微功耗、高速度功率比、低偏置电流RRIO精密运算放大器技术手册.pdf
OPAx391 使用德州仪器 (TI) 专有的 e‑trim™ 运算放大器技术,实现了超低失调电压和低输入温漂的独特组合,无需任何输入切换或自动置零技术。基于 CMOS 的技术平台还采用现代、稳健的输出级设计,可耐受高输出电容,从而缓解典型低功耗放大器中常见的稳定性问题。
特性
• 低 IQ:24µA
• 增益带宽积:1MHz
• 低输入偏置电流:10fA
• 低失调电压:±45µV(最大值)
• 低温漂:±1.2µV/°C
• 低电源电压运行范围:1.7V 至 5.5V
• 输入共模范围超出电源轨 ±100mV
• 快速压摆率:1V/µs
• 高负载电容驱动
• 高输出电流驱动:60mA
• 轨到轨输出
• EMI 和 RFI 已滤除的输入
• 小型封装选项:SC-70,DSBGA
引脚配置和功能
典型特性
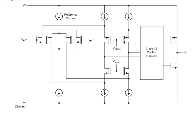
功能方框图
应用
• 便携式电子产品
• 流量变送器
• 血糖监测仪
• 过程分析(pH、气体、力和湿度)
• 温度变送器
• 压力变送器
• 医疗传感器贴片
• 楼宇自动化
• 可穿戴健身和活动监测仪
• 气体检测仪
• 模拟安防摄像机
典型应用
龙腾半导体SGT MOSFET LSGT085R018在智慧农业无