时间:2025-03-26 15:20
人气:
作者:admin
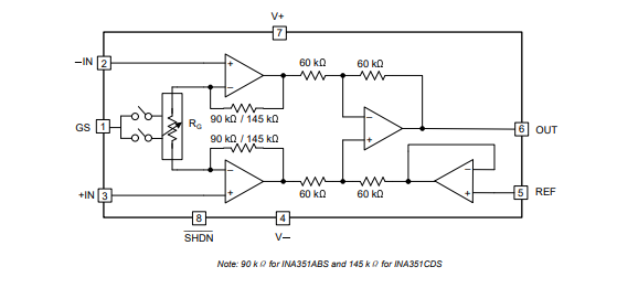
INA351 是一款具有集成基准缓冲器的可选增益仪表放大器,可在采用小型封装的 INA351ABS 和 INA351CDS 型号中提供四种增益选项。INA351ABS 具有 10 或 20 的增益选项,INA351CDS 具有 30 或 50 的增益选项。可以通过切换增益选择 (GS) 引脚来选择这些增益选项。INA351 是桥式感应以及差分至单端转换应用的理想选择。
数据手册:*附件:INA351 具有集成基准缓冲器的微型 (1.5mm × 2mm) 低功耗 (110µA) 仪表放大器技术手册.pdf
INA351 采用精密匹配的集成电阻器构建而成,无需使用精密或高度匹配的外部电阻器,从而节省了 BOM 成本、贴片机器处理成本和布板空间。INA351 可直接连接到低速 10 位至 14 位模数转换器 (ADC),非常适合替换使用普通放大器和分立式电阻器构建的仪表放大器的分立式实现方案。
INA351 的设计采用三放大器架构,能够更好地提供性能。该器件在所有增益选项下可实现 86dB 的最小 CMRR 和 0.1% 精度的最大增益误差,以及 1.3mV 的最大失调电压,而仅消耗 135µA 的最大静态电流。INA351 有一个集成关断选项,可在空闲时关闭放大器,从而在电池供电应用中进一步节省电能。
特性
• 专为尺寸、成本和功耗敏感型应用而设计
• 具有集成基准缓冲器的可选增益选项
– G = 10 或 G = 20 (INA351ABS)
– G = 30 或 G = 50 (INA351CDS)
• 节省空间的超小型封装选项
– 10 引脚 X2QFN (RUG) – 3mm2
– 8 引脚 WSON (DSG) – 4mm2
– 8 引脚 SOT23-THN (DDF) – 4.64mm2
• 针对 10 位至 14 位系统的优化性能
– CMRR:所有增益均为 95dB(典型值)
– 失调电压:所有增益均为 0.2mV(典型值)
– 增益误差(典型值):
• G = 10、G = 50 时为 0.015%
• G = 20、G = 30 时为 0.020%
• 带宽:G = 10 时为 100kHz(典型值)
• 驱动 500pF,过冲小于 20%(典型值)
• 优化的静态电流:110µA(典型值)
• 适用于功耗敏感型应用的关断选项
• 电源电压范围:1.8V (±0.9V) 至 5.5V (±2.75V)
• 额定温度范围:-40°C 至 125°C
引脚功能和配置

典型特性
功能框图
应用
• 桥接网络传感
• 差分至单端转换
• 称重计
• 模拟输入模块
• 流量变送器
• 可穿戴健身和活动监测仪
• 血糖监测仪
• 压力和温度传感
典型应用
龙腾半导体SGT MOSFET LSGT085R018在智慧农业无