时间:2025-03-27 14:10
人气:
作者:admin
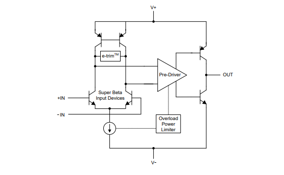
OPA205、OPA2205 和 OPA4205 (OPAx205) 是业界通用 OPAx277 系列的新一代版本。OPA206 和 OPA2206是使用相同运算放大器内核的相关器件,但具有高于电源电压 ±40V 的输入过压保护的额外特性。这些器件是具有超 β 输入的精密双极 e-trim ™运算放大器。TI 的专有微调技术用于实现 ±4µV(±2µV,高等级)的典型输入失调电压和±0.08µV(±0.04µV,高等级)的典型输入失调电压漂移。
数据手册:*附件:OPA205 具有低输入辅助电源电流和低噪声的单路轨到轨、双极精密e-trim™ 运算放大器技术手册.pdf
OPAx205 采用双极工艺设计,可针对仅 220µA 的静态电流提供 3.6MHz 增益带宽。这些器件还可在 1kHz 下实现仅 7.2nV/√ Hz
的低电压噪声密度。得益于超 β 输入,OPAx205 具有 100pA(典型值)的超低输入偏置电流和 110fA/√ Hz 的电流噪声密度。
OPAx205 的高性能使这些器件成为了高精度和低功耗系统的理想选择,例如流量和压力变送器、便携式数据采集 (DAQ) 系统和高密度源测量单元
(SMU)。
特性
• e-trim™ 运算放大器性能
– 低失调电压:25µV(最大值),
15µV(最大值,高等级)
– 低失调电压漂移:±0.5µV/°C(典型值),
±0.2µV/°C(最大值,高等级)
• 超 β 输入
– 输入偏置电流:500 pA(最大值)
– 输入电流噪声:110fA/√Hz
• 低噪声
– 0.1 至 10Hz:0.2µVPP
– 电压噪声:7.2nV/√Hz
• AOL、CMRR 和 PSRR:> 126dB(全温度范围)
• 增益带宽积:3.6MHz
• 低静态电流:240µA(最大值)
• 压摆率:4V/µs
• 过载功率限制器
• 轨到轨输出
• EMI 和 RFI 已滤除的输入
• 宽电源电压范围:4.5V 至 36V
• 温度范围:–40°C 至 +125°C
• 提供标准等级 (OPAx205A) 和
高等级(OPA2205,预发布)
• OPA206 和 OPA2206 提供 ±40V 过压保护
引脚功能和配置
典型特性
功能框图
应用
• 流量变送器
• 串式逆变器
• 数据采集 (DAQ)
• 源测量单元 (SMU)
• 实验室和现场仪表
• 电池测试
• 模拟输入模块
• 压力变送器
龙腾半导体SGT MOSFET LSGT085R018在智慧农业无