全球最实用的IT互联网信息网站!

AI人工智能P2P分享&下载搜索网页发布信息网站地图

当前位置:诺佳网 > 电子/半导体 > 模拟技术 >

LF253 双通道、JFET运算放大器技术手册

时间:2025-03-31 09:52

人气:

作者:admin

标签:

导读:LF253是高速 JFET 输入双运算放大器,在单片集成电路中集成了匹配良好的高压 JFET 和双极晶体管。...

LF253是高速 JFET 输入双运算放大器,在单片集成电路中集成了匹配良好的高压 JFET 和双极晶体管

数据手册:*附件:LF253 双通道、JFET运算放大器技术手册.pdf

这些器件具有高转换速率、低输入偏置和偏移电流以及低偏移电压温度系数。

功能

  • 无闩锁作
  • 内部频率补偿
  • 低功耗
  • 低输入偏置和偏移电流
  • 宽共模(高达 VCC +)和差分电压范围
  • 高输入阻抗 JFET 输入级
  • 高转换速率 16 V/μs(典型值)
  • 输出短路保护

特性曲线
1.png

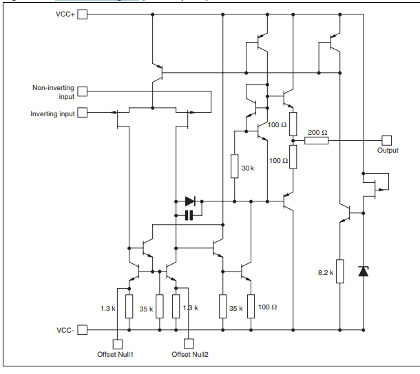
示意图
1.png

参数测量信息
1.png

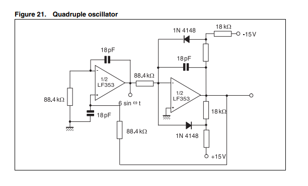
典型应用
1.png

温馨提示:以上内容整理于网络,仅供参考,如果对您有帮助,留下您的阅读感言吧!
相关阅读
本类排行
相关标签
本类推荐

CPU | 内存 | 硬盘 | 显卡 | 显示器 | 主板 | 电源 | 键鼠 | 网站地图

Copyright © 2025-2035 诺佳网 版权所有 备案号:赣ICP备2025066733号
本站资料均来源互联网收集整理,作品版权归作者所有,如果侵犯了您的版权,请跟我们联系。

关注微信