时间:2025-04-02 09:11
人气:
作者:admin
TLV915x-Q1 系列(TLV9151-Q1、TLV9152-Q1 和 TLV9154-Q1)是 16V 通用汽车级运算放大器系列。这些器件具有出色的直流精度和交流性能,包括轨到轨输出、低失调电压(典型值为 ±125µV)、低温漂(典型值为 ±0.3µV/°C)和 4.5MHz 带宽。
数据手册:*附件:TLV9151-Q1 汽车级、单通道、16V、4.5MHz 低失调电压、低噪声运算放大器技术手册.pdf
宽差分输入电压范围、高输出电流 (±75mA)、高压摆率 (21V/µs) 以及低噪声 (10.8nV/√Hz) 等便利功能使 TLV915x-Q1 成为一款适用于汽车应用的强大低噪声运算放大器。
TLV915x-Q1 系列运算放大器采用标准封装,额定工作温度范围为 -40°C 至 125°C。
特性
• 符合面向汽车应用的 AEC-Q100 标准
– 温度等级 1:–40°C 至 +125°C,TA
– 器件 HBM ESD 分类等级 3A
– 器件 CDM ESD 分类等级 C6
• 低失调电压:±125µV
• 低失调电压漂移:±0.3µV/°C
• 低噪声:1kHz 时为 10.8nV/√Hz
• 高共模抑制:120dB
• 低偏置电流:±10pA
• 轨至轨输入和输出
• 高带宽:4.5MHz GBW
• 高压摆率:21V/µs
• 低静态电流:每个放大器 560µA
• 宽电源电压:±1.35V 至 ±8V,2.7V 至 16V
• 强大的 EMIRR 性能:输入引脚上采用 EMI/RFI 滤波器
引脚配置和功能
典型特性
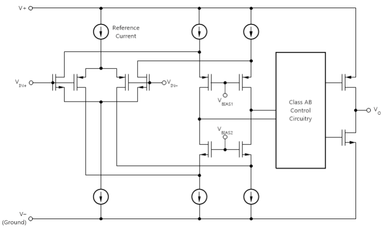
功能方框图
特性说明
TLV915x-Q1 使用集成电磁干扰 (EMI) 滤波来减少无线通信以及混合使用模拟信号链和数字元件的高密度电路板等干扰源产生的 EMI 影响。通过电路设计技术可改进 EMI 抗扰度;TLV915x-Q1 受益于这些设计改进措施。德州仪器 (TI) 已经开发出在10MHz 至 6GHz 扩展宽频谱范围内准确测量和量化运算放大器抗扰度的功能。图 6-1 展示了对 TLV915x-Q1 执行该测试的结果。表 6-1 提供了 TLV915x-Q1 在实际应用中通常会遇到的特定频率下的EMIRR IN+ 值。
应用
• 针对 AEC-Q100 1 级应用进行了优化
• 信息娱乐系统与仪表组
• 被动安全
• 车身电子装置和照明
• 混合动力汽车/电动汽车逆变器和电机控制
• 车载充电器 (OBC) 和无线充电器
• 动力总成电流传感器
• 高级驾驶辅助系统 (ADAS)
• 高侧和低侧电流检测
典型应用
图 7-1 展示了低侧电流检测应用中配置的 TLV9151-Q1。有关图 7-1 中所示电路的全面分析,包括理论、计算、模拟和测量数据,请参阅 TI 精密设计 TIPD129 0A 至 1A 单电源低侧电流检测解决方案。
龙腾半导体SGT MOSFET LSGT085R018在智慧农业无