时间:2025-03-24 11:03
人气:
作者:admin
OPAx992-Q1 系列(OPA992-Q1、OPA2992-Q1 和 OPA4992-Q1)是高电压 (40V) 通用运算放大器系列。这些器件具有出色的直流精度和交流性能,包括轨到轨输入或输出、低失调电压(典型值为 ±210µV)、低温漂(典型值为 ±0.25µV/°C)和低噪声(1kHz 时为 7nV/√Hz,10kHz 时为 4.4nV/√Hz)。
数据手册:*附件:OPA4992-Q1 汽车类、四通道、40V、10.6MHz、轨到轨输入和输出、低失调电压、低噪声运算放大器技术手册.pdf
OPAx992-Q1 具有诸多特性,例如差分和共模输入电压范围(高达电源轨电压)、高短路电流 (±65mA) 和高压摆率 (32V/µs),是一款灵活可靠的高性能运算放大器,适用于各种高压汽车应用。
OPAx992-Q1 系列运算放大器采用标准封装(如 SOIC、TSSOP、VSSOP、SOT-23 和 SC70),其额定工作温度范围为 –40°C 至 125°C。
特性
• 符合面向汽车应用的 AEC-Q100 标准
– 温度等级 1:–40°C 至 +125°C,TA
– 器件 HBM ESD 分类等级 2A
– 器件 CDM ESD 分类等级 C6
• 低失调电压:±210µV
• 低失调电压漂移:±0.25µV/°C
• 低噪声:1kHz 时为 7nV/√Hz,4.4nV/√Hz 宽带
• 高共模抑制:115dB
• 低偏置电流:±10pA
• 轨到轨输入和输出
• 支持多路复用器/比较器输入
– 放大器以最高达到电源轨的差分输入工作
– 放大器可用于开环中,也可用作比较器
• 高带宽:10.6MHz GBW,单位增益稳定
• 高压摆率:32V/µs
• 低静态电流:每个放大器 2.4mA
• 宽电源电压:±1.35V 至 ±20V,2.7V 至 40V
• 强大的 EMIRR 性能
引脚功能和配置
典型特性
功能方框图
应用
• 汽车音响主机
• 汽车外部放大器
• 紧急呼叫 (eCall)
• 远程信息处理控制单元 (TCU)
• 牵引逆变器
• HEV/EV 车载无线充电器 (OBC)
• HEV/EV 直流/直流转换器
• 高侧和低侧电流检测
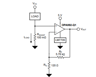
典型应用
上一篇:东芝在线电路仿真器的核心优势
龙腾半导体SGT MOSFET LSGT085R018在智慧农业无