时间:2025-02-17 16:55
人气:
作者:admin
以下文章来源于24c01硬件电子,作者 24c01
我们比较常见的是Sink类型的电流源,支持灌电流,负载RL与电流源电路板不共地,这是一个明显的特征。例如下图就是一个典型的Sink类型的电流源(下图取自LT1492的数据手册):

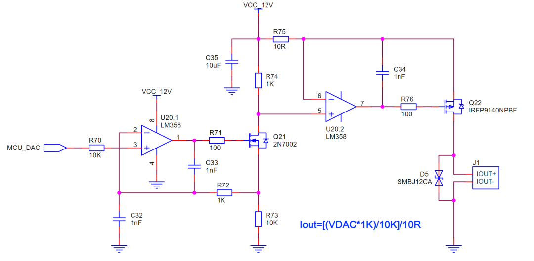
本次群友提问的电路图如下,可以看到是一个Source类型的恒流源电路(可以看到其实也就是在上图Sink电流源的基础上做了一级转化,变为了Source类型的恒流源),这种电流源的好处是,负载RL可以与电流源控制板共地,电路图如下所示:

问题描述:
DAC输出电压为2.5V,前级的运放U20.1可以保证虚短和虚断,可以看到R71上电压即为2.5V,R74两端电压为0.25V,也是正常,说明前级Sink的恒流源是正常运行。
但是到了第二级如果正常运行的话,R75两端电压应该等于R74两端电压,应该等于0.25V。然而通过测量可以看出R75两端电压为0.6V,此时负载电流为60mA,与理论计算的25mA并不相符,U20.2不满足虚短。

问题分析:
根据上图中,可知如果电路正常运行,则此时运放U20.2的共模输入电压是11.75V((Vp+Vn)/2),即电压如下所示,负载电流为25mA。

但是由于使用的运放为LM358,我们可以从LM358的数据手册中得知,LM358的共模输入范围是有要求的,在常温25℃,3~36V供电的条件下,最大共模输入范围最大为VCC-1.5V,即在刚才12V供电的条件下,最大支持共模电压为10.5V(12-1.5)。
而刚才的电路图如果要正常工作,则需要11.75V的最大共模输入电压,所以由于共模电压输入范围的限制,导致运放U20.2不能满足虚短的特性,即最终导致输出异常。

解决方案:
1.增加R74和R75,将R74增加到10K,R75增加到100欧姆。群友按照这种方法验证可得DAC==2.5V的条件下,U20.2的共模电压为9.5V,满足共模电压范围,负载电流可以为25mA,运放正常工作。不过还是要注意共模输入范围的问题(例如dac输出为1V,就会出问题),这种方法相当于治标不治本。在这种方法下的节点电压如下所示:

2.增加一颗稳压管,让稳压管吃掉一部分电压,例如增加一个1N4728,让他吃掉3.3V的压降,这样可以保证共模电压小于8.7V,保证共模电压是在LM358的共模输入电压范围内。


3.更换共模输入范围大的运放,例如OPA2192,可以看到其共模输入范围很大,是可以满足共模输入范围要求的。

4.使用电阻分压,降低运放的共模输入电压。不过这种方法不是很建议,因为R79会分走一部分R78检流电阻的电流,会对负载电流造成一定的误差影响。

5.最后一点,建议去掉电容C32,并且调小一点点C33。C32这种直连反相输入端的电容是很危险的,很容易会震荡。
本文转载自24C01硬件电子公众号
龙腾半导体SGT MOSFET LSGT085R018在智慧农业无