时间:2025-02-20 10:58
人气:
作者:admin
带你理解运算放大器
对于运放的使用,存在着一些经典常用的应用电路,这个其实网络上已经有大量的文章做记录总结了,作为电子工程师必备的知识,我自己也觉得有必要用一篇文章来做个记录总结。
本文的电路分析都是基于上面推荐博文来进行的,如果有朋友不懂为什么还望先查看上面的博文《带你理解运算放大器》。
一、电压跟随器
电压跟随器,电路图如下:

电路分析:
(本文所有的运放电路分析, V+ 表示运放同向输入端的电压,V- 表示反向输入端的电压 。)
Vout = V- ≈ V+ = Vin
➩ Vout ≈ Vin
1.1 电压跟随器反馈电阻需不需要?
在上面的电压跟随器示例中,我画上了一个反馈电阻 R99,大家在学习的运放的时候,可能很多地方也会提一下这个反馈电阻,很多地方会说可加可不加,效果一样。
电阻需不需要加:
但是本文这里个人建议使用电压跟随的的时候反馈电阻要加上!
至于原因,简单来说就是可以防止干扰,让电路更稳定。
电阻需要加多大:
几百欧姆 到 10K 之内。
二、反向比例电路
2.1 反向比例基本电路
最简单的反向比例运放电路,如下图:

分析:
V+ 接 GND
➩ V- ≈ V+ = 0
R1 和 R99 上电流一样:
➩ ( Vin - V- ) / R1 = ( V- - Vout ) / R99
➩ Vin / R1 = - Vout / R99
➩ Vout = - (R99 / R1)* Vin
运放的对称性说明
在上图中有一个 Rx 称之为直流平衡电阻, 实际设计的时候电阻大小应满足公式:
Rx = R1 // R99
简单来说为了使内部的差分放大器尽量处于平衡状态,提高电路的共模抑制比和减小零漂。
所以在本文后面电路的介绍时候,都会按照这个原则。
2.2 T型反馈网络
其实 T 型反馈和上面反向比例基本电路一样,只不过多加了一个简单电路分析的工作而已,这个以前在笔记本上,那也记录一下把。

分析:
这个电路有必要把电流流向标注一下,如下图:

V+ 接 GND
➩ V- ≈ V+ = 0
R1 和 R98 上电流一样:i1 = i98
➩ ( Vin - V- ) / R1 = ( V- - Vx ) / R98
➩ Vin / R1 = - Vx / R98
➩ Vx = - (R98 / R1) Vin
R99 上的电流 = R98 上的电流 + R97 上的电流
➩ i99 = i98 + i97
➩(Vx - Vout)/ R99 = (V- - Vx) / R98 + (0 - Vx) / R97
其中 V- = 0, 再把 Vx 代入公式
➩ Vx/R99 - Vout/R99 = -Vx/R98 - Vx/R97
➩- R98 * Vin / R1 * R99 - Vout / R99 = R98 * Vin / R1 * R98 + R98 * Vin / R1 * R97
➩- Vout / R99 = Vin / R1 + R98* Vin / R1 * R97 + R98 * Vin / R1 * R99
➩- Vout / Vin = R99 / R1 + R98 * R99 / R1 * R97 + R98 / R1
➩ Vout = - Vin * ( R99 / R1 + R98 * R99 / R1 * R97 + R98 / R1)
算死我了 = =!后面的电路不这么算了,直接给出最终结果把,因为很多都是经典的电路,自己不需要过多的算,大家应用起来也能找到最终的公式。
上面的分析我只是用了一种计算方式,这里推荐一篇博文,关于 T 型反馈网络的计算方法:
运算放大器的应用之:T形电阻网络公式的三种推导方法
T 型反馈网络的用途:
为了避免一味的增加反馈电阻而导致的干扰,使用 T 型网络可以在不增加反馈电阻的情况下保证放大倍数,其实就是增加放大倍数的另外一种办法,增加反馈电流。
三、同向比例电路
同向比例电路也是比较简单的常用的基本电路之一,电路如下:

分析:
V+ = Vin
R1 和 R99 电流相等:
➩ (Vout - V-) / R99 =( V- - 0) / R1
➩ Vout = R99 * V- / R1 + V-
➩ Vout = [1 + (R99 / R1)]Vin
.
Rx = R1 // R99
3.1 同向比例与反向比例的对比
既然同向比例运算电路也值么好算,而且还不用取反,那么为什么还需要反向比例运放电路呢?
这就不得不说一下他们各自的特点:
同向比例电路的优点:
输入阻抗高,对输入信号的干扰很小,信号源内阻的影响基本上可以忽略不计,典型应用作为电压跟随器使用
缺点:
容易产生自激振荡,输入端有一定的共模电压,这个共模电压是我们不想要的,使用时候需要运放具有较高的共模抑制比。
反向比例电路的优点:
输入电压为零,因为运放输入的共模电压越小越好,反向比例只存在差模信号,抗干扰能力强 。
缺点:
输入阻抗小,那么信号源的内阻就不能忽略。
当需要较大的放大倍数时,在反馈电阻不变的情况下(因为反馈电阻也不是越大越好)输入电阻就要选择的更小,信号源的内阻就越不能忽略,对输出的影响就越大。
四、加减运算电路
上面几个电路是运放最基础最常用的电路,接下来也是一些常用电路,但是博主自己一般来说用得都比较少,所以我们这里目前只做基础记录,后期用到的时候再来详细的分析。
4.1 反向求和电路

分析:
R1上的电流 + R2电流 + R3 电流 = R99 电流:
➩ (V- - Vout) / R99 =( Vin1 - V-) / R1 + ( Vin2 - V-) / R2 + ( Vin2 - V-) / R3
➩ - Vout / R99 = Vin1 / R1 + Vin2 / R2 + Vin3 / R3
➩ Vout = - R99 * (Vin1 / R1 + Vin2 / R2 + Vin3 / R3)
.
Rx = R1 // R2 // R3 // R99
.
假如 R99 = R1 = R2 = R3
➩ Vout = -(Vin1 + Vin2 +Vin3)
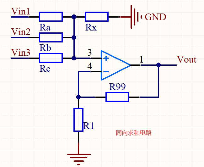
4.2 同向求和电路

分析:
这里暂时不分析了,自己一点一点算发现好费时间也好累 = =!包括本文后续的电路也只是记录
容我展缓一下,这里记录一下
Vout = ( Ra // Rb // Rc // Rx / R1 // R99)* R99 * ( Vin1 / Ra + Vin2 / Rb + Vin3 / Rc)
.
如果 Ra // Rb // Rc // Rx = R1 // R99 ,根据我们上面的运放对称性说明,一般都会这么设计
所以 Vout = R99 * ( Vin1 / Ra + Vin2 / Rb + Vin3 / Rc)
再假设, R99 = Ra = Rb = Rc
➩ Vout = Vin1 + Vin2 +Vin3
4.3 加减电路
既然上面有加法,减法,下面看一个加减法在一起的电路:

分析:
记录:
运放的对称性
➩ R1 // R2 // R99 = R3 // R4 // Rx
. 结果
Vout = R99 * ( Vin3 / R3 + Vin4 / R4 - Vin1 / R1 - Vin2 / R2)
五、积分电路
积分电路其实很有用途,以后还回来详细的补充说明,本次就先浅浅记录一下:

分析:
记录:
电容上的电压等于流过其电流的积分
Vout = - 1 / C ∫ i5 dt
C5 电流 和 R1 电流相等
➩ i5 = i1 = Vin / R
➩ Vout = - (1 / RC ) ∫ Vin dt
.
Vout = - (1 / RC) * Vin对时间 t 的积分
积分电路的用途:
将方波变成三角波
去除高频干扰
移相
在模数转换中,将电压量变为时间量
在使用积分电路的时候,为了防止低频信号增益过高,常在电容上并联一个电阻。
六、微分电路
微分电路就是把积分电路的 RC 调换位置:

分析:
记录:
Vout = - R * C * d Vin / dt
.
乘积 R C 称为微分器的时间常数
负号表示输入和输出之间存在 180° 的相移
说明:
微分电路对高频噪声特别敏感
微分电路的用途:
微分电路可把矩形波转换为尖脉冲波,主要用于脉冲电路、模拟计算机和测量仪器中。
结语
本文也算是把老早笔记本上记录的一些常用运放电路给记录了一下,也加上了一些细节说明。
因为时间和精力问题,后面的一些电路主要以记录为主,也没有真正的去研究计算,前面的一些电路我真的是用笔在草稿纸上一点一点算的,累死我了 = =!
经常看我文章的小伙伴都知道,我的文章会随着自己新发现或者新认知保持着更新。
那么本文就暂时到这里把,谢谢大家!
原文链接:
https://blog.csdn.net/weixin_42328389/article/details/129753484
龙腾半导体SGT MOSFET LSGT085R018在智慧农业无