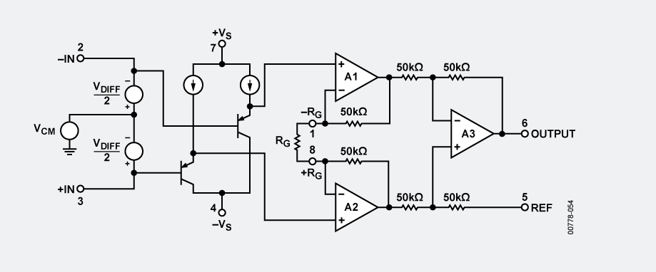
AD623是一款集成式单电源或双电源仪表放大器,采用3 V至12 V电源电压时提供轨到轨输出摆幅。它可以通过单一增益设置电阻进行编程,并遵照8引脚工业标准引脚排列配置,赋予用户出众的灵活性。不接外部电阻时,AD623采用单位增益配置(G = 1);连接外部电阻时,AD623可通过编程实现最高增益1000。
数据手册免费下载:
*附件:仪表放大器_AD623ARZ-R7_规格书.PDF
提高交流共模抑制比(CMRR)并增加增益可使AD623具有出色的精度;由于CMRR在最高200 Hz时保持稳定,因此线路噪声谐波得到抑制。AD623具有宽输入共模范围,可以放大共模电压低至地电压以下150 mV的信号。AD623采用双极性和单极性电源供电,能保持出色的性能。
特性:
- 易于使用
- 轨到轨输出摆幅
- 输入电压范围达到地电压以下150 mV(单电源)
- 低功耗、550 μA静态电流(最大值)
- 增益通过一个外部电阻设置
- 14引脚、6 mm × 5.6 mm × 2.2 mm、LCC封装
- 高精度直流性能
- 增益误差:0.10% (G = 1)
- 增益误差:0.35% (G > 1)
- 噪声:RTI噪声:35 nV/√Hz(1 kHz时)
- 最佳动态规格
- 带宽:800 kHz (G = 1)
- 0.01%建立时间:20 μs (G = 10)
应用
- 低功耗医疗仪器
- 传感器接口
- 热电偶放大器
- 工业过程控制
- 差动放大器
- 低功耗数据采集




AD623ARZ-R7引脚图
用户手册:
AD62X系列和AD822X系列仪器放大器的评估板总结
1. 概述
本文档是AD62X系列和AD822X系列仪器放大器的评估板用户指南,介绍了三款通用的评估板(EVAL-INAMP-62RZ、EVAL-INAMP-82RZ、EVAL-INAMP-82RMZ),这些评估板可用于评估多个Analog Devices的仪器放大器。
2. 评估板特性
- 通用性:三款评估板设计简单,易于使用,适用于不同的仪器放大器型号。
- 兼容性:
- EVAL-INAMP-62RZ:兼容AD620、AD621、AD622、AD623、AD627、AD8223、AD8225(SOIC或PDIP封装)。
- EVAL-INAMP-82RZ:兼容AD8221、AD8226、AD8227、AD8228、AD8229、AD8421、AD8428、AD8429(SOIC封装)。
- EVAL-INAMP-82RMZ:兼容AD8220、AD8221、AD8226、AD8227、AD8228、AD8236、AD8421(MSOP封装)。
- 预装组件:评估板预装了多种仪器放大器IC、测试引脚和去耦电容,方便用户快速开始评估。
3. EVAL-INAMP-62RZ详情
- 适用型号:AD620系列和AD8223/AD8225,支持SOIC或PDIP封装。
- 电路选项:用户可以通过安装额外的组件来调整偏移电压、应用输出参考或提供屏蔽驱动。
- 增益调整:增益通过连接在RG引脚之间的电阻器调整,文档提供了不同增益对应的电阻值表格。
4. EVAL-INAMP-82RZ和EVAL-INAMP-82RMZ详情
- 适用型号:高性能仪器放大器,如AD8221系列和AD8421,分别支持SOIC(EVAL-INAMP-82RZ)和MSOP(EVAL-INAMP-82RMZ)封装。
- 快速启动:用户只需连接电源、驱动输入并测量输出即可开始评估。
- 参考电平设置:用户可以通过驱动REF引脚或使用焊盘W1将参考电平设置为地或外部电压源。
5. 用户选项和注意事项
- 跳线设置:文档提供了详细的跳线功能描述和默认状态,用户可以根据需要调整跳线设置。
- 输入/输出连接:文档指导用户如何正确连接输入和输出,特别是当使用外部电压参考时。
- 静电放电(ESD)警告:提醒用户注意ESD敏感设备,采取适当的预防措施。
*附件:AD62X系列和AD822X系列仪器放大器的评估板.pdf