时间:2025-03-01 11:38
人气:
作者:admin
在上期中,我们探讨了使用高侧开关控制器解决驱动容性负载挑战的各种方法。
本期,为大家带来的是《运算放大器基本稳定性概述》,将解答运算放大器电路稳定性领域的几个重要问题。
运算放大器电路中常见的问题之一是稳定性。本文将解答有关稳定性的三个重要问题:
• 您需要多大的相位裕度才能实现可靠的设计?
• 如何补偿不稳定的电路?
• 对于稳定性问题,有哪些直接替代式解决方案?
您需要多大的相位裕度?
运算放大器环路稳定性是通过相位裕度测量的,相位裕度是当输出闭环增益低于单位增益时输出信号相移相对于 360 度的差值。每个运算放大器(例如主极点)都固有一定的偏移,而额外的偏移则取决于应用和放大器周围的元件。
不同的经验法则建议使用30、45甚至60 度的相位裕度,那么,您实际需要多大的相位裕度才能确保可靠的性能呢?对于传统的米勒补偿运算放大器,可以对典型的工艺差异进行仿真并观察由此对相位裕度的影响。
图 1 近似计算了具有 1MHz 单位增益带宽且 Zo = 300Ω 的运算放大器的开环增益 (Aol) 和输出阻抗 (Zo)。米勒电容 (C26)的值因工艺差异而变化的范围约为 ±30%,在整个温度范围内有额外 ±30%(近似值)的变化。这种变化造成的总误差为 ±30% × ±30%,相当于±30% + ±9%或±39%的变化。由于米勒电容的容值会改变运算放大器 Aol中主极点的位置,这种变化会显著影响单位增益带宽和相位裕度,因此这些规格始终作为典型值给出,即使对于精密放大器和高速放大器也是如此。

图 1:开环增益和输出阻抗 PSpice for TI 电路
图 1 中的放大器由负载电阻和电容进行设置,以便反馈环路具有 45 度的相位裕度。通过对影响环路稳定性的主要因素(米勒电容器、开环输出阻抗和放大器周围的无源器件)进行 Monte Carlo 分析,可以估算工艺差异和温度变化对电路相位裕度的影响程度。
图 2 所示为产生的相位裕度。在本分析中,我对米勒电容器施加了±40%的变化,对Zo施加了±15%的变化,对负载电容器施加了±10%的变化,对负载电阻器施加了±5%的变化。这些是米勒电容器和 Zo 的预期内部容差,以及许多通用应用的典型元件精度。

图 2:针对估计的工艺差异和温度变化进行 5,000 次蒙特卡洛分析
在该变化范围内,反馈环路的相位裕度最小为 19 度,与 45 度相差 26 度。在工艺差异和温度范围内,如果电路具有大约 27 度的相位裕度,则电路将保持稳定,尽管 45 度可提供良好的瞬态性能和稳定时间。相位裕度越接近 0 度,输出将越偏离最终值,稳定到最终输出值所需的时间就越长。45 度的相位裕度可提供足够的设计容差,从而允许相位裕度发生变化,而不会影响稳定时间或出现大量过冲。
虽然这些仿真有助于了解米勒电容器变化对性能的影响,但最终由电路设计人员负责设计的性能。仿真的精确度仅与所包含的非理想属性一样,假设有许多理想属性,以便降低计算的密集度。
补偿方案
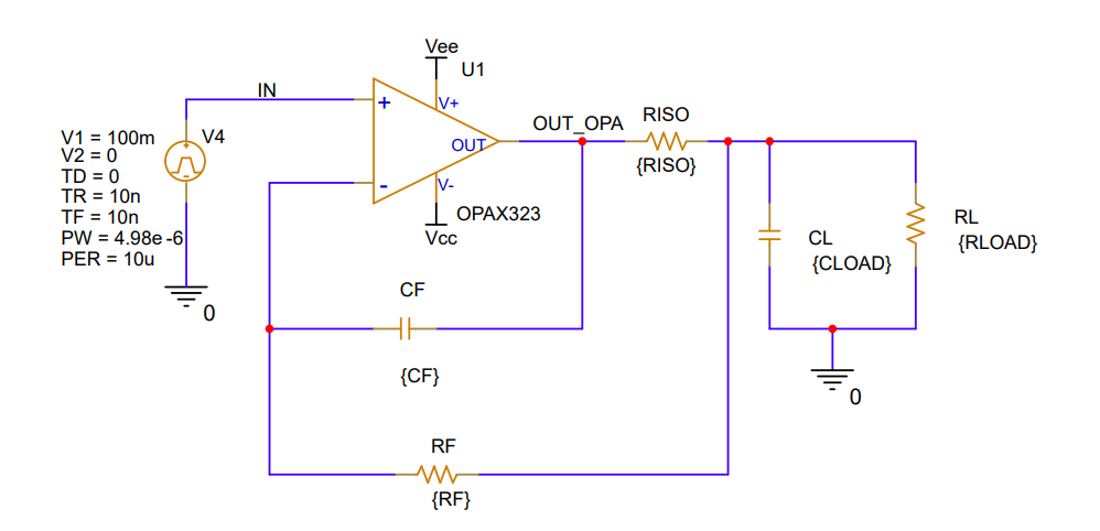
在某些情况下,由于电压轨调节、模数转换器的滤波电容或其他电路需求,无法减小运算放大器输出端的电容器。在这种情况下,如何实现适当的相位裕度?有多种补偿方案可以提高相位裕度,但本文将重点介绍两种方案,如图 3 和图 4 所示:隔离电阻器 (Riso)和Riso 双反馈。在设计这些电路时,可能比较难确定您需要多大的 Riso 值来稳定反馈环路。

图 3:Riso 补偿方案

图 4:Riso 双反馈方案
Riso是隔离由负载电容引入的相位滞后的简单方法。这涉及在反馈环路和负载电容器之间放置一个电阻器。但有一个缺点,即当输出有负载电流时,直流精度会降低。直流误差的大小等于隔离电阻器的值乘以输出电流。
Riso 双反馈补偿方案克服了这种直流误差。该电路启用了通过反馈电容器的高频路径来稳定反馈环路,并启用了直流路径,允许运算放大器补偿隔离电阻器上的 I × R 压降。您可以通过数学方法或仿真方法来求出这些值,方法是尝试不同的 Riso 值并查看哪个值可以实现稳定运行。
我们尝试一种使用数学分析和仿真结果的方法。
对放大器环路稳定性进行精确建模涉及的两个主要因素是开环增益和开环输出阻抗。TI 的标准运算放大器宏模型 Green-Williams-Lis (GWL)为 2016 年之后发布的所有运算放大器准确表征了这些参数。许多更受欢迎的运算放大器(例如 LM2904 及其更新版本 LM2904B)也具有为其创建的 GWL 宏模型。SPICE 宏模型的库文件包含一个头文件,此文件详细说明了在 SPICE 模型中准确反映的参数。如果对开环增益和开环输出阻抗建模,则模型的稳定性很可能会反映器件的性能。
确保 SPICE 模型的精度使您能够分析电路的环路稳定性并以数学方式计算 Riso 的理想值。确保 45 度相位裕度的 Riso 值应在反馈环路中的反馈因子 (1/β) 和放大器开环增益交点处产生零点。如需进一步确保这点,在开环增益为 20dB 的位置设置零点,您可以看到反馈环路中由零点引入的最大正相移。

表 1:用于计算 Riso 双反馈的隔离电阻值和反馈分量的公式
PSpice for TI的强大功能之一是您可以设置、存档和共享仿真及公式以供后续原理图使用。由于Riso 和 Riso 双反馈的评估是公式化的且易于重复,因此您可以利用这些模板工程,而无需记住在四种常见运算放大器电路上计算 Riso 或 Riso 双反馈电路的 Rf/Cf 的公式。只需下载PSpice for TI工程,放入您要分析的运算放大器,输入用于完成需要稳定的特定电路的参数,然后运行仿真以找到您所需的适当 Riso 值。这些工程还可以补偿因反相端子上的电容而不稳定或具有极大反馈电阻的电路。

直接替代式解决方案
还有一种解决方案适用于不需要额外的补偿电路,或者添加补偿电路不可行的情况。TI 的OPA994器件系列具有一个在整个容性负载范围内都保持稳定的特殊补偿结构,这是可以实现的,因为当输出看到不同的容性负载时,器件的带宽会发生变化。保持带宽始终低于输出阻抗和容性负载引入的极点,将保持放大器的稳定性,无论您在输出端放置了什么电容器。图 5 展示了在不使用外部补偿电阻器的情况下,不同负载电容值对应的相位裕度,该图取自 OPA994 数据表。

图 5:各种容性负载对应的相位裕度(单位增益下)
每一种设计决策都附带一定的成本和优势,OPA994器件系列也不例外。设计越复杂,器件就越大,可能比较为简单的器件更昂贵。此外,这意味着该器件无法集成到 TI 的超小型封装中,例如 0.64mm2 Extra-Small Outline No-Lead (X2SON) 封装。此设计目前仅在双极放大器中可用,因此如果您需要互补金属氧化物半导体 (CMOS) 的低输入偏置电流,那么该器件可能具有过高的输入偏置电流。
与 CMOS 器件相比,双极放大器具有许多相关的优势,包括更低的噪声和更大的带宽以及更低的静态电流。可以根据具体电路对双极与 CMOS 进行全面权衡。总体而言,OPA994 在许多情况下可用作“即插即用”解决方案,从而实现稳定性。
结语
在初始设计阶段,主要的问题是多大的相位裕度足以在工艺差异和温度范围内实现可靠的性能。如果初始实现的相位裕度不够,则可以使用多种补偿方案将相位裕度增加到可接受的水平。这些解决方案通过PSpice for TI中预配置且易于使用的工程提供。最后,如果已投入生产的工程确实存在稳定性问题,请使用建议的直接替代式解决方案。
龙腾半导体SGT MOSFET LSGT085R018在智慧农业无