时间:2025-03-03 14:16
人气:
作者:admin
中频电源中IGBT的工作原理与作用
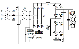
在现代工业电气领域,中频电源应用广泛,而 IGBT(绝缘栅双极型晶体管)作为中频电源的核心器件,起着至关重要的作用。本文将深入探讨 IGBT 在中频电源中的工作原理、关键作用,以及常见的故障模式及解决方法。
一、中频电源中 IGBT 的工作原理
在中频电源中,IGBT 主要工作在开关状态。当给 IGBT 的栅极施加正向电压时,IGBT 内部形成沟道,电子能够从发射极流向集电极,此时 IGBT 处于导通状态,电流可以顺利通过,就像打开了一条畅通的道路,允许大电流通过,实现电能的传输。
当栅极电压为 0 或者施加反向电压时,沟道消失,IGBT 就进入截止状态,电流无法通过,如同道路被截断,阻止了电能的传输。通过控制栅极电压的有无和高低,就可以精确地控制 IGBT 的导通和截止,从而实现对中频电源输出电流、电压的调节。

二、IGBT 在中频电源中的作用
高效电能转换:IGBT 能够快速地进行开关动作,大大提高了电能转换效率。在中频电源中,通过 IGBT 精确控制电能的通断,减少了能量在转换过程中的损耗,使得中频电源能够以较高的效率运行,降低了生产成本。
精确的频率控制:中频电源需要输出特定频率的交流电,IGBT 的快速开关特性可以精确地控制电流的通断时间,从而实现对输出频率的精确调节,满足不同工业生产对特定频率电源的需求。
高电压、大电流承受能力:许多工业应用需要处理高电压和大电流,IGBT 能够承受高电压和大电流,保证了中频电源在复杂工业环境下稳定可靠地运行,为大型设备的正常运转提供稳定的电源支持。

三、IGBT 在中频电源中常见的故障模式及解决方法
1.过流故障
故障表现:IGBT 在工作过程中,电流超过其额定值,可能导致 IGBT 过热损坏。
原因:负载短路、驱动电路故障等都可能引发过流。例如,中频电源连接的负载出现短路情况,电流会瞬间急剧增大。
解决方法:安装合适的过流保护装置,如快速熔断器。当检测到过流时,快速熔断器迅速切断电路,保护 IGBT。同时,定期检查负载和驱动电路,确保其正常工作。
2.过压故障
故障表现:IGBT 两端的电压超过其耐压值,可能使 IGBT 被击穿损坏。
原因:在开关过程中,由于电路中的电感等因素,会产生电压尖峰,若尖峰电压过高就会导致过压。另外,电源电压波动异常也可能引发。
解决方法:使用缓冲电路(吸收电路),如 RC 吸收电路,来抑制电压尖峰。同时,安装稳压器,稳定电源电压,避免电压异常波动。
3.过热故障
故障表现:IGBT 工作时温度过高,超出正常工作温度范围,影响其性能和寿命,严重时会导致器件损坏。
原因:散热不良是主要原因,如散热片安装不当、散热风扇故障等。另外,长时间高负荷工作也会使 IGBT 产生过多热量。
解决方法:确保散热片正确安装,并且定期清理散热片上的灰尘,保证良好的散热效果。检查散热风扇是否正常运转,必要时及时更换。合理安排中频电源的工作时间和负载,避免长时间高负荷运行。
四、总结
IGBT 作为中频电源的核心部件,其独特的工作原理和强大的作用,推动着中频电源在工业生产中发挥着越来越重要的作用。了解 IGBT 常见的故障模式及解决方法,有助于保障中频电源的稳定运行,提高生产效率。随着技术的不断进步,IGBT 也在持续升级,未来将为中频电源领域带来更多的创新和发展。
龙腾半导体SGT MOSFET LSGT085R018在智慧农业无