时间:2024-12-18 09:55
人气:
作者:admin
人们对更小、更高效电源的需求不断增长,进而推动着基于氮化镓 (GaN) 的功率级快速普及。在交流/直流适配器市场中,制造商正在迅速利用 GaN 反激式转换器,通过功能越来越强大但尺寸越来越小的适配器,帮助扩大 USB Type-C 接口的市场规模。
虽然这令人振奋,但与此同时,电源设计人员必须降低系统成本和复杂性。借助反激式转换器设计中的最新创新成果,无需使用辅助绕组即可实现器件偏置(无辅助绕组),而且不会影响效率。
本文将探讨TI 的UCG28826集成 GaN 反激式转换器如何帮助您克服交流/直流适配器设计难题。
拆下变压器辅助绕组
实现出色反激式设计的一个常见障碍是需要产生转换器偏置。如图 1 所示,典型的反激式电源将通过辅助变压器绕组产生转换器偏置,再加上额外的辅助电源转换电路,二者会导致成本更高、元件数量更多和功率损耗更大。

图 1:典型的 VCC 辅助电源转换和检测电路
对于 USB 电力输送 (PD) 适配器而言,生成转换器偏置的不良影响更为明显,因为这些适配器提供可变的输出电压以适应不同的负载要求。由于辅助绕组电压与输出电压成正比,因此必须设置匝数比,以确保当输出电压处于最低水平时,辅助电源电压 (VCC) 仍高于最低工作电压。因此,从最低输出电压到最高输出电压的转换将使辅助绕组电压增加很多倍(如图 2所示),从而在 VCC 引脚上产生高压应力。这需要使用额外的辅助电源转换级,因此会降低效率并增加解决方案的复杂性。

图2:反激式输出电压对辅助绕组电压影响的示例
UCG28826 通过引入自偏置管理解决了这一难题。如图 3 所示,自偏置使器件能够通过与开关节点的连接高效地收集偏置能量。然后,器件传输收集到的能量为 VCC 电容器充电,电源无需使用辅助绕组、辅助电源转换电路和任何其他相关组件即可实现高效的辅助电源管理。无辅助绕组反激式设计有助于降低系统成本、减小系统尺寸和降低复杂性,同时还可以提高效率。

图 3:带有自偏置和无辅助绕组检测功能的
UCG28826 方框图
通过集成式转换器解决方案减轻 EMI
使用集成度更高的转换器时,一个常见缺点是设计灵活性降低。例如,为了减轻电磁干扰 (EMI),一种常用的技术是利用与金属氧化物半导体场效应晶体管 (MOSFET) 的栅极串联的电阻器。通过调整电阻值,可以相应地调整开关节点压摆率,从而提供一种简单的方法来微调反激式转换器产生的 EMI。当然,将 MOSFET 集成到反激式转换器则不可能实现上述调整,因此降低了可调性,并增加了实现 EMI 合规性所需的设计时间。
UCG28826 引入了许多设计可配置性选项。通过调整连接到其中一个专用配置引脚的电阻值,您可以修改几个不同的参数,包括栅极驱动强度。然后,您可以调整 MOSFET 导通时的开关节点压摆率以微调 EMI。

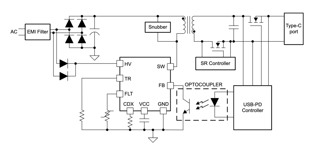
图 4:简化反激式设计中的 UCG28826
结语
随着 USB Type-C 生态系统在我们日常生活中的快速普及,人们对创建更小巧、更强大且更高效的交流/直流适配器的需求不断增长。借助 UCG28826 无辅助绕组 GaN 反激式转换器等器件,您可以创建此类电源,同时降低系统成本和复杂性。
你是否还知道其他可用来
降低电源系统成本和复杂性的设计?
欢迎留言分享交流!
龙腾半导体SGT MOSFET LSGT085R018在智慧农业无