主要介绍了一种用于完整的直接数字频率合成器 AD9850 的分立、低相位噪声、125MHz 晶振解决方案,具体内容如下:
*附件:用于完整的直接数字频率合成器AD9850的分立、低相位噪声、125MH晶振.pdf
- 背景 :AD9850 是一款低成本高速数字频率合成器,但使时钟频率保持在最高值 125MHz 存在挑战,市场上缺乏低成本商用时钟振荡器,而巴特勒振荡器电路是一种成本较低且相位噪声性能较好的替代方案。
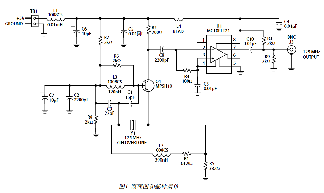
- 巴特勒振荡器电路实现
- 部件与成本 :采用单电源(+5V)供电,集成 TTL 输出级,部件单位成本 20 至 25 美元,包括芯片电容、芯片电阻、芯片电感等,Q1 可选用高频 NPN 晶体管,晶体为第七泛音、串联谐振模式,PECL 转 TTL 转换器 U1 采用摩托罗拉 ECLinPS “Lite” 表面贴装器件。
- 电路描述 :L2/R1 与晶体杂散电容谐振防止寄生振荡,含 L3 的振荡电路谐振频率接近 125MHz,R6 降低振荡电路 Q 防止自激振荡及频率对准误差,PECL 转 TTL 转换器输出交流耦合至 2.5V 中点电压,振荡器输出配置需高负载阻抗以维持偏置电压和信号摆幅,若需 TTL 电平可移除相关元件并焊接跳线。
- 相位噪声性能 :参考振荡器相位噪声与 AD9850 残余相位噪声构成总相位噪声,AD9850 在特定条件下残余相位噪声为 -134dBc,巴特勒振荡器对 AD9850 输出信号相位噪声贡献在不同频率条件下有所变化,随着 DDS 输出频率在参考振荡器频率中占比提高,振荡器贡献加大。
- 原型时钟振荡器特性 :采用 2"×2" 双面铜箔板,驱动 50Ω 负载输出为 2V p-p,驱动高阻抗负载输出略低于 4V p-p,全部采用贴片元件,数字示波器输出显示了其输出特性。

审核编辑 黄宇