时间:2024-12-20 11:25
人气:
作者:admin
开关稳压器拓扑结构因其高效率和设计灵活性,备受通用电源转换应用的青睐。因此,我们已开发了多种开关拓扑结构,以满足广泛的应用需求。
降压开关稳压器(或转换器)将较高的直流电压降至较低的直流电压,即“降低”输入电压,在不改变极性的情况下在输出端产生较低的电压。降压稳压器广泛用于需要本地电压转换的系统中,例如为分布式电源导轨降压(例如从 24V 降至 5V)。它们在各种应用中至关重要,包括电子设备中的电源管理和电池供电系统中的电压调节。

图 1:降压稳压器工作原理示意图
图 1 显示了降压转换器的工作原理。电感 L1 和电容 C1 可视为 LC 低通滤波器。当开关S1 闭合时,负载 RL两端的电压 VL1随着 C1 通过 L1 充电而缓慢上升。
如果随后打开 S1,电感磁场中存储的能量通过二极管 D1 在电感开关端被钳制到 0V,因能量只能释放到电容器和负载中,导致负载两端的电压缓慢下降。
平均输出电压为 PWM 控制信号的占空比乘以输入电压 VIN。图 2 显示了该电路的特征波形。

图 2:降压稳压器电路的波形
增强基本设计
图 1 中的简化电路可如图 3 所示进行扩展和完善。
该电路包括一个反馈电路,用于比较 VOUT与参考电压 VREF,并相应调整 PWM 占空比。由 R1和 R2组成的分压器设定所需的输出电压。此外,该电路还用MOSFET S2 替换了图 1 中的二极管 D1,S2 仅在需要正确操作时由控制器开启,从而形成同步整流器。
这种方法提升了转换效率,但代价是额外的复杂性。RECOM 的《DC/DC 知识手册》详细讨论了开关转换器的拓扑结构和设计权衡。

图 3:同步降压转换器中的功能块
降压稳压器的优缺点
相比其他电源转换拓扑结构,降压稳压器拓扑结构具有多项优缺点。
其优点包括:
高效率:降压转换器可实现超过 97% 的高效率。在同步设计中,这种高效率尤其容易实现。
输入电压范围宽:降压转换器能处理较宽的输入电压范围。
设计紧凑:它们所需的外部元器件极少,非常适合空间受限的应用。
输出电压灵活:输出电压可以在一个较宽的范围内进行设定。
降压开关稳压器的缺点包括:
对负载变化响应缓慢:电流模式降压转换器对负载的骤然变化响应相对缓慢,尤其是在低占空比时。一旦功率晶体管 S1 关闭,它将保持关闭状态直到下一个时钟周期。
输出电压波动:由于带宽有限,快速负载变化可能导致输出电压产生显著波动。
噪声滤波挑战:由于开关操作产生的脉冲输入电流,降压稳压器会产生电磁干扰,因此需要进行噪声滤波。
降压转换器具有高效和结构紧凑的特点,但在负载响应、噪声和电感选择方面存在局限性。
RECOM 的 RPH 系列产品简化了降压稳压器设计
设计一款性能卓越的降压稳压器并非易事,但 RECOM 通过将关键元件整合到易于使用的电源模块中,简化了这一过程。

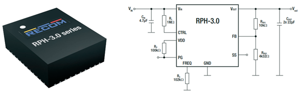
图 4:RECOM 的 RPH-3.0 简化了在设计中添加降压稳压器的工作
RPH-3.0系列结构紧凑、功能多样,旨在高效精确地满足复杂的电源转换需求。这款降压稳压器电源模块集成了屏蔽电感器,可实现低电磁干扰,并提供了多项功能以确保最佳性能和可靠性。该模块的最大输入电压为 55V,可为各种应用提供了强大稳健的解决方案,确保稳定高效的电压调节。输出电压在 1 至 15V 范围内完全可编程,可灵活满足具体系统要求。
该电源模块可提供最高 3A 的最大输出电流,非常适合为各种电子设备和系统供电。RPH 系列具有短路保护 (SCP)、过电流保护 (OCP)、过电压保护 (OVP) 和欠压锁定 (UVLO) 功能,确保连接设备的长久耐用和全面保护。
RPH电源模块采用紧凑型 10mm x 12mm x 4mm QFN 封装,非常适合空间有限的应用,便于集成。采用倒装芯片技术来增强热管理,确保模块即使在苛刻的条件下也能高效工作。RPH 的效率高达 91%;这种高效率不仅可以降低能源消耗,还可以最大限度地减少热量产生,从而提高模块的整体可靠性并延长使用寿命。
RPH-3.0系列作为一款最先进的解决方案,集尖端技术、紧凑设计和强大保护功能于一体,适用于所有消费电子、工业应用或任何其他需要可靠负载点供电的项目,确保提供一致且高效的性能表现。
针对隔离电源应用的 RECOM 解决方案
基于降压拓扑的电源模块是非隔离的,即它不使用变压器来提供输入与输出之间的电气隔离。在数据采集、工业物联网 (IIoT)、绿色能源和其他众多领域的应用中,都需要电气隔离。RECOM 为这些应用提供了各种隔离电源模块。
结 论
降压开关稳压器是一种经过时间考验的解决方案,具有外形紧凑、高效率等特点。在设计中使用降压稳压器时需要小心谨慎,而 RECOM 的 RPH-3.0 系列通过将关键元器件集成到紧凑且高性能的电源模块中,提供了简单的解决方案。
龙腾半导体SGT MOSFET LSGT085R018在智慧农业无