时间:2024-12-23 16:47
人气:
作者:admin
产品介绍
GT721/2/4系列包括单路、双路和四路运算放大器,是一款高性能,低噪声,低功耗,轨到轨输入输出的低压运算放大器。这些放大器支持2.2V至5.5V的单电源供电,也支持±1.1V~±2.75V的双电源供电的应用场景,并具有极低的静态电流消耗,且输入共模范围支持到电源轨之外0.1V。
GT721/2/4系列具有超低的输入噪声8nV@1kHz和较低的输入失配电压1.5mV(max),同时还具备10MHz的增益带宽积和5.5V/us的压摆率,这些特性让这些运算放大器非常适合用于多种应用,如传感器、音频、有源滤波器、A/D 转换器、通信、测试设备、蜂窝电话和无绳电话、笔记本电脑和平板、光电二极管放大、电池供电仪器等。
关于封装,GT721提供SC70-5、SOT23-5和SOP-8、MSOP-8封装。GT722提供SOIC-8、MSOP-8封装。GT724则提供SOP-14和TSSOP-14封装。

功能特性
电源电压:2.2V~5.5V (±1.1V~±2.75V)
输入共模范围:(V-)-0.1~(V+)+0.1
输入失调电压:±1.5mV (max)
输入噪声:8nV@1kHz
开环增益:110dB
增益带宽积:10MHz
压摆率:5.5V/us
共模抑制比:88dB
电源抑制比:95dB
静态电流:1.4mA (typ)
输出短路电流:100mA
温度范围:-40℃~125℃
封装:SOT23-5, SC70-5, SOP8, MSOP8, SOP14, TSSOP14
产品优势
GT72X具有超低的输入噪声8.2nV@1kHz
支持单双电源供电
支持多种封装,满足不同设计需求

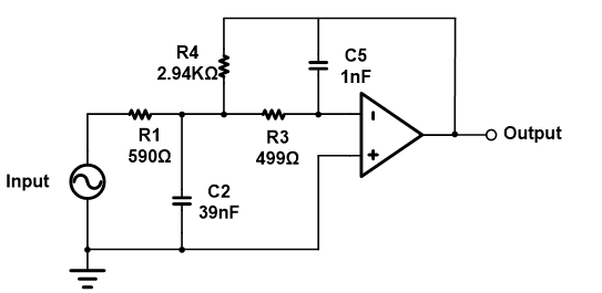
典型应用

25-kHz Low-pass Filter
关于谷泰微电子
江苏谷泰微电子有限公司是精密信号链芯片公司,致力于模拟芯片及高精度信号链芯片领域的产品设计与销售。公司拥有丰富多样的模拟芯片系列产品,广泛应用于工业控制、电动智能汽车、测试测量、再生新能源、智能制造、智能建筑、环境环保、数字健康医疗等产业领域。
下一篇:运放内部电路结构及仿真
龙腾半导体SGT MOSFET LSGT085R018在智慧农业无