时间:2025-01-02 09:39
人气:
作者:admin
介绍
鉴相器+电荷泵(PFD+CP)是锁相环内部的重要结构,在通信系统、频率合成以及时钟信号生成中有着广泛的应用。鉴相器用于检测两个输入信号的相位差,电荷泵把鉴相器输出的相位差转换成电荷输送给滤波器,用于给后续的震荡器提供控制电压。本文将对鉴相器和电荷泵结构进行设计和优化。
基础电路设计与仿真
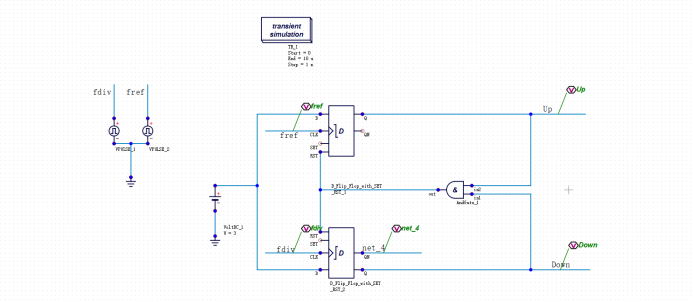
使用巨霖的通用电路仿真软件-PowerExpert可以搭建一个PFD结构如下:

上图是一个基础三态PFD的电路,它可以检测两个输入的时钟信号的相位差,根据相位差在输出“Up”和“Down”的位置体现(本电路不仅可以锁定相位,也可以锁定频率)。它的工作原理非常简单,当两个D触发器都被上升沿触发时,RESET引脚将其重置,第一个上升沿触发与重置的时间差就是两个输入信号的相位差。仿真波形结果如下:

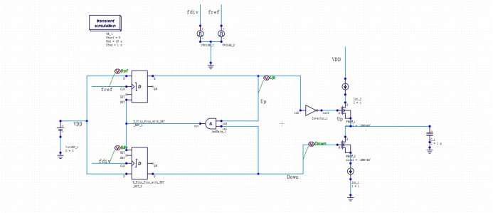
在PFD电路后面加上CP,即可将代表相位差的脉冲信号转换成电荷输出。基础PFD+CP结构如下:

根据PFD传来的“Up”和“Down”信号,控制两个方向相同的电流源给负载电容充电,当“Up”和“Down”有相位差存在时,电容将被充电,根据电容上极板的电荷正负即可判断两个信号谁的上升沿先到。
优化
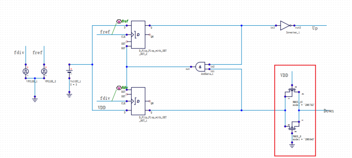
PFD 死区问题优化:
上述电路存在一些缺陷,当“Up”和“Down”信号上升沿相距过小的时候,两者相差的时间不足以让CP的输出icp波形产生一个完整的脉冲,这种情况被称为鉴相器的“死区”,处在“死区”范围内的信号差不能被检测并输送到后续电路,这将会导致Jitter增加,环路增益减小。优化此问题的方案也很简单,只需要在与门后面加一级延迟就可以防止“死区”的产生。添加延迟后的仿真波形如下,可以看出即使在两个输入信号差距很小的情况下,由于Delay的存在,icp波形仍然存在脉冲。

PFD 锁定速度优化:
由上述分析和波形不难发现,上一节搭建的PFD结构,频率在单位时间内与其脉冲信号出现的时间间隔成反比,与两个输入信号的相位差成正比。这样的线性关系导致当两个信号相位差过大时,上述的PFD结构工作效率不够高,会浪费功耗,下面提出一种非线性的PFD结构来优化此问题:

该电路将RESET信号的两个与门的输入分别连接到了输出信号“Up/ Down”和输入信号“fref/fdiv”,实现了PFD相位差与输出电压的“非线性”关系。不难看出当相位差大于∏时(假设fref领先fdiv),“Up”信号会一直保持高电平,直至相位差小于∏,加速了锁定过程消耗的时间。
PFD还有许多其他方向的优化空间,如相位噪声,抖动,面积等,篇幅问题不再赘述。
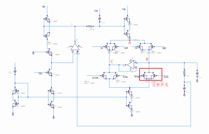
CP 结构优化:
前面提到的CP结构是最基础的设计,它主要有以下几个问题:
1)两个控制开关信号“Up/Down”之间的偏移。
2)上下两个电流源的失配。
3)“Up/Down”信号控制的开关向后续电压输出的时钟馈通和电荷注入。
4)电流源寄生电容向后续电压输出的电荷共享。
上述的问题在高速开关的状态下会更加明显,下图中的结构可以优化上述四个问题:开关控制信号的偏解决可以用下图结构解决,红框内的传输门用于均衡“Up/Down”两个信号的延迟。

电流源失配问题通过中间的运放进行反馈调节;电路中A点电压与B点非常接近,B点和C点之间接入一个单位增益的运放保证两点电位相等,这样无论电流流向B和C任意一个通路,都可以保证稳定压差,从而避免电荷共享问题。开关对后续电路影响在本电路中仅采用了最简单的互补开关的优化,效果并不是最好的,有兴趣的读者可以自行查找更多结构优化的方向。

欢迎从官网申请试用我们的软件,过程中的任何疑问可联系support技术人员,期待与您的交流!
龙腾半导体SGT MOSFET LSGT085R018在智慧农业无