时间:2025-01-06 15:28
人气:
作者:admin
数模转换器的应用
数模转换器(DAC)用途极为广泛,遍布各类电子设备与系统,在数字信号与模拟信号的交互 “桥梁” 上扮演关键角色。
音频处理领域
音乐播放:在日常使用的智能手机、平板电脑、MP3 播放器等设备中,存储的音频文件均为数字格式,像 MP3、FLAC。DAC 负责把这些数字音频信号转变成连续变化的模拟音频信号,随后输送至耳机、扬声器,让用户能沉浸式聆听音乐。高端音频设备配备高分辨率、高精度 DAC,能更细腻还原声音细节,带来顶级听觉盛宴。
专业音频制作:录音室里,数字音频工作站存储海量数字音频素材,从歌手录制的人声,到乐器弹奏的音轨,均需经 DAC 转化成模拟信号,才可以接入调音台、功放等模拟设备,展开混音、音效处理,最终塑造出品质卓越的音乐作品。
视频显示领域
电视与显示器:数字视频源,例如网络视频流、蓝光碟片中的视频内容,先以数字形式编码存储。当播放时,借助 DAC 把数字视频信号转变为模拟视频信号,输入到传统的阴极射线管(CRT)电视、部分采用模拟接口的液晶显示器中,呈现绚丽画面。即便新型高清数字电视,在处理一些模拟视频输入时,也需反向用 DAC 还原。
DAC的工作原理
最简单的电阻串联DAC
优点:简单,单调性好,版图面积小,
缺点:精准度差,最多到8位,不适合高分辨率高速设计
使用巨霖PowerExpert搭建的八位电阻串DAC结构示例如下:

通过合适的时序设计,可以得到以下波形:

电阻串式DAC最大的优点就是自带的单调性, 但缺点也很明显,n位电阻串式DAC需要2^n个电阻,当DAC位数大于8时,大量的电阻会带来非常大的封装面积和功耗,以及高昂的成本,难以应用到实际生产中,所以我们需要更节省封装面积和功耗的设计,换句话说,就是电阻数量更少的设计,即接下来要介绍的R2R架构。
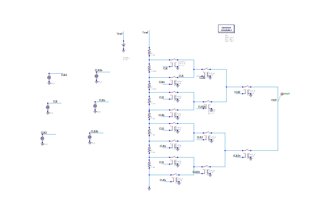
从巨霖PowerExpert中搭建的电路图可以明显看出,此结构需要电阻数量更少,它的原理是,通过阻值为“2R”的电阻并联来传递输入电压,再利用阻值为“R”的电阻串联的关系来“分配”输入参考电压Vref的值,故此架构取名为“R2R”

通过合适的时序设计,可以输出以下波形:

上述R2R结构设计看似满足了面积功耗等需求,但在实际生产中,并不存在阻值如此完美的电阻,受PVT的影响,电阻阻值浮动有可能达到10%以上,因此上述DAC是无法实际应用在高精度或高分辨率的电路中的。所以接下来介绍下一种对PVT相对不敏感的结构——CDAC(电容数模转换器)。
相较于R String DAC,CDAC还有着电容匹配性更好,速度更快的优点,一个3位全差分CDAC结构如下:

CDAC的工作原理基于二分搜索法与电荷守恒定律,二分搜索法即从Vref/2开始,每次采样都经过与VREF/2,VREF/2±VREF/4,VREF/2±VREF/4±VREF/8...依次比较,直至LSB,然后输出模拟量。具体电路实现如上图,利用电荷守恒定律,经历以下几个比较阶段:
采样阶段,与Vip和Vin相连的开关闭合,进行采样,比较器输入两端电荷量分别为:

第一次比较,与Vip和Vin相连的开关断开,进行Vn(1)=Vin与Vp(1)=Vip的数值比较,如果Vp(1)>Vn(1),Bit1记为1,电容C_1的下极板改为接地,

由于电荷守恒,采样阶段的
第二、三次比较,与第一次比较原理相同,只不过由于电容大小减半,V(3)的变化量变成了Vref/4。比较完成后,根据比较结果得到输出的“3bit精度”的模拟量。
上述开关切换策略被称为“单调开关切换策略”,优点是功耗低,电路简单,缺点是随着比较阶段的进行,输入共模电压会持续下降。除此之外常用的开关切换策略还有:传统开关切换策略、Sanyal开关切换策略、Vcm-Base的开关切换策略。
VcmBased开关切换策略
VcmBased开关切换策略,相较于单调开关切换策略,CDAC的电路结构相同,区别是电容的下极板全部接到共模电压Vcm,在调节过程中,下极板电压从Vcm变为0或VDD,此结构的优点是可以在比较过程中保证共模电压不变,缺点是需要精确的基准源提供Vcm共模电压;并且在Vcm附近的mos管导通电阻最大,为了降低开关电阻需要增加mos管的尺寸,导致驱动这些开关需要更大的功耗。因此这种结构除了基本只在对于共模电压范围有高要求的情况下使用,具体原理如下:Clks=1,采样时刻,Clks=0,电容下极板连接至Vcm,此时:
Q为采样阶段电容阵列存储的总电荷量,N为电容总数量。
Clk=0,Clks=1,进入转换阶段, 转换阶段的目的是依次改变电容阵列中每一个电容下级板的状态,连接到VSS还是Vref取决于开关sp3tswitch的位置,sp3switch由Clk信号控制,Clk信号取决于上一次比较的结果,由SAR逻辑控制,Clk=0时下级板接Vref(接Vref即对Vin减掉Vref),Clk=1时下级板接VSS(接VSS即减0)。在完成以上开关切换操作后,电容阵列的总电荷表达式为:
根据电荷守恒定律可以求出在SAR逻辑阵列控制下的每一次比较器的DAC输出为:
由上式可以得出比较器两端输入的值,进行比较后比较器输出Vc+和Vc-给SAR逻辑控制电路,返回时钟信号Clki进入开关供下一次比较,比较结果保存在存储器中。
待最低分辨率的一位比较完毕后,输出模拟量的比较结果。
除了单调,VcmBased切换策略以外,还有传统、Sanyal开关切换策略,各有优略,篇幅问题不再赘述。
欢迎从官网申请试用我们的软件,过程中的任何疑问可联系support技术人员,期待与您的交流!
与第一次比较阶段的
相等,由此得出Vp(2)=Vip-Vref/2,电容C_2极板电压不变,Vn(2)=Vn(1)=Vin。如果Vp(1)


龙腾半导体SGT MOSFET LSGT085R018在智慧农业无