本文主要讨论了影响现代 LDO 稳压器总启动时间的因素,提出了计算开通斜坡时间的数学基础,还介绍了浪涌电流计算、分析及最大压摆率相关内容。具体如下:
*附件:揭秘 LDO 开通 启动 时间.pdf
- 线性稳压器开通时间简介
- LDO 稳压器开通时间是延迟时间和上升时间总和。延迟时间短,取决于器件启动内部电路速度,其最佳估计值由数据表提供;上升时间是将输出电压从 0V 提升到最小稳压值所需时间,与应用的稳压值有关。

- 影响 LDO 上升时间的因素
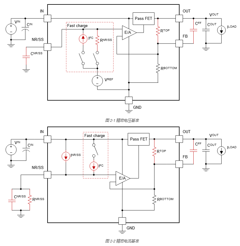
- 基准电压相关 :线性稳压器基准有精密电压源或精密电流源,开通时间受基准电压开通或反馈环路中和形成的 RC 时间常数影响,基准电压启动速度通常很快,但现代 LDO 稳压器中基准电压可被滤波。

- 简单用例
- 当或 LDO 以单位增益反馈方式运行时,开通时间由决定;当,开通时间计算简化。
- 分别以带 NR 滤波器但不带电容的 LDO(如 TPS7A20)、带电容的 NR 滤波器(如 TPS7A49)为例进行了开通时间计算分析。
- 快速充电电路 :NR/SS 滤波器可提高 PSRR、降低噪声,但可能使开通时间过长,现代 LDO 稳压器带有快速充电电路可缩短开通时间,文中给出了相关计算方程及转换电压等参数计算方法。
- 非理想 LDO 行为
- 外加电压偏置一般对开通时间影响小。
- 快速充电电流容差会影响软启动时间。
- 内部误差放大器失调电压可能使开通过程比预期快。
- 温度会影响快速充电电流源,使启动波形出现弯曲。
- 误差放大器共模电压可能导致开通响应出现阶跃(在现代 LDO 中不明显)。
- 基准电压斜坡时间在跟踪式 LDO 中可能决定开通时间。
- 在压降模式下启动输出可能过冲。
- 值过大可能导致内部限流,延长开通时间。
- 大信号 LDO 带宽限制可能影响开通时间,老旧或特定架构器件需特别关注。
- 具体用例和示例
- 介绍了多种 LDO 架构(如带和并联快速充电的精密电压基准、带快速充电但不带的精密电压基准、精密电流基准、使用软启动引脚启动等)的 LDO 稳压器案例,并给出相应计算分析及测量结果(涉及 TPS7A91、TPS7A84A、TPS7A96、TPS7H1111、TPS7A57、TPS7A74 等器件)。
- 系统注意事项
- 浪涌电流计算 :浪涌电流是输出电流、输出电压上升时间和输出电容的函数,与 LDO 稳压器静态电流关系不大,多数情况下可忽略其对浪涌电流的影响。文中给出浪涌电流计算方程,并指出浪涌电流过大可能导致的问题及解决途径。同时说明了浪涌电流测量位置(A、B、C 三点)及各位置特点,B 点为测量浪涌电流首选,A 点测量峰值小电流脉冲长,C 点最不可取,测量易受电感影响产生振铃且可能无法反映器件真实性能。
- 浪涌电流分析 :通过 TPS7A20 和 TPS7A20 和 TPS7A84A 两个示例,展示了如何根据已知的开通过程输出电容和负载,使用前面公式计算浪涌电流,并给出了相应的分析结果(包括输出电压和浪涌电流的测量值与分析值对比等)。
- 最大压摆率 :某些应用需限制 LDO 稳压器开通过程压摆率,可通过调整或电容实现,指数上升输出的器件较难符合要求,固定输出 LDO 可增大使限流环路在一定时间内启用以减慢输出速度。
- 本文中引用的 LDO 稳压器 :列出了文中各案例所引用的 TI LDO 稳压器型号,包括 TPS7A20、TPS7A91、TPS7A96 等多种型号,并对部分案例中器件的特殊情况(如前馈电容情况)进行了说明。
- 结语 :介绍了用于 LDO 稳压器启动分析的框架,涵盖快速充电电路影响及两种内部精密基准,讨论了非理想特性对启动时间的影响,设计人员可借此计算开通斜坡时间、浪涌电流,评估压摆率,确认启动行为是否符合系统要求。
- 参考资料 :列出了撰写本文所引用的 21 项参考资料,包括书籍、德州仪器(TI)的数据表、应用报告、论坛内容等,涉及线性系统分析、信号处理、LDO 稳压器产品特性及相关应用注意事项等多方面内容。