时间:2025-01-09 15:18
人气:
作者:admin
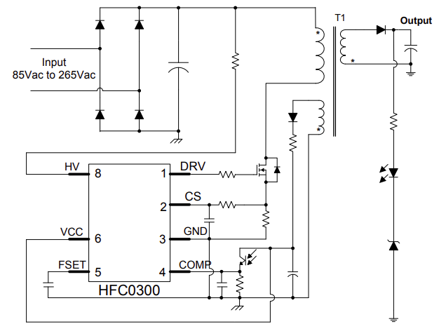
本应用说明介绍了采用MPS 可变关断时间控制器HFC0300实现反激变换器的设计指南,如图 1 所示。遵循本文的步骤,即可轻松设计具有可变关断时间(或准固定导通时间)控制的反激变换器。此外,文章最后一部分还展示了基于设计实例得出的实验结果。
*附件:采用MPS 可变关断时间控制器HFC0300实现反激变换器的设计指南.pdf

图1: 采用可变关断时间控制器HFC0300实现的反激变换器
HFC0300是一款集成了高压电流源的可变关断时间控制器。它采用固定峰值电流技术,随着负载的减轻可降低频率,因此具有出色的轻载效率,同时也可优化其他负载条件下的效率。当输出功率低于给定水平时,控制器将进入突发模式,以进一步减少空载或轻载条件下的功耗。其内部
Vcc 欠压锁定 (UVLO)保护、过载保护 (OLP)、过压保护 (OVP)、短路保护 (SCP) 和过温关断 (TSD)保护功能均集成在
IC 中,以减少外部元件数量。本应用说明介绍了采用 HFC0300
实现离线式反激变换器的实用设计指南,并给出详细的分步设计流程,其中主要包括变压器设计、输出滤波器设计和元件选择。
可变关断时间控制是反激变换器的变频控制方案之一。通过实施固定峰值电流模式控制,开关峰值电流被固定(准固定开关导通时间),而关断持续时间则根据所需的输出功率进行调节。在
MOSFET 导通期间,漏极电流增大;一旦漏极电流达到内部固定峰值电流水平,MOSFET
就会关断。反馈环路将根据输出条件控制频率或关断时间。因此,随着负载的减小,关断时间会延长,开关频率也随之降低。随着轻载时频率的降低,所有与频率相关的损耗也相应降低(如栅极驱动损耗、开关损耗、磁芯损耗),从而提高效率。
降低开关频率会迫使变换器工作于可闻区域。为了防止变压器产生机械谐振,HFC0300能够随着负载的减轻逐步降低峰值电流。
图 2显示了关断时间控制反激变换器中原边开关的漏源电压波形。在
MOSFET 导通期间,漏极电流线性增大,直至达到峰值电流水平。然后 MOSFET
关断,反激变压器中的漏感与寄生电容一起振铃,并导致高压尖峰。该尖峰可通过钳位电路来限制。当FSET引脚电压达到COMP(反馈引脚)电平时,开关再次导通并开始新的开关周期。

图2: 关断时间反激变换器的关键波形
最大输入功率的计算公式如下:
Pi n =Poutη
图 3 展示了典型的直流总线电压波形。在通用输入条件下,直流输入电容 Cin 通常设置为 2μF/W。对230V单量程应用而言,电容值可减半。

图3: 输出电压波形
根据上述波形可得到交流输入电压 VAC 和直流输入电压 V DC :
VD C (Va c , t ) = √ 2 ×V2ac**− 2 ×PinCin**×t
设定 V AC =V DC ,则直流总线电压达到其最小值 VDC(min) 时的T1可通过下式计算:
VD C (mi n )=VDC**(Va c (mi n ) ,T1 )**
然后,可得到最小平均直流输入电压 V in(min) :
Vi n (mi n ) = √ 2 ×VA C (mi n )+VDC**(mi n )**2
以及最大平均直流输入电压 V in(max) :
Vi n (ma x ) = √ 2 ×Va c (ma x )
图3所示为启动电路。上电后,内部 2mA 电流源通过连接至
HFC0300 HV 引脚的 R1 对 C1
进行充电。一旦VCC电压达到11.7V,内部高压电流源(2mA)即关闭,IC开始开关,辅助绕组则接管电源。如果在辅助绕组接管电源之前,VCC
已降至 8.2V 以下,则开关停止,内部高压电流源再次开启,它将对 VCC 外部电容 C1 重新充电,从而开始另一个启动过程(见图 4)。

图 4:HFC0300 启动电路

图 5:HFC0300 启动波形和 VCC UVLO
图 5 显示了反激变换器中原边 MOSFET 和副边整流二极管的典型电压波形。由波形可知,原边MOSFET漏源电压的额定值 Vds 可通过公式(6)来计算:
Vd s =Vi n (ma x ) + N × (Vout**+VF**)+60Vk
其中,k是降额因子,通常选择为0.9;VF是整流二极管的正向电压;此处假设尖峰电压为60V。
副边整流二极管额定电压 Vka 可通过公式 (7) 来估算:
Vk a =Vi n (ma x ) N +Voutk
其中k是降额因子,通常选择为0.9。

图 6:原边MOSFET 和副边整流二极管的电压应力
根据公式 (6) 和 (7),可以计算出原边 MOSFET 和副边整流二极管的额定电压与匝数比 N 的关系,如图 6 所示。
例如在一个90Vac~265Vac输入、19V输出适配器应用中,推荐选择650V MOSFET和100V整流二极管以获得更好的性能。从图 7可以看出,N=6可满足额定电压要求。

图 7:原边 MOSFET 和副边整流二极管的电压应力额定值
峰值电流水平内部设置为0.5V,因此电流采样电阻可用于设置原边峰值电流,同时决定变换器的工作模式,如CCM、BCM或DCM。如果电源被设计为在低线电压输入时以
BCM 模式运行,那么在高线电压输入和相同负载条件下将以 DCM 模式运行。磁化电感电流(反映至原边)和原边 MOSFET 的漏源电压如图 8
所示。

图 8:不同线电压下的原边 MOSFET 电感电流和电压
副边电流的持续时间可通过公式(8)计算:
Tsecon d =Lm**×IpeakN**×VO
其中,Lm为原边磁化电感,Ipeak 为原边峰值电流。由于在不同输入和相同输出条件下的 Ipeak 总是相同,因此副边电流的持续时间也是相同的。开关周期可以通过公式(9)计算:
T = N ×Ipea k ×Tsecond2**×Io**
根据公式(9)可知,在不同输入和相同输出条件下,开关周期也始终保持一致。由于原边开关导通时间随着输入电压的增加而减小,因此,输入线电压越高,其进入的DCM模式就越深。通常应在最小输入条件下设计参数,以确保变换器能够在最小输入条件下提供所需的输出功率。
由于N已选定,因此,如果电源设计为在低线电压下以边界电流模式 (BCM) 运行,则峰值电流可通过公式 (10)轻松计算:
Ipea k _BC M =2Io1**−**D
其中D为开关占空比,可通过公式(11)计算:
D = (Vo +VF**)×NVi n + (Vo +VF**)**×**N
如果电流采样电阻设定的峰值电流大于 I peak_BCM ,则电源进入DCM模式;反之,如果电流采样电阻设置的峰值电流小于 I peak_BCM ,则电源将进入CCM模式,如图9所示。这里的 Kdepth 被定义为CCM的深度。
Kdepth**=IvalleyIpeak**
图9: CCM模式下的原边电流
峰值电流可由公式(13)计算得出:
Ipea k =2I o ( 1 − D ) × ( 1 +Kdepth**)**×N
通常,40W 以下的功率级别优选 BCM(边界电流模式);功率水平高于40W时选择CCM(连续电流模式)。提供的功率越高,应采用更深的 CCM,从而实现更高的效率与满载散热性能。例如,对于90W的电源,Kdepth可选择0.5。
所以,当给定电源规格后,我们首先需要确定变换器的工作模式,即确定 K depth 。Ipeak 和 Ivalley 可以通过公式(10)至(13)计算。电流采样电阻则根据公式(14)来选择:
Rsense**=VpeakIpeak**
其中 Vpeak 是电流采样电阻的峰值电压阈值;对HFC0300来说是恒定的0.5V。然后,我们根据公式(15)中给出的功耗来选择具有适当额定功率的电流电阻:
Psense**= [ (Ipea k +Ivalley2**) 2 +112**(Ipea k −Ivalle y ) 2 ]× D ×Rsens**e
反激变换器能够提供的功率与存储在其原边电感 Lm 中的能量相关,如CCM模式下的公式 (16) 和DCM模式下的公式 (17)。
12**×Lm**×(I2pea k −I2valley**) ×fs =po**_CCMη
12**×Lm**×I2peak**×fs**=**p**o**_**C**C**M**η**
调节输出功率的方法有两种,调整峰值电流值(传统峰值电流模式控制)和/或调整开关频率。HFC0300 通过调整开关频率来调节输出功率,同时保持峰值电流值恒定。因此,一旦选定了峰值电流,反馈环路就会自动设置开关频率以获得所需的输出功率。
由于 Ipeak 和 Ivalley 在设计之初已经确定,因此如果选定了 fs,就可以计算出 Lm。要提供良好的 EMI 性能,65kHz的最高频率通常是一个不错的选择,因为其二次谐波(2*65kHz)的传导 EMI 噪声仍未经过测试(传导 EMI 频率范围:150kHz~30MHz)
如 D
部分所述,在理想情况下,不同输入线电压和相同输出功率条件下的开关频率是相同的。但在实际电路中,情况略有不同。尽管阈值是恒定的,但由于不可避免的传播延迟,高线电压的峰值电流将比低线电压的峰值电流稍高一些,开关频率将在低线电压和满载条件下达到最大值。所以我们通常选择65kHz为低线满载时的频率。而所有计算都是在最低线电压情况下进行。
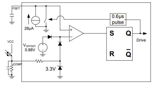
如图 10 所示,最大频率根据连接到 FSET 引脚的电容 CFSET
的充电结束时间来设定。在原边开关导通后的很短时间之后(约 0.6us),恒流源开始为电容充电,并将其电压与来自反馈环路的 COMP
电压进行比较(见图 10)。一旦该电容电压达到阈值,电容即快速放电至 0V,并开始新的周期。为了使 FSET 引脚上的电压完全放电,在 CFSET 再次充电之前,有大约 0.6μs 的内部延迟(见图 11)。因此,开关频率可由 VCO(压控振荡)等反馈环路进行调节。连接到 FSET 引脚的电容可通过公式(18)计算:
CFSE T =28u A ×(1fmax**+0.6u s )0.88V**
其中,fmax为最大频率,由连接到 FSET 引脚的电容设置。

图 10:VCO(压控振荡)工作模式

图 11:COMP 电压调整开关频率
如上所述,开关频率在低线电压和满载时达到最大值。我们将该频率定义为fs(此处选择65kHz),最大频率(f max )设置为约 110%的fs。频率随着输出功率的增加而提高。当频率达到CFSET设置的最大频率时,会发生过功率限制,导致输出电压无法维持,从而使COMP 饱和并低于 OLP(过载保护)阈值(0.85V)。
HFC0300 采用独特的数字定时器方法来实现过载保护
(OLP)。当COMP低于0.85V错误标志时,定时器开始计数。如果错误标志被移除,则定时器重置。如果计数达到 6000 ,则定时器溢出,触发
OLP。定时器的持续时间可避免在电源处于启动或负载过渡阶段时触发 OLP 功能。因此,启动期间,应在 6000 个开关周期以内建立输出电压。
审核编辑 黄宇
龙腾半导体SGT MOSFET LSGT085R018在智慧农业无