时间:2025-01-16 13:43
人气:
作者:admin
产品选型 /Product selection
中微爱芯2W带关断功能的AB类音频功率放大器有以下几款产品:

典型应用图 /Typical application diagram

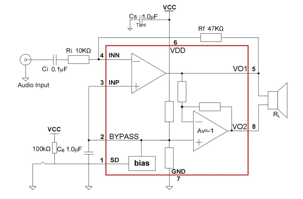
AiP8002典型应用图

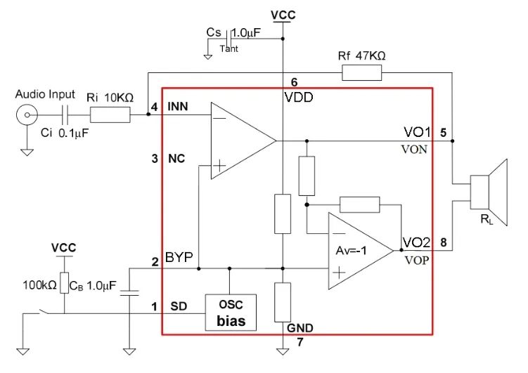
AiP8002D典型应用图

AiP4890典型应用图

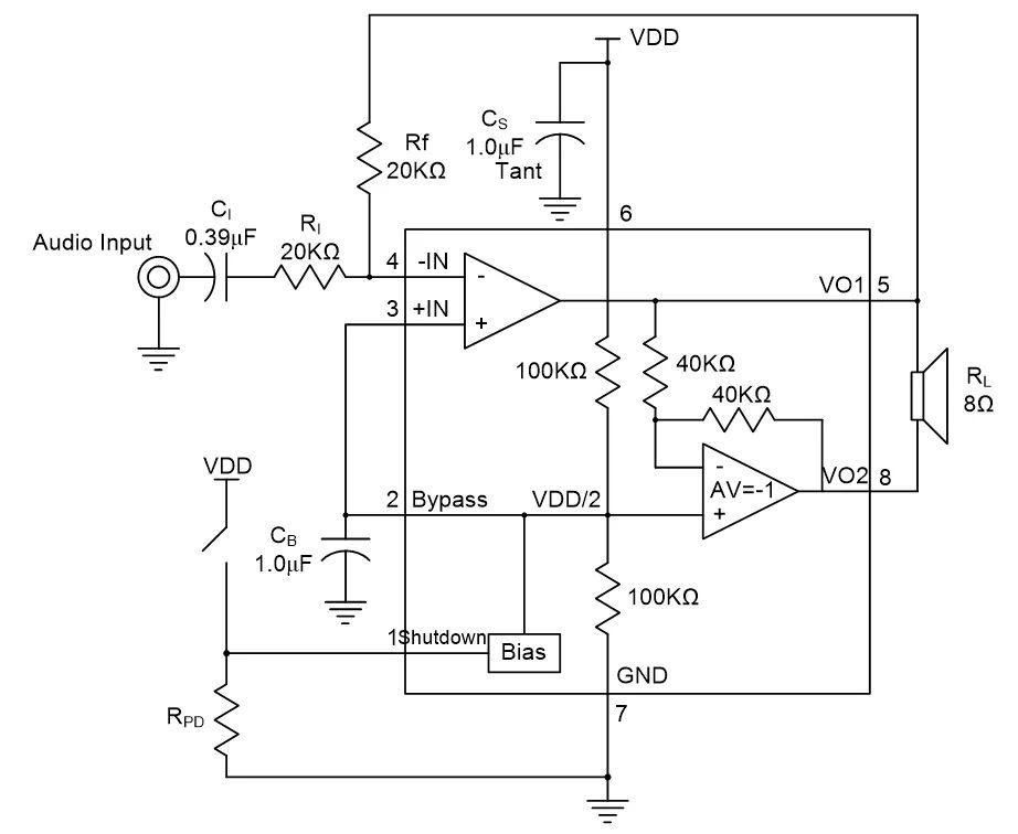
AiP4890D典型应用图
注意事项:AiP8002与AiP8002D在应用上类似,AiP8002D的PIN3为NC脚;AiP4890与AiP4890D在应用上类似,AiP4890D的PIN3为NC脚。AiP8002与AiP4890在关断引脚电平上存在区别。
应用说明 /Application description
1.电路内部有两个运算放大器,第一个放大器的增益通过选择Rf和Ri的比值来决定,第二个放大器为内部固定增益,因此该电路的差动增益为AVD=2(Rf/Ri)。
2.如果应用于大于10的闭环差动增益,则在反馈端需要引入一个反馈电容,反馈电容形成一个低通滤波器,以消除可能出现的高频振荡。反馈电容的计算可根据F-3dB=1/
。应注意,Rf和Cf搭配不当会引起20KHz前的衰减。
3.BYP电容可以改善开关机的POP声。一般情况下选择0.1uF~1uF的陶瓷电容。电容越大,POP声抑制效果越好,但是输出的延迟会越大。建议使用1uF以上的电容。
4.电源旁路电容会影响到噪声抑制和电源抑制比。一般推荐使用一个10uF和一个0.1uF的电容并联。旁路电容应尽量靠近芯片电源引脚,有助于电源的稳定。
5.关断功能AiP8002、AiP8002D、AiP4890、AiP4890D的SD脚均内部集成上拉或者下拉。默认状态下处于关断模式。在很多应用中,建议使用MCU来控制SD,好处是能使电路迅速、平稳的转换状态。也可以使用单掷开关进行切换。
6.在wifi、蓝牙应用场景中,推荐使用AiP8002D、AiP4890D,其具有更优的噪声抑制功能。
7.隔直电容Ci防止输入端直流电压对前级产生影响。一般选择0.1uF或者0.39uF。
8.使用时建议使用4Ω负载,若使用8Ω负载,建议减小放大倍数,降低功率使用,防止电流超过500mA造成电路损坏。
PCB layout 建议 /PCB layout suggestion
1.PCB走线时将数字地和模拟地分开,减少信号之间的相互串扰。
2.电路供电电源尽量避免与蓝牙模块共用电源,防止由于电源波动出现的噪音。
3.电源端建议预留RC滤波位置,当电源端存在较大干扰出现噪声杂音时,可以增加RC进行改善。
4.电源端的旁路电容尽量靠近芯片引脚放置。
5.尽量缩短信号线的长度,减少线路阻抗和电感,降低信号的失真和干扰。
6.信号线尽量远离电源线。
7.使用适当的线宽和间距,模拟信号线宽不小于0.2mm,数字信号线宽不小于0.15mm,线间距不小于0.2mm。
8.适当使用过地孔,改善地线与地面的连接效果,减小地线回路上的干扰和噪声。
9.输入信号的地与电源地尽量不混合,避免引发很强的交流声。
10.信号线尽量远离电感区、RF信号和器件。远离LCD等高速信号。
11.喇叭功放输出如有放置磁珠、LC滤波等,建议靠近功放输出引脚放置,可优化EMI。
如需了解更多产品资讯,请联系我司授权代理商或销售工程师。
关于中微爱芯
无锡中微爱芯电子有限公司成立于2004年,是一家以集成电路设计、测试、方案开发、销售和服务为主的高新技术企业,是工信部认定的集成电路设计企业、国家规划布局内的重点集成电路设计企业。产品已形成MCU、LCD显示、LED显示、通用逻辑、信号链、电机驱动、电源、音响、遥控器、通信、配套等多个系列近千款产品,覆盖消费电子、网通产品、工业设备、新能源、汽车电子等多个领域。
龙腾半导体SGT MOSFET LSGT085R018在智慧农业无