时间:2025-01-21 09:48
人气:
作者:admin
大功率系统需要并联 IGBT来处理高达数十千瓦甚至数百千瓦的负载,并联器件可以是分立封装器件,也可以是组装在模块中的裸芯片。这样做可以获得更高的额定电流、改善散热,有时也是为了系统冗余。部件之间的工艺变化以及布局变化,会影响并联器件的静态和动态电流分配。
本白皮书将探讨IGBT并联的技术要点,第一篇“IGBT的并联知识点梳理:静态变化、动态变化、热系数”,我们介绍了静态变化、动态变化、热系数。本文将继续介绍栅极电阻、经验数据。
栅极电阻
关于栅极驱动和返回路径的阻抗匹配问题,已有很多论述。众所周知,阻抗匹配越好,IGBT 的功率和电流均衡就越好。
关于这个问题的大多数讨论,都建议必须使用单独的栅极驱动电阻。为每个 IGBT 提供一个栅极电阻可降低并联器件之间发生振荡的可能性,但同时也会增加器件的开通和关断时间及特性曲线的差异性。
如果使用一个共用栅极电阻,在不引起振荡的情况下,电流波形将更加匹配,因为两个栅极同时处于相同的电位。
图 1 和图 2 显示了两个并联运行的 IGBT,分别使用了单独和共用的栅极电阻。

图 1. 独立栅极电阻的关断波形

图 2. 共用栅极电阻的关断波形
我们特意挑选了特性不同的 IGBT 进行测试,以便在使用不匹配的器件时可以看出它们之间的差异。有关所使用的 IGBT 测试的更多信息,请参见下面的"经验数据"部分。
上面标有 IGBT 编号的波形是集电极电流,下面的曲线是集电极电压。
在此测试中,使用两个 22 Ω电阻进行驱动,并带有单独的栅极电阻;使用一个 11 Ω电阻进行驱动,并带有共用栅极电阻。IGBT为 40 A、600 V、NGTB40N60IHL 器件。
从示波器截图中可以看出,尽管共用栅极电阻不会对电流均衡产生影响,但它确实大大改善了开关波形的匹配。
如果器件之间出现振荡,则有必要为每个 IGBT 使用单独的电阻;即使在这种情况下,也可以使用一个共用电阻与单独的电阻串联。

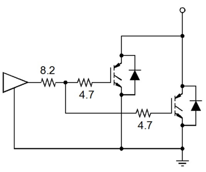
图 3. 共用栅极电阻和单独栅极电阻结合使用
图 3 所示电路采用了共用和单独栅极电阻的组合。一旦构建完成,可以很容易地在两个极端之间调整电阻值,以尽可能地匹配开关特性,同时消除两个 IGBT 之间的振荡。
经验数据
对一组 NGTB40N60IHL IGBT 进行序列化,并测试了导通损耗和开关损耗。然后根据导通损耗和总开关损耗绘制了这些数据。选择两组器件。1 号和 26 号单元用于测试不同的器件,2 号和 27 号单元用于测试相似的器件。

图 4. NGTB40N60IHL IGBT 样品的散点图
以下三个示波器轨迹显示了两个最佳匹配器件(2 号、26 号)的集电极-发射极电压和集电极电流

图 5. 匹配器件的开通波形
尽管两个器件非常匹配,但开启时的电流还是存在差异。不过,这种不平衡不会持续很长时间,由于VCE(sat)参数的匹配,稳态电流基本相等。

图 6. 匹配器件的关断波形

图 7. 匹配器件的脉冲波形
从上述波形可以看出,尽管两个器件的导通曲线并不相同,但电流趋于一致,关断波形也完全相同。使用单个栅极驱动电阻重现图 7,波形没有变化。
还应注意的是,我们是根据总开关损耗对IGBT进行匹配的,因此单个开通和关断损耗可能并不完全匹配。

图 8. 不匹配器件的开通波形

图 9. 不匹配器件的关断波形

图 10. 不匹配器件的脉冲波形
对于不匹配的 IGBT,开通和关断的路径相似,但导通电流在整个脉冲持续时间内存在显著差异。
虽然最好能有完美适配的器件,但也可以容忍一定程度的参数差异。热管理系统的设计必须考虑到这些差异。VCE(sat)参数对两个(或多个)器件之间的功率损耗差异影响最大。
上述所有波形均使用 11 Ω 的公共栅极电阻。
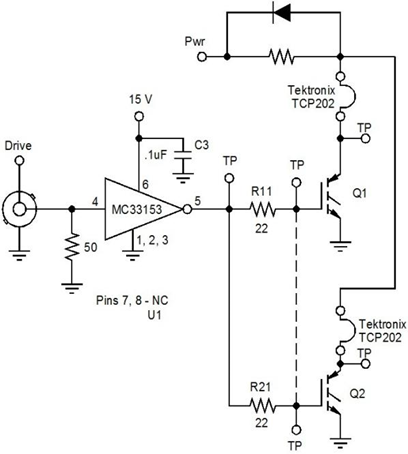
测试电路板

图 11. 用于并联测试的测试板和散热器
此设置用于测试IGBT并生成本应用说明中的波形。尽量匹配两个IGBT之间的阻抗。虽然有两个驱动器,但实际测试中只使用了一个,因此驱动器不会造成时序差异。

图 12. 测试电路图
并联器件检查清单
尽可能匹配电气阻抗。
尽可能匹配热阻抗。
保持较高的栅极驱动电压。
使用公共栅极电阻器,除非发生振荡。
结语
本应用说明讨论了与并联 IGBT 相关的几个问题。选择较高的栅极驱动电压和正确的栅极电阻配置,对于电流均衡与匹配的热布局和电气布局同样重要,参考本文探讨的信息将有助于确保设计的可靠性。
龙腾半导体SGT MOSFET LSGT085R018在智慧农业无