时间:2025-01-22 17:30
人气:
作者:admin
■引言
我们将高功率SiC器件定义为处理1kV和100A范围内的器件,这相当于100kW的功率。SiC晶体管处理和服务的高电压、高电流和快速开关系统的性质带来了许多在普通5V或12V系统中不会出现的挑战。例如:
■100A量级的电流会将印刷电路板 (PCB) 导线暴露为寄生电阻元件,从而产生显著的IR压降。
■1000V量级的电压会使微小的寄生电容储存大量电荷,从而在开关操作中导致显著的功率损耗。
■SiC器件的快速开关能力使所有导体元件表现为寄生电感元件,从而在开关操作中引发不必要的反电势电压突波。
■根据Maxwell的理论,快速开关的电容器和电感器会产生电磁活动,例如EMI/EMC。
■高功率测量需要使用体积较大的探头和坚固的电缆进行稳固的探测,但上述挑战要求连接长度尽可能短。此外,处理这些庞大的探头和电缆时,还需注意安全,以避免短路事件或损坏。因此,测试设置必须保持整洁和简化。
■上述反电势电压突波轻松达到50V至60V,这超出了大多数测量设备从地面测量的最大允许峰值电压限制。这使得在测试设置中选择合适的“测量接地平面”变得更加困难。
SiC器件的快速开关特性包括高频率,要求测量信号的精度至少达到100MHz或更高带宽 (BW),这需要使用额定500MHz或更高频率的示波器和探头。在本文中,宽禁带功率器件供应商Qorvo与Tektronix合作,基于实际的SiC被测器件 (DUT),描述了实用的解决方案。
双脉冲测试 (DPT) 概述
为了完全验证基于SiC或GaN的宽禁带 (WBG) 器件,需要进行静态和动态测量。测量WBG器件的开关参数和二极管反向恢复参数的首选测试方法是双脉冲测试 (DPT)。
双脉冲测试是一种行业标准技术,用于在被测器件 (DUT) 的开启、关闭以及反向恢复过程中测量一系列重要参数。基本测试设置如图2所示。假设高侧和低侧使用相同的晶体管器件,高侧晶体管可以保持关闭状态,从而可以测量开关损耗和反向恢复损耗。为了确定电路中的DPT开关参数,需要观察低侧器件的 VDS、ID和VGS。二极管的反向恢复参数则通过测量高侧器件的ID和VDS来确定。DPT设置必须向隔离栅极驱动器生成至少两个不同脉宽的脉冲,以触发 FET 或IGBT并控制电流的导通。这些脉冲可以通过任意波形发生器 (AFG) 生成。图2是简化的示意图,未显示栅极驱动器。在实际应用中,AFG通常会连接隔离栅极驱动器,如图4所示。图3展示了DPT波形的示例。

图2:在低侧DPT测试中,高侧FET关闭,低侧FET开关。此简化设置展示了信号流的基本情况。在实际测试设置中,功能发生器会驱动一个隔离栅极驱动器(详见图4的详细电路)。

图 3:FET或双极晶体管测试的概念性DPT波形。左侧显示低侧栅极信号。在第一阶段,DUT导通,电流(右图红色部分)通过电感器建立;在第二阶段,DUT关闭;在第三阶段,DUT再次导通——电流出现瞬时尖峰,因为高侧二极管的电流发生反向,然后电流通过电感器继续增加,直到DUT再次关闭。
Qorvo的测试设置
在对100kW范围内的DUT进行测试时,我们最关心的是操作人员在执行DPT测量时的安全。在建立可重复、可靠的DPT电路板和设置之前,验证概念原型时的安全措施尤为重要。最有效的安全策略是通过移除如电缆和探头头部等杂乱元件,保持测试设置简洁。
作为6系列MSO示波器的用户,Qorvo发现几乎所有必要的测量都可以通过6系列MSO和安装的AFG选件完成。简而言之,6系列MSO的内置AFG可以从其后面板生成双脉冲,同时其输入端的探头可以收集信号信息。

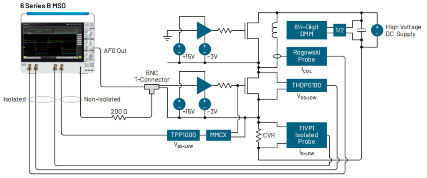
图4:DPT设置,Qorvo的方法。隔离高侧栅极驱动器的输入接地,并向高侧FET提供-3V电压以保持其关闭。低侧隔离栅极驱动器由示波器的 AFG 输出提供信号,控制低侧FET的开启(+15V)和关闭(-3V)。TIVP1 IsoVu光学隔离探头直接连接到电流观测电阻 (CVR),以尽可能减少电气布线的方式测量ID-LOW引起的电压降。

图5:Qorvo测试设置的照片,放置在防护箱中。
使用6系列MSO DPT设置的优势
采用建议的6系列MSO DPT设置的优势包括:
•轻松识别测量接地:
6系列MSO内部的所有接地都连接到底盘(地球)接地,包括:
- AFG输出BNC电缆接地
- 任何非隔离探头的接地(屏蔽/引线)
•简化布线/电缆连接
•通过PC进行全远程控制:
6系列MSO可以通过PC完全远程控制,这不仅使探头电缆保持较短,还允许测试工程师在高能量测试过程中与测试系统保持安全距离。
为了完成测量设置并利用6系列MSO的AFG选件,必须开发一种方法,在AFG上生成DPT栅极驱动信号。
使用任意波形作为栅极驱动信号
本应用笔记提供了一种编程方法,通过6系列MSO的内置AFG自动生成栅极驱动信号。建议使用这种自动化方法以提升速度、灵活性和可重复性。然而,为了理解程序操作过程,回顾手动操作步骤及其对应的仪器命令仍然很有价值。
定义DPT信号时, 需要两个不同脉宽的脉冲
第一个较长的脉冲为线圈充电至目标电流。
第二个较短的脉冲在线圈电流衰减之前启用导通测量。
要在AFG上生成此类信号,可定义一个具有正确脉冲宽度的自定义波形。该自定义波形需以Tektronix的“.wfm”或“.csv”格式保存,可通过Microsoft Excel等电子表格软件构建。通过指定时间和电压对(X,Y)构建分段线性数据格式,并将文件保存为“.csv”文件。
6系列MSO的AFG选件可发送指定重复次数的突发序列。从前面板操作时,可通过AFG输出控制选择突发模式,并设置周期数。在此案例中,我们将使用AFG的任意波形功能定义完整的DPT栅极驱动信号(见图6),并设置突发模式以输出1个信号周期。
要配置AFG使用自定义波形,必须将波形类型设置为“任意”,并选择为测试定义的自定义波形文件。高电平和低电平以及周期可根据具体测试进行调整。
尽管可以手动执行这些操作,但手动调整脉冲宽度和加载自定义波形文件非常不便。Qorvo开发的一款程序极大地简化了波形规范和AFG设置。

图6:AFG设置对话框。对于DPT,使用任意波形提供栅极驱动信号。
将示波器连接到PC
为了增加测试设置与操作员之间的物理距离并提高安全性,可以通过以太网LAN或USB将6系列MSO连接到PC。(请注意,在某些IT环境中,可能需要一个以太网路由器来定义一个小型隔离局域网。)
通过LAN连接时,未安装Windows的6系列MSO可通过e*Scope Web服务器轻松实现远程控制。安装了 Windows 的仪器可以通过远程桌面进行控制。除了这种远程控制功能外,LAN连接还可用于上传本文档中介绍的“.csv”文件到示波器,并生成DPT信号。
6系列MSO还可以通过USB通信,本文中介绍的DPT程序也可以通过USB使用。然而,通过USB无法使用e*Scope远程接口。以下部分提供了使用LAN和USB的示例。
DPT程序使用PyVISA Python库,该库支持大多数仪器接口。因此,可以将代码调整为通过RS-232或GPIB等其他接口支持其他仪器。
实际测试运行示例及测量
在实际DUT上执行DPT程序的过程中所有6系列MSO的屏幕截图均来自使用Qorvo的DPT测试板作为DUT的测试。DUT和DPT设置的相关信息如下:
■DUT:Qorvo的1200V SiC共源极器件
■栅极驱动:+15V和-3V,双极性驱动
■DC电源母线电压:500 V
■电感器:300mH手工缠绕线圈
■高侧FET:不驱动,保持二极管导通模式
■通道配置:
- CH1:使用TPP1000探头通过MMCX SMD连接器测量栅极-源极电压
- CH2:通过5mΩ电流测量电阻(CVR)和TIVP1 IsoVu 1 GHz光学隔离电压探头测量漏极电流
- CH3:使用THDP0100高电压差分探头(6kV范围)测量漏极-源极电压
- CH4:通过Rogowski电流探头测量线圈电流

图13:技术细节的DPT示例。
运行带有参数 “1 55 0.5 0.5 0.5 0.5”的程序后,如图13所示,AFG加载完成并准备进行三脉冲测试。

图14: 程序运行后的AFG对话框,显示由程序配置的设置
在图14中的对话框中,我们可以确认程序设置了以下参数(从左上到右下):
■突发模式:已选择
■突发计数:设置为1
■任意波形:已选择
■临时CSV文件:已选择
■周期:设置为57.2微秒(仪器计算的频率为17.48kHz)。57.2微秒的周期由以下部分构成:
- 0.1微秒的起始时间(关闭)
- 55微秒的第一个脉冲宽度
- 0.5微秒的第一个关闭时间
- 0.5微秒的第二个脉冲宽度
- 0.5微秒的第二个关闭时间
- 0.5微秒的第三个脉冲宽度
- 0.1微秒的结束时间(关闭)
■高电平和低电平:分别设置为5V和0V(仪器计算的振幅为5Vpp,偏置为2.5V)。
■负载阻抗:设置为高阻抗(High Z)。
■无添加噪声

图15:放大后的波形显示三脉冲DPT的结果。使用6系列MSO上的WBG-DPT软件计算的VDS_peak、ID_peak、EON和EOFF测量值显示在测量标牌中。
需要注意的是,为了获得准确的能量损耗测量结果,必须消除电流和电压探头之间的偏移(去偏)。这一操作已在图15所示的测试运行之前完成。
VDS_peak、ID_peak、EON和EOFF测量值是通过6系列MSO的WBG-DPT双脉冲测量软件包完成的(下一节会详细介绍)。
最重要的是,我们可以看到Qorvo的DUT在1MHz PWM开关频率下硬开关了100A 电流,并保持了干净的方波脉冲形状。
自动化DPT测量
在完成系统配置后,需要考虑实际的开关测量。如图15所示的能量损耗测量可以通过示波器上的数学功能定义。然而,图15中显示的测量结果是使用6系列MSO上的WBG-DPT双脉冲测试软件完成的。该自动化DPT测试软件包符合JEDEC和IEC标准,适用于SiC/GaN MOSFET等宽禁带 (WBG) 器件以及 IGBT 的 DPT 测试。
此外,Tektronix和Keithley提供独立的任意波形发生器和直流电源,以补充双脉冲测试的完整解决方案。

图16:适用于4/5/6系列MSO的WBG-DPT选项,可自动化双脉冲测试的测量,包括开关参数、时间、二极管恢复和电容分析。

图17:WBG-DPT软件包自动设置功率波形和积分,以提供能量损耗测量,例如图中详细显示的EON测量值。
总结
正如本应用笔记中所示,5系列或6系列MSO的内部AFG可用于生成双脉冲信号,同时示波器采集信号。专门设计的双脉冲测试软件 (WBG-DPT) 有助于简化关键测量过程,利用示波器的内部AFG生成双脉冲栅极驱动信号,为双脉冲测试提供了有效的解决方案。这种方法简化了双脉冲测试并降低了系统成本,同时减少了接地点的数量。此外,测试可以完全通过远程控制进行,这使得工程师能够在高电压、高电流的DUT环境下与测试系统保持安全距离。
龙腾半导体SGT MOSFET LSGT085R018在智慧农业无