时间:2025-01-24 09:12
人气:
作者:admin
最大开关频率是栅极驱动芯片的重要性能指标,其表现会受到驱动芯片的封装、负载条件、散热等多方面因素的制约。此外,如果半桥驱动集成了自举二极管,功耗的计算方式也会有所不同。本应用手册以NSD1026V为例,详细说明了栅极驱动芯片在不同条件下最大开关频率的估算方法及相关注意事项。
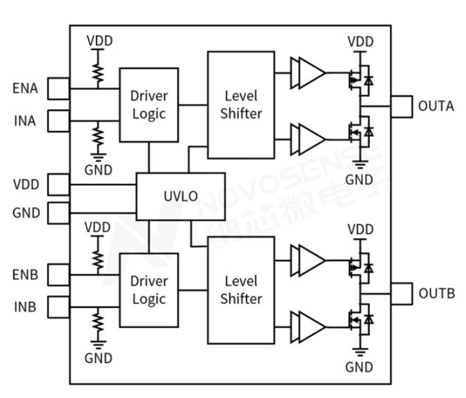
NSD1026V是一款双通道、非反相、高速、低侧的栅极驱动器,此产品能够有效地驱动MOSFET/IGBT。为了增加稳定耐用性, NSD1026V在输入引脚上增加耐负压 –10V的能力。NSD1026V能够提供高达 ±5A峰值拉灌电流的能力,此器件还具有轨到轨驱动能力和典型值为 19ns 的极小传播延迟。

NSD1026V功能框图
01驱动损耗计算
驱动芯片的最大开关频率与芯片功耗以及散热能力有关,估算驱动芯片的最大开关频率,首先需要计算芯片的功耗。下面以NSD1026V为例,说明低边驱动芯片的损耗计算过程。
应用中栅极驱动带来的损耗,包括驱动芯片带来的损耗PGD以及来自外围电路的驱动损耗,而驱动芯片的损耗PGD主要由两部分组成。
第一部分是驱动器静态功耗损耗PGQ,由驱动芯片的静态功耗和在一定开关频率下工作的自功耗组成。这部分功耗的测试方法是,在OUTA和OUTB引脚空载情况下,INA和INB给定PWM信号,可以测试得到在固定供电电压VDD下的功耗PGQ。
在NSD1026V (NSD1026V-Q1)的Datasheet中提供了VDD=12V,开关频率为500kHz的空载动态电流IGQ(为了区别于动态功耗,这里的命名进行更改)。因此,静态功率损耗PGQ可以用下面的公式进行计算:

图1.1
下图给出了NSD1026V的空载动态电流IGQ与开关频率fSW以及供电电压VDD的关系曲线,可以用作补充说明。

图1.2
驱动动态功率损耗的产生是由于驱动芯片在每个周期内对负载进行充电和放电,与驱动负载情况、开关频率fSW以及供电电压VDD有关。对于双通道低边驱动NSD1026V而言,由负载切换引起的动态功耗可以按照下面的公式进行计算:

其中,QG是功率晶体管的栅极电荷。
第二部分的驱动芯片的动态功耗PGO是驱动动态总功耗PGOA的一部分,如果外部栅极驱动电阻为0,则动态功耗PGO等于驱动动态功耗PGOA,即所有驱动损耗都消耗在NSD1026V的内部。如果存在外部驱动电阻,则总功耗消耗在驱动器内部的MOS等效开通电阻以及外部驱动电阻之间。这里特别说明的是,如果驱动输出和吸收电流没有达到饱和电流,MOS的开通电阻都是线性且固定的电阻;如果输出和吸收电流达到饱和,MOS的开通电阻将是非线性的;这两种情况下的动态功耗是不一样的。
当输出和吸收电流没有达到饱和电流时,动态功耗PGO的计算公式如下:

其中,ROH和ROL是NSD1026V输出结构的MOS的等效开通电阻,可以从Datasheet中查询得到,如图1.4;RON和ROFF是驱动开通和关断电阻;RFET是功率晶体管的内部栅极电阻。

图1.3 驱动芯片输出上下拉电阻
(来自NSD1026V Datasheet)
当输出和吸收电流达到饱和电流时,动态功耗PGO的计算公式如下:

其中,VOUTA/B是OUTA和OUTB引脚在开通和关断过程中的电压,TRSYS和TFSYS是实际应用中的开通和关断时间,ISRC和ISNK为芯片输出引脚内部MOS的饱和电流,可以从数据手册中查询得到。

图1.4 驱动芯片Peak Current
(来自NSD1026V Datasheet)
在一些情况下,可能某一个通道输出/吸收电流饱和,而另一个不饱和,可以根据情况调整动态功耗的计算表达式。
结合上面的计算,驱动芯片的损耗为:

02最大开关频率估算
芯片工作的最大开关频率受限于芯片的结温,在Datasheet中有明确的推荐工作结温范围,如图2.1所示。NSD1026V的推荐结温范围为-40~125°C,当超出推荐工作温度范围时,可能影响芯片的寿命以及工作性能。而为了判断芯片的结温,可以利用Datasheet中提供的热阻参数,如图2.2所示。

图2.1 推荐工作范围(来自NSD1026V Datasheet)

图2.2 热阻参数(来自NSD1026V Datasheet)
(未完待续)
下一篇:互补场效应晶体管的结构和作用
龙腾半导体SGT MOSFET LSGT085R018在智慧农业无