时间:2024-10-21 16:52
人气:
作者:admin
原文来自课程:《运放秘籍》第四部
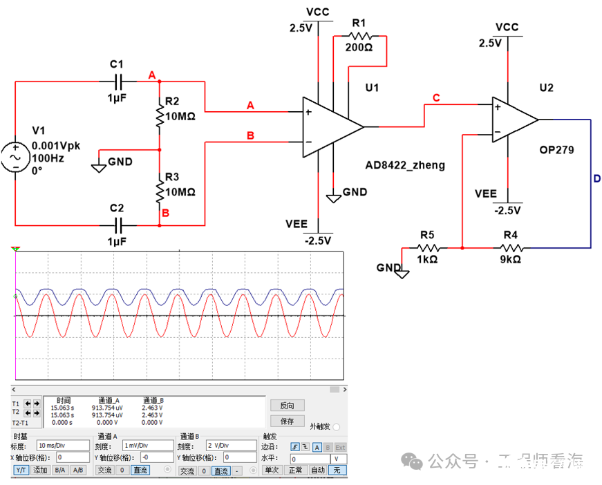
图4-55 是某设计师设计的1000倍放大电路,第一级是仪放,放大倍数为100倍,第二级为同相放大,放大倍数为10倍,一共放大100*10=1000倍。

图4-55 错误的100*10倍放大电路
仪放前端加了高通滤波器,为了抑制实际信号中的低频扰动,高通滤波器的截止频率大约是20mHz。
理论上,输入的1mV信号可以被放大为1V,但是实测发现,输出信号严重失真,图中红色曲线是输入信号,深蓝色曲线是输出信号,可以看到输出信号顶部被削波,失真严重,这是为什么呢?
这是因为仪放具有输入偏置电流与输入失调电流,当输入偏置电流流经高通滤波器的电阻时,电流将会转换成电压,被仪放放大后输出给OP279后,被OP279进一步放大,超出OP279输出范围,导致输出失真。

图4-56 R3为11MΩ
这里有几个要点需注意,
1:高通滤波器的电阻越大,则偏置电流转换成的电压就越大。
2:高通滤波器的电阻偏差越大,则失调电流转换成的电压也越大。如,将图4-55 中的R3取误差1%,改为11MΩ,测输出波形见图4-56 ,深蓝色的输出波形失真更严重,输出直流偏差增加。
高通电路还有那些设计因素需要考虑呢?
答案在《运放秘籍》第四部:运放进阶应用
【淘宝】
http://e.tb.cn/h.gvyVONIvnj8MlCY?tk=WUht3OU5INX CZ0015 「运放秘籍第四部_运放进阶应用_噪声优化_失真分析_运放视频教程」
点击链接直接打开 或者 淘宝搜索直接打开
如果看到这里,请点赞、收藏、分享三连!
限时免费扫码进群,交流更多行业技术

龙腾半导体SGT MOSFET LSGT085R018在智慧农业无