时间:2024-11-22 11:28
人气:
作者:admin
01行业背景
随着人们对环境保护和可持续发展的重视,新能源汽车也越来越普及。但偶尔冒出来的新能源汽车电池爆炸新闻,也着实让人有些担忧。今天咱们重点讲讲新能源汽车电池管理系统(BMS)里的超关键 “小角色”——MOS 管,到底是如何影响电池安全,以及怎样通过MOS管来避免电池爆炸。
02电动汽车中BMS的构成
BMS 是电池组的 “智能管家”,专门用于对电池进行监测、评估、控制和管理 ,在电动汽车、储能设备等众多领域都起着关键作用。它的主要功能有:参数检测、安全保护、均衡管理、状态估算、通信接口、故障诊断以及热管理。在电动汽车中,BMS系统用于确保电池组的性能和安全性,监控电池的电压、电流、温度等参数,以防止过充或过放,从而延长电池寿命并保持安全。

03MOS管在电动汽车BMS中的应用
“把关人”精准掌控充放电
在电池充放电方面,MOS 管就像是一个超级严谨的 “把关人”。充电过程中,MOS 管会根据 BMS 的 “指挥”,比如当前电压、温度,精准地控制电流的大小和通断。同样,在放电过程中,MOS 管会在电量低到一定程度时,及时 “喊停”,防止电池过度放电。要是 MOS 管选型不合适,那就可能出现大问题啦!比如,在电池充满的时MOS管没有及时切断,电池继续不断充电。或是电池过度放电后内部结构被破坏,但后续再次充电。这些都会导致出现故障,增加爆炸的风险。
“安全卫士”随时断电
新能源汽车上路时,难免会遇到各种突发状况。比如遇到线路短路或者电流突然过大。这时候,靠谱的 MOS 管就得和电流检测电路配合起来了!一旦检测到电流超出了安全范围,MOS 管得迅速做出反应,瞬间切换到截止状态,就像一道坚固的防线,把危险牢牢挡在外面。但要是 MOS 管不给力,反应太慢或者根本没反应,强大的电流就会在电池组里“横冲直撞”,电池温度迅速飙升,后果不堪设想。
“调解员”助力电池均衡
新能源汽车的电池组是由好多单体电池组成的,时间一长,单体电池之间就容易出现差异,有的电量多,有的电量少。这时候就需要 MOS 管进行电量均衡,利用它的开关特性,把高电量电池的 “富裕电量” 匀给低电量电池,让整个电池组保持均衡状态。要是 MOS 管出了岔子,电池组不均衡的情况越来越严重,部分电池老是过充或者过放,那整个电池组的稳定性就会变差,也容易引发爆炸危险哦。
04产品选型推荐
选择合适的 MOS 管直接影响着BMS的质量把控。以下四点是MOS管选型的考量侧重点:导通电阻、耐压值、开关速度以及品质一致性。辰达半导体产品选型推荐如下

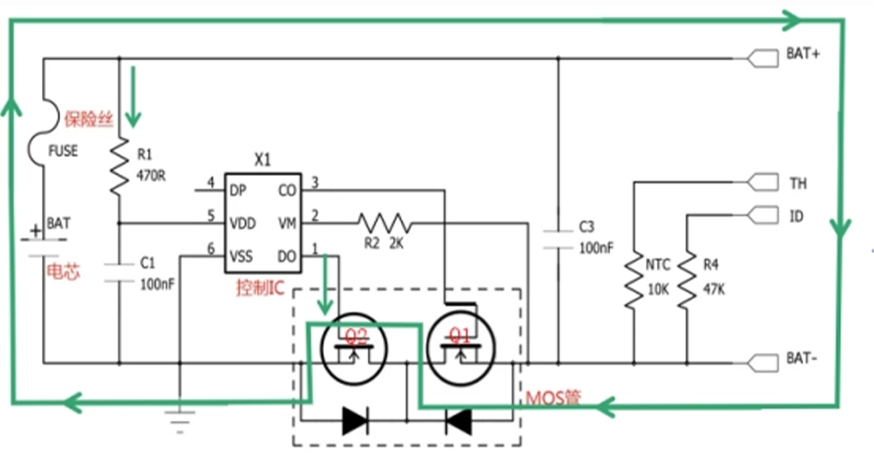
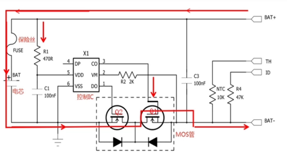
05应用拓扑图


关 于 我 们
深圳辰达半导体有限公司(简称MDD辰达半导体)是一家专注于半导体分立器件研发设计、封装测试及销售的国家高新技术企业。
公司深耕半导体领域16载,始终坚持以产品技术为驱动,以客户需求为核心,打造涵盖MOSFET、二极管、三极管、整流桥、SiC等全系列、高可靠、高性能的产品服务矩阵,产品广泛应用于新能源汽车、工业控制、消费电子、通信、家电、医疗、照明、安防、仪器仪表等多个领域,服务于全球40多个国家与地区。
龙腾半导体SGT MOSFET LSGT085R018在智慧农业无