时间:2024-11-28 09:19
人气:
作者:admin
圣邦微电子推出 SGM840xQ,一款车规级 -4V 至 80V、高 PWM 抑制的双向超精密电流放大器。该器件可应用于汽车、电机控制、电磁阀和阀门控制、电源管理、执行器控制压力调节器和电信设备。
SGM840xQ 是一款专为汽车行业设计的双向、固定增益、电压输出型电流放大器,它具备高的 PWM 抑制性能和 -4V 至 80V 宽广的共模电压范围。其高 PWM 抑制能力能够有效抑制输入端较大共模瞬态(ΔV/Δt)对输出电压影响,这对于采用脉宽调制(PWM)技术的电机驱动器和电磁阀控制系统等应用至关重要。此外,其负共模电压功能使得器件能在电压低于地线的情况下正常工作,这对于螺线管的反激周期等典型应用场景极为有利。这些特性共同确保了电流测量的精确性。该器件支持 2.7V 至 5.5V 的单电源供电,并具有 1mA(典型值)的低电源电流消耗。SGM840xQ 提供三种固定增益选项:20V/V、50V/V 和 100V/V,以满足不同应用的需求。采用符合环保理念的 SOIC-8 和 TSSOP-8 绿色封装,并通过了 AEC-Q100 认证,适用于各种汽车应用。-40℃ 至 +125℃ 的宽泛工作温度范围确保了在极端环境下的可靠性能。
其主要性能参数特性如下:
高带宽(BW):400kHz;
低增益误差(Gain Error):±0.05% (TYP),±1.5% (MAX);
低输入失调电压(VOS):5μV (TYP),150μV (MAX);
超低输入偏置电流(IB):50nA;
高电源纹波抑制比(PSRR):±1µV/V;
高共模抑制比(CMRR):130dB;
容性负载能力:1nF;
温度范围:-40°C ~ +125°C。

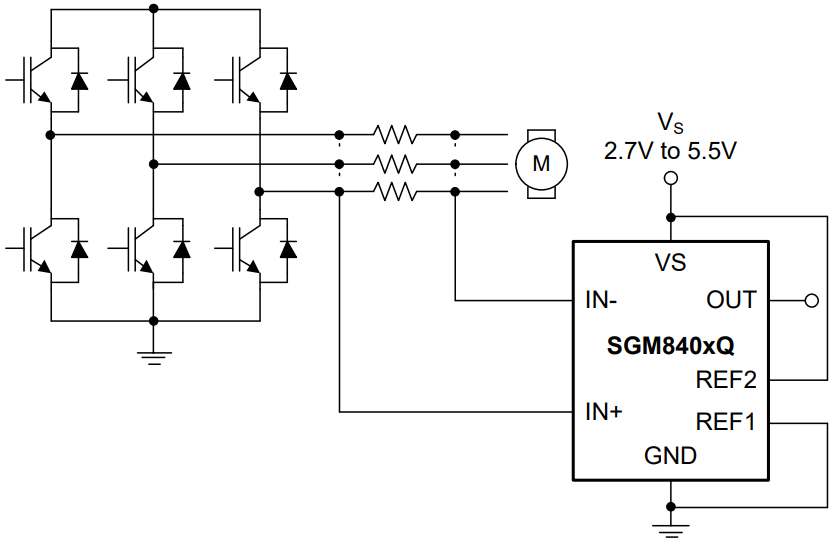
图 1 SGM840xQ 典型应用电路图
此外,我们同时推出了具有 20V/V、50V/V 和 100V/V 增益的 SGM840 系列工业级芯片,以满足各种应用场景的需求。
关于圣邦微电子
SG Micro Corp
圣邦微电子(北京)股份有限公司(股票代码 300661)专注于高性能、高品质模拟集成电路的研发和销售。产品覆盖信号链和电源管理两大领域,拥有 32 大类 5200 余款可供销售型号,全部自主研发,广泛应用于工业、汽车电子、通信设备、消费类电子和医疗仪器等领域,以及物联网、新能源和人工智能等新兴市场。
龙腾半导体SGT MOSFET LSGT085R018在智慧农业无