时间:2024-05-08 17:41
人气:
作者:admin
电焊机是一种用于焊接金属材料的工具,可以将两块金属材料熔合在一起。其工作原理:利用正负两极在瞬间短路时产生的高温电弧来熔化电焊条上的焊料和被焊材料,从而使被接触物相结合。电焊机分为家用焊机和工业焊机。
家庭型电焊机
为家庭实用性考虑设计,多以氩弧焊冷焊混合型为主,其特点:功率偏小、电源电压为220V。
工业型电焊机
为工业实用考虑设计,功率大、电源电压一般采用380V/220V两用。焊接范围广,可连续十几小时不停工作。高度的可靠性,强大的散热功能,确保设备能承受高负荷恶劣工况。
电焊机是由电源、变压器、整流器、输出电路和外壳等几个基本部分组成。
01
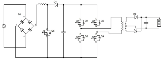
典型应用拓扑图
单相逆变线电路

三相逆变线电路

02
典型应用及选型推荐
单相逆变线电路
在220V 输入前提下,采用单相逆变电路,推荐使用MDD辰达半导体高压MOS系列:
1.新型的横向变掺杂技术;
2.专有的功率MOS结构;
3.高温特性优良。

三相逆变线电路
输入电压由单相220V AC变成三相380V AC后,原用500V系列已经无法满足要求,推荐使用MDD辰达半导体超高压MOS系列:
1.损耗低,稳定性强;
2.更好的EMI兼容性;
耐高压、大电流、可完全实现进口替代。

除了超高压MOS,三相逆变电路还可推荐选用1200V以上的碳化硅MOS系列来做开关管:
1.成功量产650V、1200V 、 1700V(国内领先);
2.具有竞争力的RDS(ON),与1代产品相比,RDS(ON)减小20%,与2代产品相比更具竞争力。

现代工业智能制造,需要高端高性能焊机和机器人组成自动焊接生产系统,对焊接工艺过程进行精细控制,传统基于IGBT设计的工业三相逆变焊机,开关频率停留在10-30kHz,已经不能满足设计需要,SiC MOS因其在高效能、高频率和高温性能方面的独特优势,可提高开关频率到100kHz以上,SiC MOS器件是目前最优的选择。
采用SiC MOS功率器件设计的逆变焊机,动态性能更好,效率更高,更小巧轻便。
审核编辑:刘清
龙腾半导体SGT MOSFET LSGT085R018在智慧农业无