时间:2024-01-29 15:15
人气:
作者:admin
作者:Sveinn Jia
TPS54339是TI于2013年推出的基于D-CAP控制模式、输入电压4.5V-23V, 3A 的同步整流的BUCK Converter, 广泛应用于低压系统中。本文主要介绍一则故障案例,通过本案例的分析,给出D-CAP控制方式下FCCM模式器件,当备用电源电压高于BUCK预设输出电压时,存在的风险,实验测试结果,以及规避该风险的方法。
背景介绍
客户使用FCCM模式的TPS54339DDAR器件,用于12V转5V,同时有备用电源的需求,备用电源经由开关电路S1连接到BUCK的输出母线上。当检测到TPS54339输入电压低于10V时,开关电路S1闭合,系统由备用电池供电。

图1: 系统框架图
备注:
BUCK 设置的输出电压称为V_target
BUCK端实际的输出电压称为V_out;
备份电池电压称之为V_backup;
故障描述
由TPS54339手册得知,在下降沿,只有EN电压低于0.6V才会关闭,UVLO低于3.45V,芯片才会停止工作。在打开备用电源时,芯片的EN和UVLO都处于使能状态,所以芯片处于正常工作状态。且备用电池额定电压5.4V, 电池电压最高可以充到5.6V,经过开关电路S1之后,到达BUCK母线上的电压可能高达5.3V。这样就导致V_out > V_target且TPS54339处于使能状态。在D-CAP的FCCM模式下,这样会导致输入侧电压升高,从而导致芯片输入侧过压击穿短路。故障表现为TPS54339的1/2/3/6引脚对地短路。

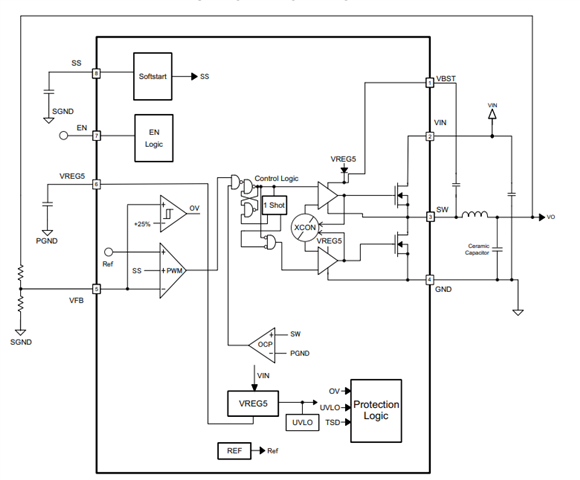
图2:TPS54339 block diagram
根因分析
假设VIN能建立一个稳定的电压,那么整个BUCK变换器处于稳定工作,则必须满足伏秒平衡以及电感电流平衡。
由于V_out > V_target,BUCK的下管会持续开通,直到触发芯片的NOC(负向电流)保护。所以

由于稳定工作,所以结合上式可以得出以下等式:

由法拉第电磁感应定律可知,工作状态下,

将会是很小的一个值,所以VIN端会存在高压的风险。
实验结果
以TPS54339EVM-056为测试板,仅将R1电阻由8.25KΩ修改为120KΩ。给输出端加一定电压,测试输入端电压。12V输入时,额定空载输出电压为5.25V。
输入输出端空载实验
将输出电压调整5.26V-5.32V,可以看到,输入端的电压高达33V,已经超过了TPS54339 VIN引脚最大耐压25V,可能会对器件造成永久性损坏。
表1:BUCK输入输出端空载测试结果
|
输入端电压(V) |
Backup电压(V) |
|
6.967 |
5.26 |
|
10.07 |
5.27 |
|
12.73 |
5.28 |
|
16.27 |
5.29 |
|
22.79 |
5.3 |
|
31.78 |
5.31 |
|
33.5 |
5.32 |


图3:V_backup电压为5.32V时,TPS54339不同引脚波形
输入端空载实验,输出0-3A带载实验
测试结果同输入输出端空载一致。实际做实验时,需要注意线损电压,因为0.01V的压降,都会对输入端的电压值影响很大。
输入端30mA带载实验,输出空载实验
考虑到在实际系统中,TPS54339的输入端可能同样会有负载。这里以TPS54339输入端有30mA负载为例。测试结果如下:
表2:BUCK输入端30mA负载,输出端空载测试结果
|
输入端电压(V) |
输入端负载电流(mA) |
Backup电压(V) |
|
6.53 |
30 |
5.26 |
|
7.72 |
30 |
5.27 |
|
11.26 |
30 |
5.28 |
|
13.72 |
30 |
5.29 |
|
17.12 |
30 |
5.3 |
|
21.63 |
30 |
5.31 |
|
27.82 |
30 |
5.32 |
|
32.45 |
30 |
5.33 |
结论
D_CAP控制模式的FCCM器件,当用于需要备用电源的系统时,应注意备用电源的电压不能比BUCK预设的电压高,否则可能会出现输入侧出现高压的场景。
对于备用电源电压高于BUCK预设电压的系统,建议选择轻载调频模式的器件,比如TPS54339EDDAR或者控制EN脚,使输入掉电时,快速关断EN,从而让芯片停止工作。如果不是很关注系统效率也可以在BUCK输出后再串联一个二极管,这样防止电流倒灌。
龙腾半导体SGT MOSFET LSGT085R018在智慧农业无