时间:2024-01-15 13:47
人气:
作者:admin
深入分析了4-20mA的运放选型、A/D基准电压对测量精度影响等问题。
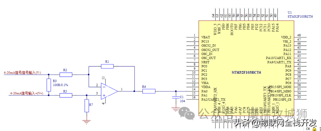
其中,为了提供抗干扰能力,输入至运放的信号需要改为差分输入而不是单端输入。
运放的作用
不少网友提到,既然运放只是用作电压跟随器,没有放大作用,何不省了运放,直接将电压输入至处理器的A/D口。

不经过电压跟随器的检测电路

采用电压跟随器进行信号隔离的检测电路
在我看来,除了没有对信号进行放大之外,运放起到了下述作用:
01隔离以及阻抗变换
运放具有输入阻抗高、输出阻抗低的特点。
利用这一特点,实现了输入输出的阻抗不会影响输出以及输入信号。
从4-20mA的输入端口往里看,输入阻抗的等效电路如下图:

输入阻抗的等效电路
输入阻抗为:

其中,RIN为负载的输入阻抗,而Ri是4-20mA信号的输入阻抗;
对于直接输入A/D口的电路,RIN为A/D口的输入阻抗;
对于电压跟随器电路,RIN为运放的输入阻抗;
在最近的文章中,我一直强调,不随器件、温度、时间而变化的误差可以通过标定消除。
因此,只需要考虑RIN的变化对Rin产生的变化而导致的误差。
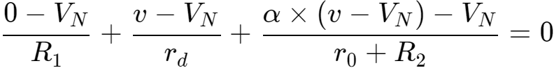
根据下图的运放等效模型,可以算出同相端的共模输入阻抗为。

运放等效模型
在节点1,运用节点电流法,流入节点的所有电路总和为0,有下式成立:

移项化简得到:

得到电流i为:

同相端输入阻抗为:


对于电压跟随器,R1=∞,R2=0得到:

其中rd为开环输入电阻,r0为开环输出电阻,α为开环电压放大倍数;
典型的rd是兆欧级甚至更大,而r0是百欧级。
从规格书上,我们知道:

TLV4333规格书
开环放大倍数α与开环增益AOL的关系为:

,典型值为125892.5412,最大值为3162277.66。
从而运放TLV4333的同相端输入阻抗可以认为无穷大。
而从STM32F103的规格书中,可以查到I/O的输入电流,如下:

输入漏电流
从漏电流可以推算,其输入电阻为MΩ级;
因此,运放的输入电阻远远大于处理器IO口的输入电阻;
因此,处理器I/O口的输入电阻对电流采样电阻的影响也远大于运放的输入电阻。
还需要注意的是,PCB的上面的漏电电阻也是会对精度产生影响的不可忽略的因素;
特别是在潮湿的环境中,而且PCB上堆积了灰尘,其漏电电阻可能低至百K级别。
远小于运放输入电阻,成为影响检测精度的关键因素。
通过增加PCB走线之间的间隙,以及在PCB上喷三防漆,可以有效减少这一影响。
02滤波抗干扰
通过在运放端并联滤波电容,构成有源低通滤波器,可以有效滤除高频干扰;
另外,在最近的文章中,因为考虑到在信号前级还有一个信号隔离器,所有运放采用了简单的信号单端输入;
其缺点是没办法有效过滤从4-20mA信号的共模信号干扰;
进一步对电路进行改造,如下:
从而将单端输入改为差分输入,格外注意的是,下述电路仅为示意,因不满足隔离以及共模输入电压的要求,并不能实际用于产品中。
在下一篇文章中详细分析参数取值以及抗干扰的原理。

差分输入电路
审核编辑:汤梓红
下一篇:GaN微纳结构及其光电子器件研究
龙腾半导体SGT MOSFET LSGT085R018在智慧农业无