时间:2024-01-19 15:16
人气:
作者:admin
电流跟随器是一种放大电路,由一个晶体管或多个晶体管组成,可以放大直流或交流电流信号,并且具有很高的输入阻抗和很低的输出阻抗,因此能够有效地保持信号的准确度和稳定性。它的功能是将输入信号电流放大到与之等效的输出电流。简单来说,就是通过电流跟随器可以实现将一个电流信号复制到另一个电流环路中。
电流跟随器的作用是什么
种电子电路,它的作用是将输入电流精确地复制到输出端,保持输出端的电流与输入端的电流一致。
电流跟随器的主要作用是降低电流的阻抗,以适应负载的需求。当负载要求高电流时,电流跟随器能够提供相应的电流,以满足负载的需求而不使其受到阻抗的限制。
另外,电流跟随器还可以用于电流隔离和电流放大等应用。在一些特殊的电路中,输入信号的电流可能需要被放大,而电流跟随器可以通过放大输入信号的电流,实现信号的放大功能。
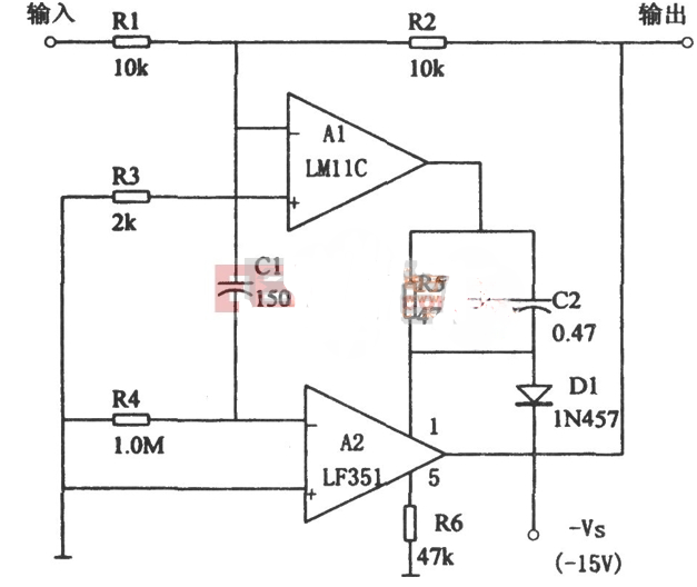
偏置电流跟随器(LM11、LF351)电路图
如图所示为高精度低偏置电流跟随器电路。电路中采用了通用型集成运放LM11C和场效应管输入型集成运放LF351。LM11C的偏置电流很小(约为l00pA),失调电压低(约为0.6mV),共模抑制比达110dB。LF351运算放大器的失调电压为10mV,静态电流为3.4mA,输入偏流仅为200PA。电路中A2采用交流耦合,以减小偏置电流。该电路需要较长的过载恢复时间,其共模输入电压也不能超过±l0

如图所示为高精度低偏置电流跟随器电路。电路中采用了通用型集成运放LM11C和场效应管输入型集成运放LF351。LM11C的偏置电流很小(约为l00pA),失调电压低(约为0.6mV),共模抑制比达110dB。LF351运算放大器的失调电压为10mV,静态电流为3.4mA,输入偏流仅为200PA。
电路中A2采用交流耦合,以减小偏置电流。该电路需要较长的过载恢复时间,其共模输入电压也不能超过±l0V,若将A2改为直接耦合,虽然可以消除上述缺点,但是当温度升高时其偏置电流将变大,造成工作不稳定。该电路对于10V的阶跃输入,电路的输出电压能在10μs内达到0.01%的精度水准。
电流跟随器是共射电路还是共基电路
电流跟随器可以使用共射电路(Emitter Follower)或共基电路(Common Base)来实现,具体的选择取决于设计需求和应用。
1. 共射电路(Emitter Follower):共射电路是一种基本的晶体管放大电路,也可以用作电流跟随器。在共射电路中,输入信号被连接到基极,输出信号从发射极取出。输出信号的电流与输入信号的电流几乎相等,所以共射电路常被用作电流跟随器。它可以提供较高的输入阻抗和较低的输出阻抗,适用于需要提供较大电流放大和输出电阻较低的应用。
2. 共基电路(Common Base):共基电路是另一种晶体管放大电路,也可以用作电流跟随器。在共基电路中,输入信号被连接到发射极,输出信号从集电极取出。与共射电路不同,共基电路在输出端的电压时反向的,但输出端的电流仍然能够跟随输入端的电流。共基电路具有较高的电流增益和较低的输入阻抗,适用于需要较高频率响应和较大电流增益的应用。
审核编辑:黄飞
龙腾半导体SGT MOSFET LSGT085R018在智慧农业无