时间:2023-12-20 09:20
人气:
作者:admin
驱动电压尖峰抑制方法
【背景】高频、高速开关是碳化硅(SiC)MOSFET的重要优势之一,这能让系统效率显著提升,但也会在寄生电感和电容上产生更大的振荡,从而在驱动电压上产生更大的尖峰。
驱动电压尖峰会对系统有诸多不良影响。首先,驱动电压尖峰若超出SiC MOSFET的驱动电压安全范围,可能导致器件误开关,甚至损坏器件。其次,尖峰电压可能产生电磁干扰,影响系统EMC指标。最后,驱动电压尖峰带来的高频震荡还会导致电流波形不稳定,从而影响系统的性能和稳定。
因此,抑制驱动电压尖峰,成为发挥SiC MOSFET优势的关键课题。本系列上篇讲解过:“驱动电压尖峰复现与分析”,本篇主讲第二部分:“驱动电压尖峰的抑制方法”。

双脉冲测试方法
瞻芯电子采用经典的双脉冲测试方法,来复现分析SiC MOSFET的开关过程中驱动电压尖峰,以便采取对策。在双脉冲测试中,Q1和Q2为瞻芯电子1200V 80mΩ SiCMOSFET(IV1Q12080T3/T4),下管Q2始终保持关断,上管Q1则进行开关动作。当上管Q1开通时电流路径为红色实线,当上管Q1关断时电流路径为红色虚线,如下图1:

图1:双脉冲测试电路及过程
抑制尖峰对策一:并联二极管钳位
利用二极管的单向导通特性,在MOSFET栅极和源极并联二极管,来钳位因米勒效应和di/dt在源极的震荡导致的驱动电压负尖峰。如下图2所示,当上管Q1关闭时,高dv/dt导致器件米勒电容放电,同时源极产生自感电动势,这些导致Vgs产生负尖峰,当负尖峰电压超过二极管阈值电压时,二极管将导通以消除Vgs的负尖峰。

图2:MOSFET并联二极管
在下列测试波形图3中,Vgs负压尖峰几乎消除,但是在0V关断的条件下,因寄生电感释放能量,导致正尖峰增大到3.9V,存在误开通风险。
所以二极管钳位可以有效消除负尖峰,但是正尖峰风险增大,因此推荐搭配使用驱动负压偏置,以避免MOSFET误开通。

图3:0V驱动,且并联二极管

图4:0V驱动,但无钳位
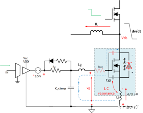
抑制尖峰对策二:并联电容
在-3.5V关断下管Q2,且不加抑制尖峰对策时,驱动电路如下图5。当首次关闭上管Q1时的波形如图6,当开通上管Q1时的波形如图7,都出现较大正负尖峰:

图5:不加抑制时,上管Q1关闭的电路

若利用电容的稳压和滤波特性,在MOSFET栅极和源极并联合适的电容,可吸收和平滑驱动电压正负尖峰,如图8:

图8:并联电容时,上管Q1关闭
当上管Q1关闭后,在Vds降低到0V后,Vgs负压尖峰不再下拉,如下图9;当上管Q1开通时,Vgs正尖峰也被限制得较低,如下图10:

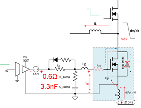
如果在系统中有高频震荡,还建议在电容处串联阻尼电阻,会有更好的尖峰震荡抑制效果,电路如下图11:

图11:MOSFET并联电容+电阻
在并联电容上,串联电阻的驱动波形如下图12、13:

虽然串联电阻后对主尖峰的吸收效果略有减弱,但对于TO247-3封装的器件,考虑源极引脚会导致管芯上的Vgs电压尖峰和持续震荡,所以加吸收电阻有更好的阻尼效果。
抑制尖峰对策三:采用开尔文源极驱动
因为TO247-4封装器件具有开尔文源极引脚,可与功率回路源极分开,让源极电感无法影响驱动电压,因而能有效抑制源极管脚寄生电感引起的驱动电压尖峰,其电路示意图如下图14:
图14:采用开尔文源极引脚驱动
下列的波形图中,采用-3.5V驱动电压关断的SiC MOSFET,TO247-4封装器件因具备开尔文源极引脚,对比TO247-3器件,其驱动电压尖峰被显著抑制,其中负压尖峰由-7.4V提升到-6.9V,正压尖峰由2.58V降低到-2.99V,如下图15-16:

图15:有开尔文源极引脚驱动的波形

图16:无开尔文源极引脚驱动的波形
如果SiC MOSFET选用TO247-4封装,同时并联电容和电阻,还能进一步吸收驱动电压尖峰,抑制持续震荡,总体效果更好,如下图17-18:
图17:采用TO247-4+RC吸收

图18:采用开尔文源极引脚驱动+RC吸收的波形
综合对比上述3种抑制对策,效果最佳的方式为采用具有开尔文源极的TO247-4封装器件,并合理搭配吸收电容和电阻。
米勒钳位应用对策
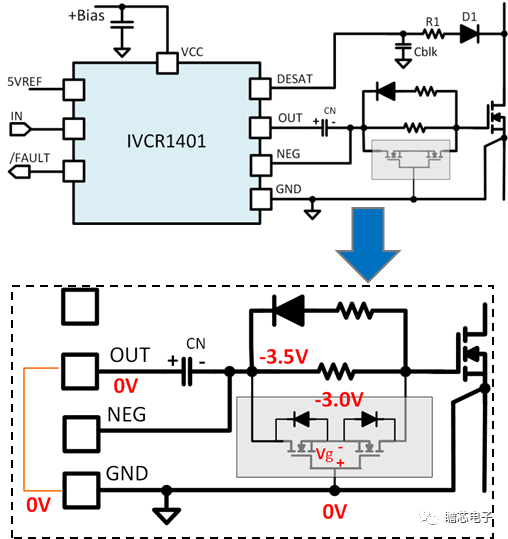
为应对SiC MOSFET较低的阈值电压(Vth),瞻芯电子开发了SiC专业·比邻驱动芯片TM IVCR1401,其内部集成负压驱动与退保和保护功能。在下列驱动电路中,加入了2个钳位MOSFET,如下图19:
图19:SiC专用驱动芯片IVCR1401+米勒钳位管
当主MOSFET关断时,钳位管导通,以短接驱动电阻Rg,等效于米勒钳位,能显著抑制驱动电压主尖峰,如下图20:

图20:对比有无米勒钳位管的波形
总 结
1、驱动电压尖峰的主要原因有2点: -高dv/dt时的米勒电效应; -高di/dt在源极引脚寄生电感上产生的震荡。
2、驱动电压尖峰的最佳抑制方法为:采用开尔文源极引脚驱动,并搭配合适的电容和电阻,以吸收尖峰和震荡;
3、对于TO247-3封装,不建议用米勒钳位,最多用电容串联电阻的弱下拉,如下图21:

图21:对比TO247-3与TO247-4封装的驱动回路
4、对于TO247-4封装或驱动回路源极漏感小的电路,可用各种米勒钳位对策;
5、建议驱动路径尽量靠近器件引脚根部,规避长引脚的寄生电感。
审核编辑:刘清
上一篇:大尺寸SiC单晶的研究进展
龙腾半导体SGT MOSFET LSGT085R018在智慧农业无