时间:2023-11-30 11:44
人气:
作者:admin
图1为一个典型的一阶基准电路:
(1)M5支路的负反馈作用可让VB≈VC;
(2)M5支路有正反馈效应,C点可加一个对地(或对电源)的电容避免快上电振荡;
(3)基准建立后,M8必须完全关断,以避免对核心电路的正常工作造成干扰;

图1:基准电路1
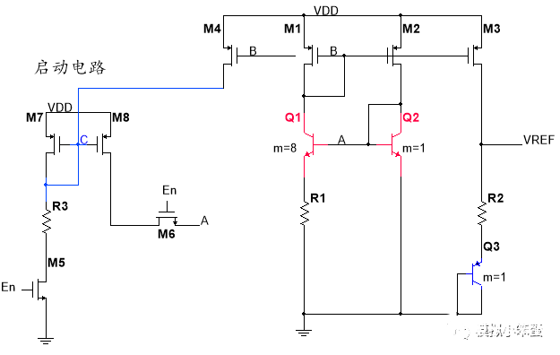
图2为使用NPN做放大器实现的基准电路。可以对A点进行启动。稳定电源下,使能切换后,该结构在建立速度和稳定度之间有较好折中,但温漂性能略差。

图2:NPN管做放大器的基准电路
看图2,M7和M8组成电流镜,镜像比例一定后,R3决定启动电流的大小。大的启动电流,可以让VREF更快地建立起来。当基准建立后,M4可以提供一个与M1成一定比例大小的电流并注入C点,使VC≈VDD,使M8关断,避免启动电路对核心电路的正常工作造成影响。
因为Q1和Q2的集电极电位不同,且Q2 B-C短接,所以Q1、Q2的发射极电流偏差略大,造成该结构温漂性能略差。
优点是使用NPN后结构简单,管子数量少,使能切换后输出建立速度快且更加平稳,更适合使能不断开关且对建立速度有要求的场合。
审核编辑:黄飞
上一篇:一个小小的反相器引发的问题
下一篇:模拟IC设计之OP的指标计算方法
龙腾半导体SGT MOSFET LSGT085R018在智慧农业无