时间:2023-12-04 09:12
人气:
作者:admin
前言
本文是《电路设计-电路分析》专辑最后一篇文章,至此本专辑全部结束,主要介绍工作中遇到的以及一些经典电路,合计22个电路,每一张图每一个字都是一笔一笔敲出来的,电路图清晰,内容简洁,适用于初学者。
正文
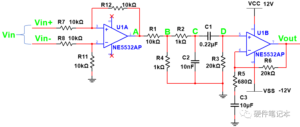
如图,输入1kHz正弦波,求电路的放大倍数是多少?即Vout跟Vin的倍数关系是多少?

当遇到运放电路,很多人都会抓脑袋,基础稍好一点的同学,凭借思考,抓波形,也能猜出个一二。说实话,运放用的地方特别多,也确实比较复杂,但基础电路我们一定要知道,然后逐步分解,就能比较好的对电路进行分析。
我们把电路进行拆解,分为5个部分:
1、差分放大电路
2、电阻分压
3、低通滤波电路
4、高通滤波电路
5、同相比例放大电路

本文咱们先来进行逐一计算,然后再通过仿真进一步验证。
(1)差分放大电路
输入端为差分信号的原因是增强电路的抗干扰能力。

假设Vin+=1V,Vin-=-1V
则差分电路的放大倍数为:

龙腾半导体SGT MOSFET LSGT085R018在智慧农业无