时间:2023-12-05 17:08
人气:
作者:admin
结型晶体管是三明治结构,下图是NPN型三极管的半导体结构及其电路符号。

其中,B为基极(Base),E为发射极(Emitter),C为集电极(Collector)。前文中我们提到,三极管是为了实现运算放大功能而发明的。那么,三极管实现的是什么样的放大功能呢?
我们在B和E之间,提供一个0.7V的正向偏置电压,即Vbe=0.7V(这可以通过电压源加限流电阻的方式实现),这个0.7V的电压即为PN结的压降。此时从B极注入了一定的电流Ib进入到三极管,这个电流被称为基极电流。三极管的作用,就是要将这个基极电流放大,以满足运算放大的需求。
当我们把电路接成下图中的这种形式后,在一定的R2范围内,会发现流进三极管的集电极电流Ic和基极电流Ib成比例地增大或减小,并且Ic/Ib远大于1,这个比例与电阻R2的阻值无关。也就是说,通过Ib控制了Ic,集电极电流Ic即为基极电流Ib的放大。

这样的放大特性,能帮我们完成很多事情,我们会在接下来的应用中介绍。在此之前,我们需要先理解三极管的工作状态。

三极管的工作状态,并非一成不变的。也就是说,三极管能够用来实现电流放大,是有条件的。
下图左边是三个工作区划分,右边是典型的NPN三极管S8050(Fairchild生产)的输出特性曲线,一般三极管的输出特性曲线都会在第一张图里给出。

在模电中我们学过,只有当三极管处于放大区时才处能实现成比例放大。那么,我们如何理解上图中的三个工作区呢?
以NPN三极管为例,给出我的理解,具体请参考模电教材。
1)截止区。b,e之间的PN结处于阻断状态。流进基极的电流为零。集电极和发射极自然也不会有电流,故称为截止区。此时CE之间必须承受正向电压。即Vc高于Ve,否则会造成三极管的反向电压击穿。
2)放大区和饱和区。一般的模电教材会把这两个区分开讲解,提出所谓的“发射极正偏,集电极反偏就是放大区。发射极正偏,集电极正偏就是饱和区”这种说法。实际上,这种说法颠倒了事情的因果,只是为了方便做题用的。当基极电流和外部电路条件都给定后,三极管的PN结的正向偏置与反向偏置只是外部电压表现,并不是造成三极管工作在这个区的原因。
我们根据三极管的三种工作状态,可以知道它至少具有以下功能:
1)截止时阻断电压,be正偏时导通电流,这种特性完全可以用来做开关器件,并且是可控的主动型开关器件。我们上一篇文章中讲的被动器件二极管能实现的功能,理论上用三极管也都能实现。
2)三极管工作在放大区时,通过外部电路可将电流的比例关系线性地转化为电压的比例关系,用来做信号传输和处理。
3)三极管的电流放大能力,使得其可以实现功率放大功能。
下面针对这三点,一一举例说明:
实例1---开关器件
事实上,在场效应晶体管MOSFET还没有问世之前,一些基本的电力电子线路都是基于双极性功率晶体管的。包括电力电子电路中的Buck、反激等电路。开关器件也不只局限于功率电路中,任何一个信号调理电路中,都比较容易见到三极管的身影。当然,目前三极管用途最广泛的还是在集成电路中。
这里,我们考虑现在使用非常频繁的有源器件---比较器。相信很多工程师都接触过这个器件。那么这个器件和三极管有什么关系呢?
我们给大家介绍比较器的两种输出结构(图片来自Ti官网资料)。

第一种输出结构被称为集电极开路结构(OC结构),第二种输出结构为推挽集电极结构。对于OC结构,比较器的输出必须要有上拉电阻。对于推挽结构,外部则不必加上拉。
出一个思考题,哪种结构的输出可以直接并联实现逻辑“或”的功能?
我们重点想讲解的,是比较器的OC输出状态。
比较器的OC输出状态靠OC三极管实现,理论上只有两种状态,高电平(电源正轨)和低电平(电源负轨),此时OC三极管要么工作在截止区,要么工作在饱和区。
但在某些场合,由于设计疏忽或者某些工况对上拉电阻进行了并联,比较器的输出上拉电阻可能存在阻值较小的情况。当比较器的反相输入端电压高于同向输出端时,此时OC三极管的基极为高电平,OC三极管的CE电压理应被拉低至电源负轨。
然而,由于上拉电阻的阻值配置得过小,超出了三极管的sink current 能力,OC三极管退饱和,进入了放大区。此时比较器的输出电平就不再是低电平(电源负轨),而是电源负轨电压加上三极管的CE电压(Vo=Vee+Vce)。这个输出电平可能会被系统认为是高电平,从而比较功能失效。例如在下图例子中,当电流Io=30mA时,比较器的输出不再是0V附近,而是到了10V左右。

实例2---信号传输
三极管为三端口元件,当输入输出的地共用某个端口时,另外两个端口即可用作信号的输入与输出。最典型的是下图中的共射极连接方式。

其中C1,C2为隔直电容(有些地方将其称为耦合电容),承担三极管直流偏置电压。这样,输入的VAC信号就被传递到了输出RL的电压信号。Rs为电源内阻和线路电阻。
要使得这样的放大电路能正常工作,必须注意如下两点:
第一点是信号强度一定要在三极管的放大区。无论是静态工作点,还是叠加信号分量的工作点,都必须处于三极管放大区,否则就会造成信号失真(截止失真和饱和失真,相关概念可以查阅模电教材)。
第二点是阻抗的匹配。当我们需要对放大电路进行级联时,就必须考虑放大器的输入输出阻抗。最理想的阻抗特性,当然是输出阻抗为零,这样输出信号就可以无损地传递到后级输入了,输入阻抗为无穷大,这样本级的电路就不会对前级的电路产生影响。这样的阻抗如何求取呢?--根据电路的交流小信号模型。对于交流小信号模型,隔直电容可以看做短路。我们知道,电容容值越大,其高频阻抗越低,因此工程上可以这样做短路处理。同样,电压源也可以看做对地短路,这与电容是一个道理。
那么上面的电路就等效成了下面的交流小信号电路。

这样电路就变得很简单了,只剩下一个三极管需要处理。对于三极管,模电教材中有专门的小信号模型,只需要将其套用到这里的电路即可。这个电路的输入输出阻抗留给读者自行求取。
针对传输特性,我们还需考虑实际器件的关键参数。
第一个是电流增益β,也即是集电极电流与基极电流之比,这个参数并非是一个固定的常数,它和温度以及集电极电流相关,而且即使是同一厂家生产出来的同一批次器件,增益参数β的离散度也不容忽视。厂商的Datasheet中通常给出与之相关的另一个参数hfe随集电极电流的变化曲线

第二点是三极管的频域特性,往往用增益带宽积表示。因为高频情况三极管内部的一些结电容影响了三极管的高频特性。增益带宽积,是频率可用空间与增益能力的综合体现,除了三极管需要关心这个参数外,其他主动器件,比如集成运放,传感器等等器件,都需要注意这一点。

实例3---功率驱动
由功率三极管,可以搭建非常多的功放电路。所谓功放,本质上还是利用的三极管电流放大能力。模电教材里面给出了很多例子,比如甲类,甲乙类等等,这里我们不再重复讲解。我们再从工程应用的角度举一个例子--图腾柱驱动。
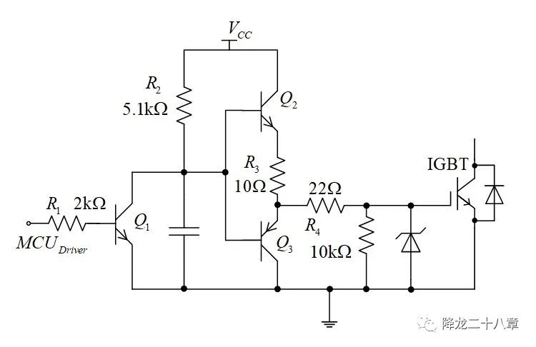
在一些功率电路里面,高频开关器件(例如IGBT)需要有一定的门极驱动电压电流才能开通器件,而一般集成IC或者MCU提供的拉电流能力是比较有限的,并且芯片Pin角的输出电平为MCU的驱动电平只有5V或3.3V。这时需要采用一个中间过渡环节,提高驱动脉冲电压,同时加强输出电流能力,电平移位加图腾柱的驱动方案就是一个选择。

上图中,MCU的供电为5V,MCU的驱动脉冲高电平为5V,且拉电流能力为mA级别,完全不足以驱动右边的IGBT门极。但如果中间加上电平移位(Level Shifter)和图腾柱(Totem pole)结构,就可以解决这个问题。
当MCU Driver信号为高时,Q1导通,图腾柱Q2,Q3的基极电压被拉到零,此时,此时Q3开,Q2关,IGBT门极通过R4和Q3放电。Q3的灌电流(Sink Current)能力要远大于MCU的pin角。IGBT门极电压能迅速降至零并维持,IGBT关断。
当MCU Driver信号为低时,Q1截止,图腾柱Q2,Q3的基极电压被拉到Vcc,Q2开启,Q3关断,此时驱动电流从Vcc出发,经过Q2,R3,R4后到IGBT门极。此时门极的驱动电压为Vdriver=Vcc-R2压降-Q2的BE之间的PN结压降-R3,R4压降,总压降基本可以控制在1V左右,同时Q2的电流是MCU电流经过两级放大后得到的,所以驱动IGBT的开通完全没有问题。
这里再出一个思考题,图腾柱中的三极管工作在哪个区呢?
以上我们就用三种实例讲解了三极管的各种用法。事实上,三极管作为模拟电路的基础,用途远远不止这些,今天举的例子只是九牛一毛。三极管的控制特性,也决定了它可以用来做反馈,例如线性稳压源;模电教材中三极管够成的镜像电流源,在集成电路中使用非常广泛。这里我们就不一一细讲了,后面的专题中我们有机会再给大家介绍,感兴趣的读者可以自行总结,他们分别利用了三极管的哪些特性。
龙腾半导体SGT MOSFET LSGT085R018在智慧农业无