时间:2023-11-03 16:28
人气:
作者:admin
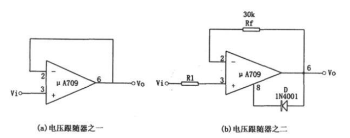
电压跟随器的作用
概括地讲,电压跟随器起缓冲、隔离、提高带载能力的作用。
1. 电压隔离器输出电压近似输入电压幅度,并对前级电路呈高阻状态,对后级电路呈低阻状态,因而对前后级电路起到“隔离”作用。
2. 电压跟随器常用作中间级,以“隔离”前后级之间的影响,此时称之为缓冲级。基本原理还是利用它的输入阻抗高和输出阻抗低之特点。
3. 电压跟随器的输入阻抗高、输出阻抗低特点,可以极端一点去理解,当输入阻抗很高时,就相当于对前级电路开路;当输出阻抗很低时,对后级电路就相当于一个恒压源,即输出电压不受后级电路阻抗影响。一个对前级电路相当于开路,输出电压又不受后级阻抗影响的电路当然具备隔离作用,即使前、后级电路之间互不影响。
4.为了阻抗匹配、提高带载能力。由于电压跟随器具有输入阻抗高,而输出阻抗低的特点,使得它在电路中可以完成阻抗匹配的功能,从而使下一级放大电路工作在更好的状态下。
LM324构建一个电压跟随器,正负电源供电,输出信号成线性下降,最后保持直流输出或者是电压跟随器输入输出电压不跟随,这是怎么回事呢?是因为在同相端加个电阻到地。
电压跟随器有哪些应用
信号放大
由于电压跟随器具有高输入阻抗和低输出阻抗,因此它可以被用来对信号进行放大和隔离。例如,在音频放大器中,电压跟随器通常被用作前级放大器。
信号缓存
在某些情况下,信号需要经过多个电路和设备才能到达目标地点。这可能会导致信号损失和失真。为了解决这个问题,电压跟随器可以被用作信号缓存器,确保信号稳定并减少信噪比。
传感器接口
电压跟随器可以被用来处理各种类型的传感器输出,并将其转换为可读取和分析的信号。例如,在温度和湿度测量领域,电压跟随器可以被用来将模拟传感器信号转换为数字信号。
稳压器控制
电压跟随器还可以被用来控制稳压器的输出电压。由于电压跟随器具有高精度和高稳定性,因此它可以确保稳压器的输出电压稳定并准确。
综上所述,电压跟随器是一种重要的放大电路,在各种应用中都有广泛的使用。了解其特点和性能将有助于正确选择合适的电压跟随器并优化其性能。
电压跟随器的应用
电压跟随器被广泛应用于电子设备中,其主要作用是保持信号的稳定性和放大信号。以下是其主要应用:

1.信号放大器
电压跟随器可以作为信号放大器,将输入信号放大,以便进一步处理。例如,它可以用于音频放大器、视频放大器和电路控制器等方面。
2.电压调节器
电压跟随器可以用作电压调节器,以保持输出电压的稳定性。例如,它可以用于直流电源、电池充电器和LED驱动器等方面。
3.信号缓冲器
电压跟随器可以用作信号缓冲器,以避免信号损失和失真。例如,它可以用于传感器信号放大和信号线驱动器等方面。
4.工业控制器
电压跟随器可以用于工业控制器中,以保持输出信号的稳定性,并控制工业设备的运行。例如,它可以用于PLC(可编程逻辑控制器)和PID(比例积分微分)控制器等方面。
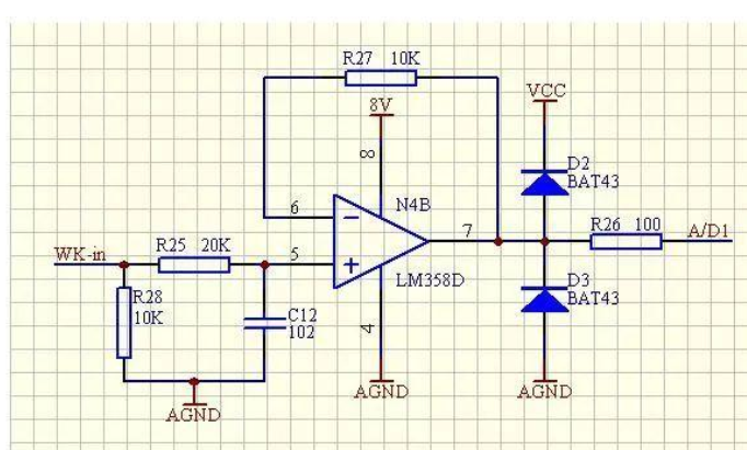
输入电压的纹波在正常范围内,但是经过电压跟随后,输出电压噪声很大,这是怎么回事?

举个例子如图所示,R25的作用是消反射的,运放的5、6角理论上是电压相同的,且输入阻抗是无穷大!那么输入信号的电流主要是通过R28流入地,也就是输入点的电压在WK-in点形成,理论上不会有电流流入R25,如果没有R25那么信号就会100%反射到WK-in上,如果信号源的内阻非常的大,也就是带载的能力很差,反射的信号就会在R28的输入点附近形成很强的发射震荡也就是“回音”这样的噪声经过放大就会使输出信号质量很差,R25和C12的接入可以把在5pin的反射信号有效地吸收,高频的反射信号通过C12泄放到地(AGND)R25把反射的信号阻隔在5pin的输入端。
编辑:黄飞
下一篇:晶体管级施密特触发器实用原理解析
龙腾半导体SGT MOSFET LSGT085R018在智慧农业无