时间:2023-11-14 11:39
人气:
作者:admin
在上一篇文章中向大家介绍了三极管的三种组态放大电路放大倍数的计算方法,我们先来回忆一下三种基本组态,分别是共射放大电路,共基放大电路和共集放大电路,放大电路的放大倍数计算方法如下。
共射放大电路
共基放大电路
共集放大电路
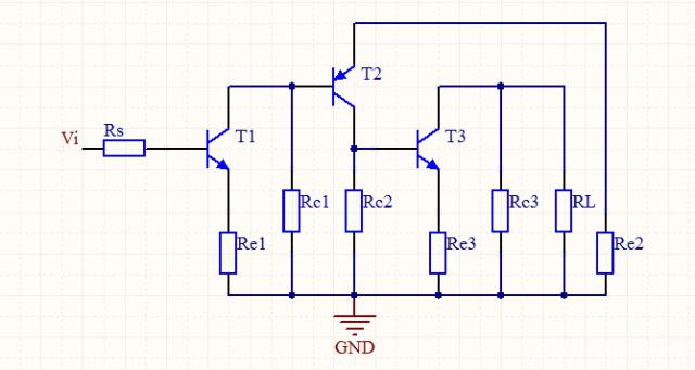
这个三个放大倍数的公式背下来倒不是很难,难点是怎么去运用,这次我找了一个三级放大电路,交流电路如图所示。

其实也是赶巧了,这三级放大电路全是共射放大电路,判断是不是共射放大电路一个很好的方法就是看电流从哪里进哪里出,如果电流从基极进集电极出,那么这个就是共射放大电路,显然上面三级都满足。对于这种级联的电路,总电压放大倍数等于各级放大倍数的乘积,先来看看第一级。
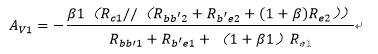
β一般在电路中都会给出,R b b'要么忽略不计,要么直接给出,Rb'e需要根据静态工作点求出,上一篇文章给出了求这个参数的方法,这和直流通路有关,Re就是连接发射极的电阻,这里难求的只有R L',在上一篇文章中我们说到R L'表示电阻R c和R L并联后的阻值,R c就是下图的R c 1,R L就相当于从第二级放大电路看进去的等效电阻。

这里的R L实际上等于R b b'2+R b' e 2+(1+β2)R e 2,这样就可以写出来第一级放大电路的放大倍数。


求完第一级第二级就相对来说简单了很多,和第一级一样,如果直接带公式,这里难求的就是R L',R c就是上图中的R c 2,R L代表的就是第三级的输入电阻,求出来是R b b'3+R b' e 3+(1+β3)R e 3,然后代入到公式中求列出了第二级放大电路的公式。

第三级和上篇文章列举的共射放大电路差不多,各个字母表示的含义也都一样,可以直接带入公式,带入后的结果如下。

到这里把三级放大电路各级放大倍数都求出来了,最后整个电路的放大倍数就是各级放大电路倍数的成绩也就是Av=A v 1A v 2A v 3,我就不往里面带了,写出来这个公式非常长。
虽说这次多级放大电路都是共射放大电路,但是对于共基和共集其实也一样,比较难懂的就是这个R L'所表示的含义,一般都会和下一级放大电路的输入电阻有关,大家在计算的时候可以留意一下。
龙腾半导体SGT MOSFET LSGT085R018在智慧农业无