时间:2023-10-20 15:40
人气:
作者:admin
逆变器的定义
逆变器是通过半导体功率开关的开通和关断作用,把直流电能转变成交流电能的一种变换装置,是整流变换的逆过程。
车载逆变器的整个电路大体上可分为两太部分,每部分备采用一只TL494或KA7500芯片组成控制电路,其虫第一部分电路的作用是将汽车电瓶等提供的12V直流电,通过高频PWM(脉宽调制)开关电源技术转换成30kHz-50kHz、220V左右的交流电;第二部分电路的作用则是利用桥式整流、滤波、脉宽调制及开关功率输出等技术,将30kHz~ 50kHz、220V 左右的交流电转换成50Hz、220V的交流电。
逆变器真的能把12v转成220v?
是的,逆变器能够将直流电(例如12V)转换为交流电(例如220V)。逆变器是一种电力电子设备,利用电子元件和电路将低压直流电转化为高压交流电。它通过将直流电转换为高频交流电,经过变压器等元件进行电压升压和波形整形,最终得到符合要求的交流电输出。
逆变器的工作原理基于交流电和直流电之间的转换过程。它将直流输入电源通过逆变技术转化为交流电,并提供相应的电压和频率输出。这样,逆变器可以实现在无法获得或需要交流电源的地方使用电子设备、家用电器等。
在选择逆变器时要根据所需的负载功率、输入电源电压和输出电源要求来选择合适的逆变器型号。同时,要保证逆变器的输入电源稳定,并根据逆变器的使用说明和规范进行正确的安装和使用,以确保逆变器的性能和安全性。
220v逆变器有什么优势?
通过高频DC/DC转换,高频逆变器将低压直流电逆变为高频低压交流电;然后经过升压、整流成为300V以上的高压直流电,再通过工频逆变电路得到220V工频交流电供给用电设备使用。广泛应用于家用、车载、通讯、医疗、科研、工业、交通、新能源等领域。
优点:
采用高频磁心材料,体积小、重量轻,极大地提高了电路的功率密度,使逆变电源的空载损耗小,逆变效率提高。在中小型 PVS中,一般采用高频逆变器,其峰值转换效率可达90%以上,输入电压范围宽,稳压精度高,对环境适应性强。
最简单12v转220v逆变器制作
变压器可选用-一个100W机床控制变压器,将变压器铁芯拆开,再将次级线圈拆下来,并记录匝数,以便于计算每伏圈数。然后用虫1.35mm.的漆包线重新绕次级线圈,先绕一个22V 的主线圈,在虫间抽头,再用φ0. 47的漆包线绕两个4V的反馈线圈,线圈的层间用较厚的牛皮纸绝缘。线圈绕好后插上铁芯,将两个4V次级分别和主线圈连在一起,注意头尾的别接反了。可通电测电压,如果4V线圈和主线圈连接后电压增加说明连接正确,反之就是错的,可换一下接头就可以了。
与4V线圈串联的两个电阻R2、 R3可用电阻丝制作,可根据输出功率大小选择电阻的大小,一般为几欧姆,,输出功率大时, 。电阻越小,偏流电阻用1W300S2的电阻,不接这个电阻也能工作,但由于管子的参数不一致有时不起振,最好接一个。三极管的选择:
每边用三只3DD15并联,共用六只管子,电路连接好后检查无错误,就可以通电调整了,接上蓄电池,找一个100W 的白炽灯做负载,打开开关,灯泡应该能正常发光,如果不能正常发光,可减小基极的电阻,直到能正常发光为止,再接上彩电看能否正常启动,不能正常启动也是减小基极的电阻,调整完毕后就可以正常使用了。

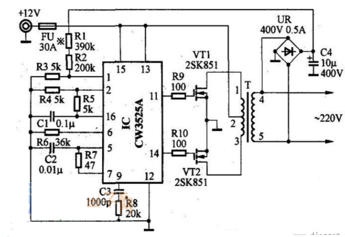
基于CW3525A的12v转220v逆变器电路图
在有直流低电源而没有220V交流电的情况下,逆变器是最佳的转换装置,很多场合都适用,比如喜欢钓鱼的朋友,可以用逆变器为自己的用电设备使用。本文介绍一款应用CW3525A集成块制作的最简单1 2v转220v逆变器及电路图。电路很简单,制作也方便,适用性很强。
CW3525A是- - 一个车载逆变器电路,当然只要有12V电源,不一定要应用于车载之上,你也可以拿一个电瓶给本电路供电,电瓶额定输出电流要大-点为好。

当VT1导通时(此时VT2截止) , +12V电源通过变压器T初级上半部分( 2端- +1端 )经VT1到地。当VT2导通时(此时VT|截止) , +12V电源通过变压器T初级下半部分( 2端- +3端)经VT2到地。通过变压器T的合
成和升压,在T的次级即可获得220V的交流电压,其频率约为2kHz。由于变压器线圈对高频成分的阻碍,次级波形已不是方波,可称之为准正弦波。采用较高频率的准正弦波形,有利于提高效率和革除I频变压器,也能使大多数电器正常工作。
基于三极管2N3055的逆变器原理图
这次我们采用了功率较大的三极管2N3055,而电阻只用了两个,且最好电阻的功率选大一点,这样电路的输出功率也会相应地增加,上图中用的是1W的400欧姆电阻,如果没有1W的也没关系,现在用到的最多的是1/4W的电阻,只要选择四个电阻并联大约是400Ω就可以了。

这其实就是一个震荡电路,就是把直流电变成交流电,然后通过变压器升压变成220V,然后在输出端接上用电器即可,不过就这几个元件做出来的逆变器,输出波形肯定没有电网标准,但驱动电灯泡是足够的。
电阻是用四个1/4W的电阻并联组成的,但是由于这款变压器的功率较低,这四个元件并联也属于大材小用,照着原理图把元件进行电气连接,最后检查无误后即可通电,但一定要注意,输出端电压已经超过人的安全电压,操作时要做好安全措施。
通上电之后可以听到信号震荡的声音,这时候在万用表上就可以读出电压示数,我们这个是211V,而且是非常稳定。
12V转220V逆变器的输出功率取决于具体型号和设计参数。一般来说,市场上有多种功率可选的逆变器,包括100W、200W、500W、1000W甚至更高功率的型号。
逆变器的输出功率并非完全等于输入功率,因为在电能转换过程中存在一定的损耗。逆变器的实际输出功率会受到转换效率、负载特性以及工作环境等因素的影响。因此,如果您需要根据具体需求选择逆变器,请先确定所需的负载功率并选择适当的规格型号。
此外,为了保证逆变器的正常运行和负载安全,还应确保供电电源(例如汽车电池)能够提供足够的电流和稳定的电压,以满足逆变器的工作要求。
编辑:黄飞
龙腾半导体SGT MOSFET LSGT085R018在智慧农业无