时间:2023-10-10 12:38
人气:
作者:admin
实验一 晶体管共射极单管放大器
一、实验目的
1、熟悉和掌握模拟电路实验箱的使用方法。
2、掌握单管放大器静态工作点的调试方法并测定中频电压放大倍数。
3、掌握放大电路输出电阻R**O和输入电阻R**i的测定方法。
4、观察W1、Rc、RL变化对放大倍数和输出波形的影响。
二、实验仪器
双踪示波器 函数信号发生器
交流毫伏表 直流稳压源
数字万用表 子板-单级多级负反馈放大电路实验板

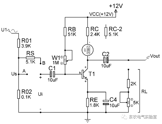
三、实验电路
实验电路如下图所示。其中,W1用于调整电路的静态工作点;RL为可调负载电阻。另外,为了减小噪声影响,提高放大器输入端的信噪比,电路左侧设置了 RO1、RO2构成的输入信号分压器,其分压比设计为:


注意:所有电子仪器仪表的“接地”端必须与实验板上的“参考地”连接!
四、实验内容及步骤
由于电子器件性能分散性比较大,因此在设计和制作晶体管放大电路时,离不开测量和调试技术。在设计前应测量所用元器件的参数,为电路设计提供必要的依据,在完成设计和装配以后,还必须测量和调试放大器的静态工作点和各项性能指标。
一个优质的放大器,必定是理论设计和实验调整相结合的产物。因此,除了学习放大器的理论知识和设计方法外,还必须掌握必要的测量和调试技术。
放大器的测量和调试一般包括:放大器静态工作的的测量和调试,放大器各项动态参数的测量和调试等。
注意:实验前应完成以下任务:
a、用万用表判断实验箱上三极管T的极性和好坏,电解电容C的极性和好坏,所需实验连线的好坏并测量+12V直流电源好坏。
b、断开电源后,连接电路
操作步骤01-实验电路子板——单级、多级、负反馈放大电路实验板

1、静态工作点的调整与测试
(1) 按原理图在实验板上正确连线,仔细检查,确认无误后接通电源。
****操作步骤02-测量静态工作点电路连线

(2) 测量三极管的直流放大倍数和静态工作点
将万用表置直流电压档,监测晶体管T1集电极对地电压,调节W1使VC=6~8V,
然后测量VE、VBE;再将万用表置直流电流档,分别测量IB和I C。
操作步骤03-万用表置直流电压档,监测晶体管T1集电极对地电压 **,调节W1使**VC=6~8****V

****操作步骤04-测量VE

操作步骤05- **测量VBE**

操作步骤 06-万用表置直流电流档(200mA档) **,测量I****C**

操作步骤 06-万用表置直流电流档(20mA档) **,测量I****C**

****操作步骤 07-万用表串联接入基级支路

操作步骤 07-万用表置直流电流档(μA档) **测量I****B**

将上述测量结果记录于表2-1中。
数据示例:
表2-1
2、放大器动态性能指标测试
(1) 电压放大倍数
令RL=∞,将低频信号发生器的输出端接至u1端。调节信号发生器的幅度和频率,使输入正弦信号f=1kHz、u**S =u**i =5mV(用毫伏表在A点监测),然后用示波器观察输入、输出波形及相位关系。波形无失真时测量输出电压,计算空载时的电压放大倍数:

接上负载(RL =5.1KW),重测输出电压u**O ,计算带载时的电压放大倍数:

****操作步骤 08-函数信号发生器-开机界面

操作步骤 09-调节信号发生器,正弦信号f=1kHz、u1=200 **mV左右**

操作步骤10- **微调信号发生器** 幅值,用毫伏表在A点监测,使uS* =ui=5mV*

** 操作步骤- 监测A点** ,调函数信号发生器幅值,使uS* =ui=5mV*

****操作步骤 11-用示波器观察输入、输出波形及相位关系(空载)


操作步骤 12-波形无失真时测量输出电压u'o **,计算空载****时的电压放大倍数**

****操作步骤 13-接上负载(RL=5.1KW)

操作步骤 14-重测输出电压uO** ,计算带载时的电压放大倍数


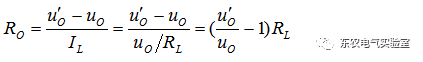
(2) 输出电阻RO
测量放大器输出电阻的原理电路如图2-2所示,其戴维南等效电压源即为空载时的输出电压,等效内阻R**O即为放大器的输出电阻。显然


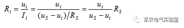
(3) 输入电阻Ri
测量放大器输入电阻的原理电路如图2-3所示,由图可见

其中电阻RS=5.1K****W 。本实验中可在实验板上C1之前串入R**S (u**i接B点),保持uS=5mV ,并测量u**i 。
操作步骤15-在C **1之前串入**RS=5.1KW,测量** u ** i,并****计算输入电阻。

3、观测W1、Rc、RL变化对放大电路的影响(仿真)
(1)将ui重新接至A点,断开负载R* L ,增大输入信号*ui的幅度,同时用示波器观察输出波形,记录uO出现失真前的幅值。将RC更换为3KW电阻,调节输入信号ui *幅度,测出新的最大不失真输出电压。
(2)将RC恢复为2.4 KW电阻,接入负载电阻R* ~L ~ =4.7 KW,用示波器观察输出波形,调节u**i的幅度,记录带载条件下的最大不失真输出电压。

(3) 保持Ui=5mV不变,增大和减小W 1 =R P ,观察UO波形变化,测量并填入表2-2。
**操作步骤16-RP ** 合适,波形无失真

**操作步骤17-RP **减小,波形饱和失真

操作步骤18- **饱和失真时,测量U**** B **

操作步骤19- **饱和失真时,测量U**** C **

操作步骤20- **饱和失真时,测量U**** E **

**操作步骤21-RP **增大,波形截止失真

~操作步骤- 测量UB~

** 操作步骤- 测量UC **

** 操作步骤- 测量UE **

数据示例:

注意 :若失真观察不明显,可增大或减小Ui幅值重测。
五、预习要求
1、观察实验箱(或A1实验板电路图),设计图2-1实验电路接线方案。
2、预习单管放大电路原理,估算静态工作点及A**V 、R**i和R**O 。
3、估计实验电路中W1 、RC和RL变化对电压放大倍数和输出波形的影响。
4、熟悉R**i 、R**O的测量原理
六、实验报告
记录实验数据及波形,将实测A**V ,R**i ,R**O数值。与理论估算值比较,并分析误差原因。
七、思考题
1、能否不经隔直电容把输入信号直接接在放大器的输入端,为什么?
2、测量静态工作点用什么仪表;测量放大器的输入信号和输出信号用什么仪表;为什么?
3、若测出V**CEQ ≈0V或 VCEQ ≈+Vcc,分别说明什么问题?
4、分析下列波形分别是什么失真?产生原因是什么?如何解决?

龙腾半导体SGT MOSFET LSGT085R018在智慧农业无