时间:2023-10-15 16:15
人气:
作者:admin
运算放大器有许多不同的实现方式,每种实现都有自己的专用名称。特别是,电流到电压的转换看起来很简单,就像需要使用电阻器和欧姆定律一样。但是,实际情况要比与负载并联使用电阻器复杂得多。
跨阻放大器恰好提供了此功能,这使得可以从光电二极管或收发器之类的设备中读出电流作为电压,然后可以将其转换为数字信号。尽管您可能会用另一种类型的放大器和一些外部组件执行类似的操作,但是当您使用跨阻放大器IC时,您可以节省电路板上的空间并使用某些其他功能。这是您的下一个系统的一些选项。
什么是跨阻放大器?
在我年轻的时候,令我困惑的一件事就是使各种放大器与众不同的原因。如果您查看跨阻放大器的电路图,它看起来非常类似于具有负反馈的运算放大器电路。那么,它与运算放大器有何不同?答案是:您可以从运算放大器构建跨阻放大器;区别在于输入到放大电路的信号以及电路中反馈的工作方式。
与其讨论跨阻放大器所涉及的所有理论,不如说是,您可以使用跨阻放大器将输入电流转换为电压。这在许多应用程序中很重要,例如:
光电二极管和光学设备:这些组件输出电流,但是需要使用ADC将其转换为数字信号。跨阻放大器级在将该电流输入到ADC之前将其转换为电压。一个即将到来的领域是用于自动驾驶汽车的激光雷达系统。
低功率模拟传感器:来自压力传感器,加速计和其他输出电流的组件的信号可以转换为电压,然后馈送到ADC。
射频设备:电信和科学应用利用在微波频率下工作的跨阻放大器。

如果要针对这些应用之一进行设计,则可以选择跨阻放大器IC,而不是使用运算放大器IC并将其配置为跨阻放大器。这些IC已针对特定应用进行了优化,并包括其他可能难以使用分立元件设计的功能。
重要规格
一些重要的互阻放大器规格如下:
传输阻抗。这等效于放大器的增益。传输阻抗乘以输入电流即为输出电压。
跨阻带宽。在线性范围内工作时,所有互阻放大器均具有低通传递功能。许多实际应用都处理数字或脉冲电流,并且脉冲的带宽不应超过放大器的输入带宽。该规范与单位增益带宽具有相同的含义,即,增加带宽需要降低增益。
线性范围。像任何其他运算放大器一样,当输入信号很大时,跨阻放大器IC可能会饱和。范围可以指定为上限或下限,以及一些动态范围(以dB为单位)。
赔偿。这对于用于光电二极管感测的组件或具有寄生电容的任何其他组件很重要。由于光电二极管电路模型中的寄生电容,因此跨阻放大器的传递函数可能会产生谐振。这可以在增益与输入频率曲线图中看到,其中对于源组件的寄生电容的不同值,将出现不同的曲线。具有内部补偿的放大器允许使用寄生电容更高的源组件。
参考的RMS电流噪声。这将告诉您闭环操作中的RMS噪声功率谱密度(以电流计)。这将是负反馈环路中增益的函数。高质量组件的RMS电流约为1-10 pA /√Hz,对于增益为10,000的100 MHz带宽,输出信号上的噪声为1-10 mV。
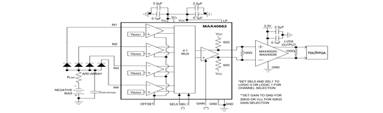
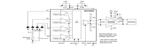
设计用于激光雷达接收机和涉及电流脉冲的相关应用中的光程测量。该元件的传输阻抗是引脚可选的(25和50 kOhm),具有非常低的噪声(2.1 pA /√Hz功率谱密度),这使得该元件非常适合具有低抖动的快速脉冲电流测量。它还包括一个内部多路复用器,带宽额定高达440 MHz,可以轻松支持10 ns的电流脉冲。

LMH32401IRGTT
由于其差分输出,德州仪器(TI)的LMH32401IRGTT非常适合在嘈杂的环境中运行。输出增益具有2个设置,同时仍提供高增益带宽乘积(在20 kOhm时额定高达275 MHz,在2 kOhm时额定为450 MHz)。该组件的理想应用包括计算机视觉,机械扫描的激光雷达,飞行时间位置测量以及涉及脉冲电流源的相关应用。
对于电光测量应用,该跨阻放大器包括集成的环境光消除电路和100 mA电流钳位电路,以抑制瞬变。在较高的增益设置下,该组件可以感应短至800 ps的电流脉冲。在全带宽下,输入噪声也以49 nA RMS为基准,从而为电流测量提供了宽动态范围。

上一篇:电源的Pi滤波器设计
下一篇:RF放大器的选择指南
龙腾半导体SGT MOSFET LSGT085R018在智慧农业无