时间:2023-10-08 09:45
人气:
作者:admin
磁盘驱动器又称“磁盘机”。以磁盘作为记录信息媒体的存储装置。磁盘驱动器由磁头、磁盘、读写电路及机械伺服装置等组成。磁盘驱动器是电子计算机中磁盘存储器的一部分,用来驱动磁盘稳速旋转,并控制磁头在盘面磁层上按一定的记录格式和编码方式记录和读取信息,分硬盘驱动器、软盘驱动器和光盘驱动器三种。
先进的磁盘技术使应用及数据加载速度更快,多项读/写操作不会影CPU的速度,SCSI总线能够轻松的操纵多驱动器而无需降低I/O的性能,更可以在线进行磁盘更换,由磁头、磁盘、读写电路及机械伺服装置等组成。磁盘驱动器是以磁盘作为记录信息媒体的存储装置。磁盘驱动器既能将存储在磁盘上的信息读进内存中,又能将内存中的信息写到磁盘上。
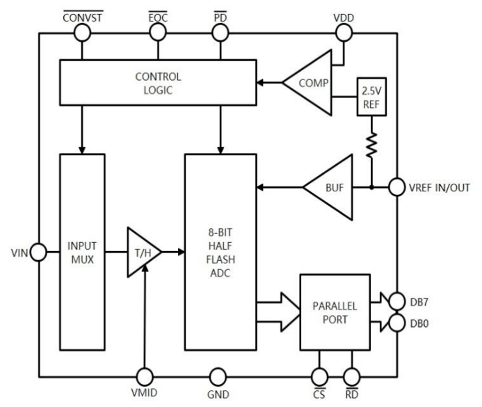
作为工作站数据的主要载体,磁盘的可靠性和可用性直接关系着工作站整体性能和可靠性;本文推荐使用芯炽的SC1083模数转换器用于磁盘驱动器中的A/D转换部分。SC1083为高速、单通道、微处理器兼容型、8位模数转换器,最大吞吐量为2MSPS,可pin对pin兼容AD7822。三款器件都内置一个2.5V(2%容差)片内基准电压源、一个采样保持放大器、一个8位半快速型(half-flash)ADC和一个高速并行接口,可采用3V±10%和 5V±10%单电源供电。
SC1083将转换启动与关断功能结合在一个引脚上,即CONVST引脚,这样便可实现在一次转换结束时自动关断的独特省电模式。当转换结束,即 EOC(转换结束)信号变为高电平后,会对CONVST引脚上的逻辑电平进行采样。如果它在该点为逻辑低电平,则ADC关断。SC1083还具有单独的关断引脚。

芯炽SC1083性能特征及介绍:
•8位半快速型(half-flash)ADC
•单端模拟输入通道,并提供输入偏移调节
•提供最高 10MHz 输入频率时的信噪比性能
•转换结束时自动关断
•片内基准电压源(2.5V)
•工作电压范围较宽:3V±10%和 5V±10%
•输入范围:
0V至2Vp-p,VDD=3V±10%
0V至2.5Vp-p,VDD=5V±10%
•灵活的并行接口,利用EOC脉冲可独立工作
综上,芯炽SC1083可以完全代替AD7822用于磁盘驱动器中,而且SC1083还有一定的价格优势,国芯思辰可以提供稳定的供货支持。
注:如涉及作品版权问题,请联系删除。
龙腾半导体SGT MOSFET LSGT085R018在智慧农业无