时间:2023-09-29 06:13
人气:
作者:admin
BY PETER SEMIG, JACOB NOGAJ AND JERRY MADALVANOS
本文旨在比较三种单电源IA电路:采用四通道运算放大器(op amp)的分立式IA、采用集成增益设置电阻的通用IA(RG) 和集成基准电压缓冲器,以及带外部 R 的精密 IAG和外部基准电压缓冲器。
单电源电路
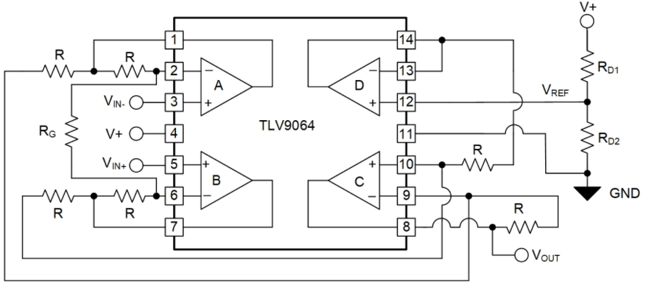
1. 离散 IA
图1是采用四通道运算放大器电路的分立式单电源IA的简化原理图。该电路的通道A、B和C作为传统的三运放IA连接。基准电压(V裁判) 源自基于 R 值的电阻分压器电路D1和 RD2.四通道运算放大器的通道D用作基准电压缓冲器,这是必需的,因为缓冲器的闭环输出为低阻抗,可保持输出级DA的电阻比例平衡。

图1分立仪表放大器使用四通道运算放大器。来源:德州仪器
所有标有“R”的电阻值均为10 kΩ;RG设置差分增益。差分输入电压为 VIN+– V在–输出电压为V外。公式1给出了完整的传递函数。图1未显示某些元件,例如负载电阻(10 kΩ)和去耦电容。因此,从封装角度绘制所有电路可以说明外部分立元件的数量。
V外= (VIN+– V在-) × [1+20kΩ/RG] + ((V+) × RD2/RD1+ RD2) = (VIN+– V在-) × [1+20kΩ/RG] + V裁判(1)
当PCB面积和性能次于成本和增益范围时,设计人员通常会选择分立式IA。我们选择TLV9064IRUCR运算放大器进行比较,因为它是轨到轨输入/输出(RRIO)器件,具有宽增益带宽积(10 MHz),具有低典型初始输入失调电压(V操作系统(典型值) = 300 μV),采用小型封装 (RUC = X2QFN = 4 mm2)。
虽然采用RUC/X2QFN封装的RRIO四通道运算放大器价格较低,但它们是以带宽和典型失调电压为代价的。我们安装了廉价的±1%容差、±100 ppm/°C漂移电阻,以符合分立式IA的设计优先级。这些电阻不仅初始值不同,而且还可能随温度发生显著漂移。这种配置的增益主要受运算放大器输入失调电压的限制。
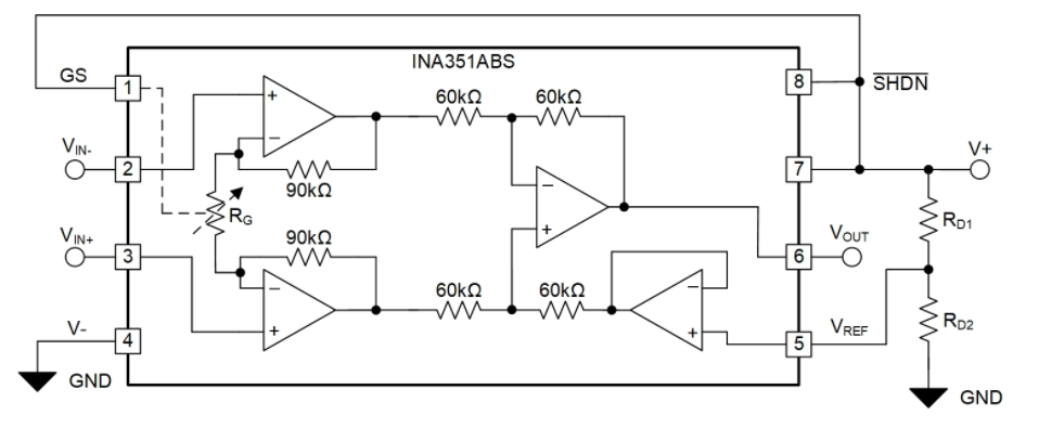
2. 通用IA
图2是INA351ABS的简化原理图,这是一种具有集成R的通用IAG和基准电压缓冲器运算放大器。V 的值裁判基于电阻分压器元件RD1和 RD2,然后用集成运算放大器进行缓冲。该电路集成了IA中的所有电阻,但电阻分压器元件除外,这在测量温度性能时非常重要。差分输入电压为 VIN+– V在–输出电压为V外。

图2显示通用 IA 和集成 RG和参考缓冲区。来源:德州仪器
公式2给出了完整的传递函数,因为图2没有显示一些元件,如负载电阻(10 kΩ)和去耦电容。该电路的增益根据连接到引脚1的电压(开路或V+ = 20 V/V, V– = 10 V/V)设置。在本文中,我们将增益设置为20 V/V。要启用设备,请将引脚 8 () 连接到 V+,或使其保持浮动状态。
V外= (VIN+– V在-) × [20 V/V] + ((V+) × RD2/RD1+RD2) = (VIN+– V在-) × [20 V/V] + V裁判(2)
设计人员通常会在要求平衡成本、性能和PCB面积时选择通用IA。我们选择INA351ABSIDSGR IA进行比较,因为它的经济性,性能,小封装(DSG = WSON = 4 mm2)、可选增益(10 V/V 或 20 V/V)和低典型输入失调电压 (V操作系统(典型值) = 200 μV)。
此实现只需要两个外部组件 RD1和 RD2.为了与此选项的成本竞争力保持一致,我们安装了廉价的±1%容差和±100 ppm/°C漂移电阻。对于需要更高增益的设计,INA351CDS的增益为30 V/V或50 V/V。
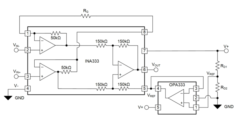
3. 精度 IA
图 3 是 INA333 的简化原理图,INA《》 是一款具有外部 R 的单电源精密 IAG和外部基准电压缓冲器 (OPA333)。与其他两种实现方案一样,电阻分压器元件RD1和 RD2确定 V裁判。在本电路中,IA积分除R以外的所有电阻G, RD1和 RD2.差分输入电压为 VIN+– V在–输出电压为V外。

图3精度 IA 与外部 R 一起显示G和外部基准电压缓冲器。来源:德州仪器
公式3给出了完整的传递函数,因为图3没有显示某些元件,例如负载电阻(10 kΩ)和去耦电容。
V外= (VIN+– V在-) × [1 + 100kΩ/RG] + ((V+) × RD2/RD1+ RD2) = (VIN+– V在-) × [1 + 100kΩ/RG] + V裁判(3)
当性能是最高优先级时,设计人员将使用精密IA和运算放大器。我们选择了INA333AIDRGR精度IA进行比较,因为它是低电压(5 V),具有良好的精度(G = 1 V / V,V操作系统(典型值) = 35 μV),采用小型封装(DRG = WSON = 9 mm2)。出于类似的原因,我们选择OPA333AIDCKR精密运算放大器作为基准电压缓冲器(5 V电源,V操作系统(典型值) = 2 μV, DCK = SC-70-5 = 2.5 mm2)。
温度范围内的性能取决于外部R的选择G.因此,为了与主要设计优先级(性能)保持一致,我们使用了精度 RG增益为 20 V/V (±0.05%,±10 ppm/°C),精密元件用于 RD1和 RD2.由于集成了精密运算放大器,因此该方案具有出色的增益范围(1 V/V至1,000 V/V)。考虑到集成精密运算放大器、外部精密基准电压缓冲器和高精度/低漂移分立电阻,总体成本通常高于其他两种解决方案。
印刷电路板布局
我们专门为此比较设计了一个PCB,其中包含上述三个电路,位于圆形区域,温度强制单元的喷嘴将安装在该区域。我们 注意 向 每 路 电路 提供 相同 的 输入 信号, 从而 减轻 了 对 “泄漏 ” 的 担忧, 并 分别 对 每 路 输出 进行 布线 以确保 隔离。
图4显示了每个IA电路的简化布局,以比较每种解决方案的相对尺寸,包括去耦电容、增益设置电阻和基准电压元件。为了进行比较,我们使用了最小的器件封装,以及0402封装中的电阻器和电容器。

图4简化的PCB布局用于比较IA电路。来源:德州仪器
如您所见,分立式IA实现是三种PCB布局中最大的一种。由于集成了R,通用解决方案明显小于其他解决方案。G、集成基准电压缓冲器和更小的芯片尺寸。精密IA是一种零漂移器件,以牺牲芯片尺寸为代价提供强大的精度。
测量结果
我们使用增益和失调误差来衡量每个电路在整个温度范围内的相对性能。作为基线测量,我们将精密IA置于1 V/V(RG= 打开)。对于每次扫描,我们调整输入信号,使输出电压范围为0.5 V至4.5 V,基准电压为2.5 V。我们补偿了由理想电阻值和标准值之间的差异引起的误差。
表1显示了精度IA(G = 1 V/V)在整个温度范围内的基线增益和失调误差。

表1精密IA增益和失调误差随温度(G = 1 V/V)的关系。来源:德州仪器
表2显示了增益为20 V/V且在整个温度范围内所有IA的增益和失调误差(参考至输出或RTO)。绿色阴影表示在每个温度下性能最高的实现。

表2增益和失调误差(RTO)随温度(G = 20 V/V)的关系。来源:德州仪器
从性能角度来看,表 1 和表 2 显示,如果没有外部 RG,精度 IA 优于所有其他解决方案。从增益误差的角度来看,通用和精密IA解决方案具有可比性;两者都明显优于离散实现。
这主要是因为外部 RGG = 20 V/V精密IA实现需要,而通用解决方案集成了RG.在查看失调误差时,精密IA解决方案显然是最精确的,而通用失调误差约为分立解决方案的一半。总体而言,与两种集成解决方案相比,离散IA的性能明显较差。
比较摘要
虽然许多设计人员通常在低成本应用中实施分立式解决方案,但新的通用IA(例如INA351)可能会降低总体成本并改善性能。根据增益的不同,INA333 等精密 IA 可以提供卓越的性能和增益范围,尽管外部 RG是性能的重要因素,尤其是在温度范围内。
表3总结了比较情况。

表3以下是单电源IA电路解决方案的更广泛比较。来源:德州仪器
下次设计单电源IA时,请权衡本文中概述的权衡取舍。对于需要最高精度的应用,精密IA是显而易见的选择。对于需要经济高效性能的应用程序,显而易见的选择是不再构建离散的 IA。新的通用IA可以提供比分立式解决方案明显更好的性能,同时占用更少的PCB面积并降低系统成本。
编辑:黄飞
龙腾半导体SGT MOSFET LSGT085R018在智慧农业无