时间:2023-09-17 14:40
人气:
作者:admin
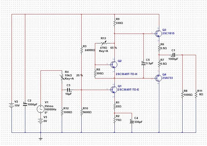
为了方便看懂分析原理,先贴上整体电路图,图1-1是完成小型功率放大器电路图:

图1-1 整体电路图
01
系统环境配置
使用的软件名称和版本型号如下所示,软件界面图如图1-2所示:
软件名称:Multisim
软件版本:14.0.0

图1-2 软件界面图
02
选择元器件

元器件参数如下:
1、15V直流电源;
2、1K2,5.6K,24K,330,300,22,75Ω、0.5Ω2和负载电阻8Ω;
3、10K,470Ω可调电阻;
4、 1000uF*2,10uF,3.3uF,330uF电容
5、交流电源1V一个;
6、三极管2S3649T-TD-E两个;
7、三极管2SC1815一个,三极管2SA733一个。
03
连接仿真电路图
将元器件如图1-3所示进行连接。

图1-3仿真电路图
04
仿真电路模型分析
根据图1-1所示,在指定地方设置电压显示节点和电流显示节点,如图1-4所示:

图 1-4 放置测量点
与图一比较三极管Q1的基极电压为2.59V,实际计算为2.6V,结果非常接近;
三极管Q2集电极电压为8.23V,实际计算为8.2V,结果也十分接近;
三极管Q2发射极电压为6.93V,实际计算为7.2V,相差0.2V,可能元器件参数异同导致;
流过电阻R2的电流为20.3MA,实际计算为20MA,结果也十分接近;
三极管Q1发射极电压为1.97V,实际计算为2V,结果十分接近。
所以放在电路的静态电压是正确的,表明功率放大器的静态分析是正确的。
使用双轴示波器测量输入信号和输出信号,当输入幅值为1V的交流信号号,最终输出电压信号如图1-5所示:

图1-5 输入信号与输出信号
图1-4中,黄色线为输入信号,橙色线为输出信号,输入信号峰峰值为0.272V,输出信号峰峰值为2.452V,那么放大倍数为约为9倍,实际设置为10倍,相差一倍,大多是元器件参数还需要微调导致,同时也验证功率放大器是设计正确的。
05
微小型功率放大器
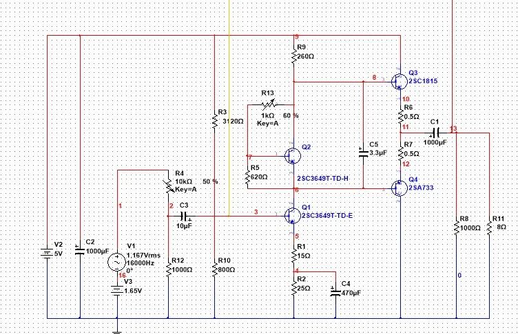
如图1-6是采用5V电源设计的微小型功率放大器:

图1-6 微小型功率放大器
下一篇:基于模拟的通用可组合安全
龙腾半导体SGT MOSFET LSGT085R018在智慧农业无